会员
众包
新闻
博问
闪存
赞助商
HarmonyOS
Chat2DB
所有博客
当前博客
我的博客
我的园子
账号设置
会员中心
简洁模式
...
退出登录
注册
登录
juma9008
博客园
首页
新随笔
新文章
联系
管理
订阅
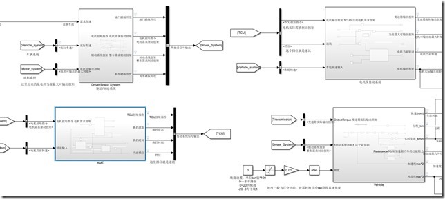
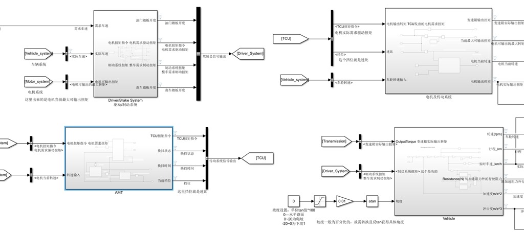
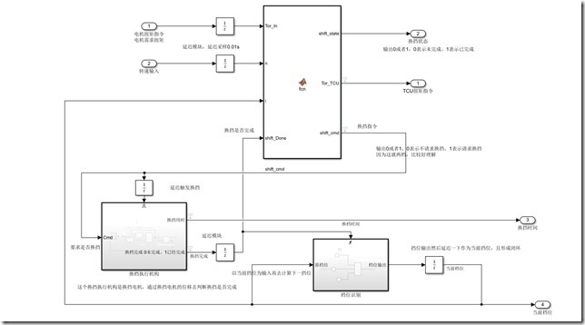
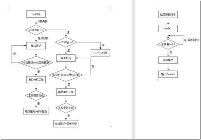
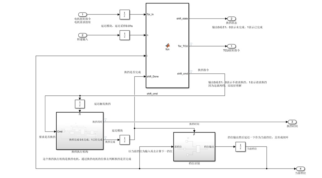
纯电动汽车两档ATM变速箱simulink模型,模型实现了两档AMT换挡策略和换挡过程仿真
纯电动汽车两档ATM变速箱simulink模型,模型实现了两档AMT换挡策略和换挡过程仿真,内含详细文档和注释模型,可运行
YID:61150
681324703986
posted on
2023-03-30 09:26
瓦特蒸汽机
阅读(
74
) 评论(
0
)
收藏
举报
刷新页面
返回顶部
公告