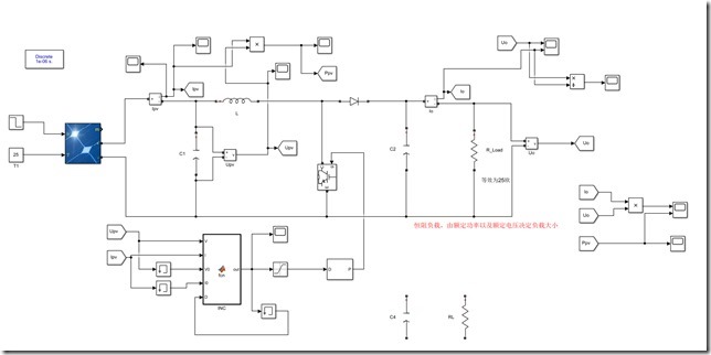
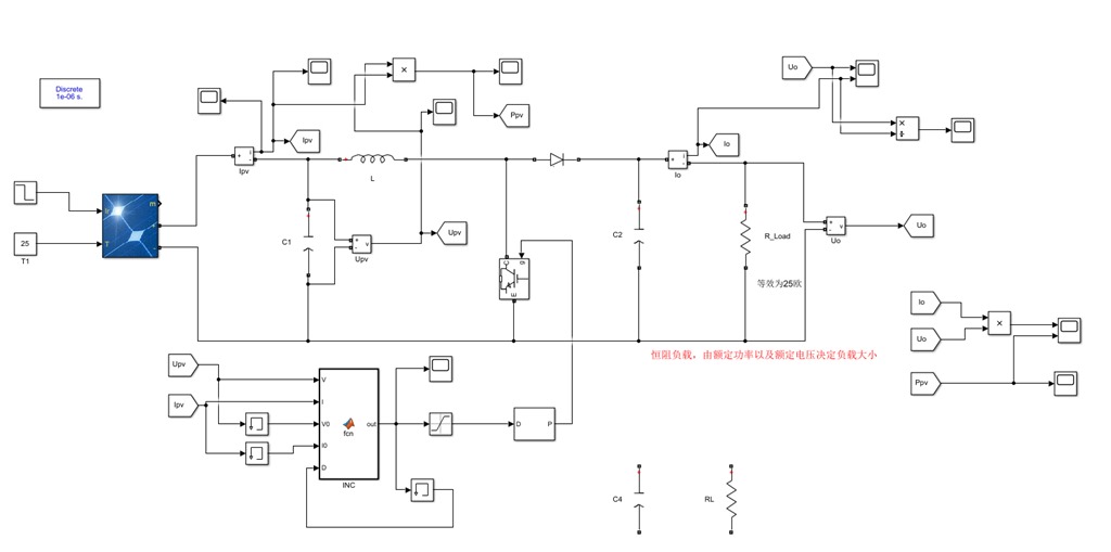
光伏电池PV建模,基于Boost Buck电路实现最大功率追踪MPPT,包括扰动观察法,电导增量法,改进型电导增量法,滑模变结构法等控制算法,模型仿真效果较好,适合借鉴学习。
图片为模型图,功率波形,输出电压电流波形。

YID:7950668367630749

312

posted on 2023-04-10 18:08  27699885  阅读(121)  评论(0)    收藏  举报