会员
周边
新闻
博问
闪存
众包
赞助商
Chat2DB
所有博客
当前博客
我的博客
我的园子
账号设置
会员中心
简洁模式
...
退出登录
注册
登录
judaima801
博客园
首页
新随笔
新文章
联系
管理
订阅
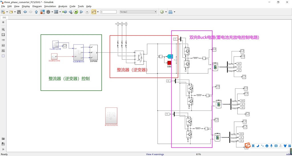
储能逆变器,储能系统,soc均衡控制,soc均衡,蓄电池充放电控制
储能逆变器,储能系统,soc均衡控制,soc均衡,蓄电池充放电控制,电动汽车充电桩控制,充电桩模拟
YID:12200
645107242171
posted on
2023-03-31 10:43
27699885
阅读(
38
) 评论(
0
)
收藏
举报
刷新页面
返回顶部
公告