JVM入门
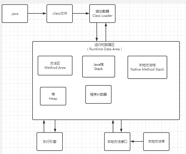
1、JVM位置

2、JVM体系结构

JVM调优99%在调方法区和堆,Stack,Native Method Stack,程序计数器不会有垃圾回收
3、类加载器
public class Car {
public int age;
//类是模板,所有getClass的同一个对象,对象是是具体的是咧
public static void main(String[] args) {
Car car1 = new Car();
Car car2 = new Car();
Car car3 = new Car();
System.out.println(car1.hashCode());
System.out.println(car2.hashCode());
System.out.println(car3.hashCode());
Class<? extends Car> aClass1 = car1.getClass();
Class<? extends Car> aClass2 = car1.getClass();
Class<? extends Car> aClass3 = car1.getClass();
System.out.println(aClass1.hashCode());//和下面连个是同一个对象,
System.out.println(aClass2.hashCode());
System.out.println(aClass3.hashCode());
//各类加载器
ClassLoader sys = ClassLoader.getSystemClassLoader();
System.out.println(sys);//AppClassLoader 应用程序类加载器(系统类加载器)
System.out.println(sys.getParent());//ExtClassLoader 扩展类加载器 \jre\lib\ext
System.out.println(sys.getParent().getParent());//null 启动类(根)加载器,c c++开发,无法获得 rt.jar
ClassLoader loader = aClass1.getClassLoader();
System.out.println(loader);//AppClassLoader 应用程序类加载器(系统类加载器)
System.out.println(loader.getParent());//ExtClassLoader 扩展类加载器
System.out.println(loader.getParent().getParent());//null 启动类(根)加载器,c c++开发,无法获得
}
}
作用:加载class文件

- 虚拟机自带的加载器
- 启动类(根)加载器
- 扩展类加载器
- 应用程序类(系统类)加载器
- 自定义加载器
3.1、双亲委派机制
当某个类加载器需要加载某个
.class文件时,它首先把这个任务委托给他的上级类加载器,递归这个操作,如果上级的类加载器没有加载,自己才会去加载这个类。
APP(应用程序加载器)–>EXC(扩展类加载器)—B0OT(根)(最终执行)
- app:
- exc:\jre\lib\ext
- boot:rt.jar
-
类加载器收到类加载请求
-
将这个请求向上委托给父类加载器去完成,一直向上委托,直到启动类(根)加载器
-
启动类(根)加载器检查是否能够加载当前这个类,能加载就结束,使用当前加载器,否则通知子类加载器加载
-
重复步骤3,直到应用程序类(系统类)加载器(不考虑自定义加载器),还无法加载,就会抛出异常Class Not Found
jvm不能直接调用c的方法,native method是java调用非java代码的接口,native method不是由java实现
native 是用做java 和其他语言(如c++)进行协作时使用的,
作用:
1、防止重复加载同一个.class。通过委托去向上面问一问,加载过了,就不用再加载一遍。保证数据安全。
2、保证核心.class不能被篡改。通过委托方式,不会去篡改核心.clas,即使篡改也不会去加载,即使加载也不会是同一个.class对象了。不同的加载器加载同一个.class也不是同一个Class对象。这样保证了Class执行安全。
3.2、沙箱安全机制
沙箱:限制程序运行的环境
沙箱机制:将java代码限定在虚拟机jvm特定的运行范围中,并且严格限制代码对本地资源的访问,来保证代码的有效隔离,防止对本地系统造成破坏




组件:
- 字节码校验器(bytecode verifier)
- 类裝载器(class loader)
- 存取控制器(access controller) Robot类等
- 安全管理器(security manager)
- 安全软件包(security package) 数字签名(证书)等
3.3、Native
- 凡是带了native关键字的,说明java的作用范围达不到了,会去调用底层c语言的库!
- 会进入本地方法栈
- 调用本地方法本地接口 JNI (Java Native Interface)
- JNI作用:开拓Java的使用,融合不同的编程语言为Java所用!最初: C、C++
- Java诞生的时候C、C++横行,想要立足,必须要有调用C、C++的程序
- 它在内存区域中专门开辟了一块标记区域: Native Method Stack,登记native方法
- 在最终执行的时候,加载本地方法库中的方法通过JNI
- 例如:Java程序驱动打印机,管理系统,掌握即可,在企业级应用比较少
3.4、PC寄存器
程序计数器: Program Counter Register
3.5、方法区
Method Area
所有线程共享,所有字段和方法字节码,以及一些特殊方法,如构造函数,接口代码也在此定义。
简单说,所有定义的方法的信息都保存在该区域,此区域属于共享区间;
静态变量、常量、类信息(构造方法、接口定义)、运行时的常量池存在方法区中,但是实例变量存在堆内存中,和方法区无关
static final Class模板 常量池
- jdk 1.7 1.8 字符串常量池在堆中,
- 方法区java8之前放在jvm内存中,由永久代实现,java8后由元空间实现,放在本地内存中
- 类信息在元空间中(metaspace),类信息在方法区,方法区在元空间
3.6、栈
先进后出
栈内存,主管程序的运行,生命周期和线程同步;
线程结束,栈内存也就是释放,对于栈来说,不存在垃圾回收问题
一旦线程结束,栈就Over!
每个线程一个栈,为方法准备的。栈里面放栈帧,栈帧可以看做是一个方法的调用。
栈帧包括:
- 局部变量表
- 8大基本类型
- 引用类型的对象引用 0xxx 指针指向堆
- returnAddress类型是为字节码指令jsr、jsr_w和ret服务的,它指向了一条字节码指令的地址
- 操作数栈 例:1+2 先要把1和2找个地方放着,找个地方就叫操作数栈
- 动态链接 例:main方法里调用了test方法,"test()"这些符号是怎么了解到test方法的具体的,这就是动态链接
- 方法出口信息
8大基本类型+对象引用+实例的方法
3.7、三种JVM
●Sun公司HotSpot Java Hotspot™ 64-Bit Server VM (build 25.181-b13,mixed mode)
●BEA JRockit
●IBM J9VM
我们学习都是: Hotspot
3.8、堆
Heap, 一个JVM只有一个堆内存,堆内存的大小是可以调节的。
类加载器读取了类文件后,一般会把什么东西放到堆中?
类, 方法,常量,变量~,保存我们所有引用类型的真实对象;
堆内存中还要细分为三个区域:
- 新生区(伊甸园区) Young/New
- 养老区old
- 永久区Perm(JDK1.8中已经被移除,被方法区的元空间取代)

GC垃圾回收,主要是在伊甸园区和养老区~
假设内存满了,OOM,堆内存不够! java.lang.OutOfMemoryError:Java heap space
永久存储区里存放的都是Java自带的 例如lang包中的类 如果不存在这些,Java就跑不起来了
在JDK8以后,永久存储区改了个名字(元空间)
3.8.1、新生区
- 类:诞生和成长的地方,甚至死亡;
- 伊甸园,所有的对象都是在伊甸园区new出来的!
- 幸存者区(0,1)
3.8.2、永久区
这个区常驻内存,用来存放jdk自身携带的Class对象,Interface元数据,存储的是java运行时的一些环境或类信息,这个区域不存在垃圾回收,关闭jvm就会释放此区域内存
- jdk1.6 永久代,常量池在方法区中,方法区在jvm内存中
- jdk1.7 永久代,但是慢慢退化,常量池在堆中
- jdk1.8 无永久代,常量池在元空间,元空间在本地内存中,云空间也可以叫做非堆,但是还是属于堆

3.8.3、堆内存调优
命令参数详解
- -Xms设置初始化内存分配大小/164
- -Xmx设置最大分配内存,默以1/4
- -XX: +PrintGCDetails // 打印GC垃圾回收信息
- -XX: +HeapDumpOnOutOfMemoryError //oom DUMP
OOM
-
调整堆内存大小:idea中VM options中
-Xms:初始化内存分配大小=内存的1/64(默认)
-Xmx:最大内存=内存的1/4(默认)
修改: -Xms1024m -Xmx1024m -XX:+PrintGCDetails,PrintGCDetails:打印GC垃圾回收信息

public class Demo {
public static void main(String[] args) {
long l = Runtime.getRuntime().maxMemory();//字节
System.out.println(l/1024/1024+"m");//最大内存=电脑内存的1/4
long l1 = Runtime.getRuntime().totalMemory();//字节
System.out.println(l1/1024/1024+"m");//初始化内存分配大小=电脑内存的1/64
}
}
在一个项目中,突然出现了OOM故障,那么该如何排除 研究为什么出错~
- 能够看到代码第几行出错:内存快照分析工具,MAT, Jprofiler
- Dubug, 一行行分析代码!
MAT, Jprofiler作用
- 分析Dump内存文件,快速定位内存泄露问题
- 获得堆中的数据
- 获得大的对象
Jprofiler使用
-
idea安装插件Jprofiler
-
往上下载jprofiler并安装
-
idea配置jprofiler

-
代码
public class TestOom { byte[] array = new byte[1024 * 1024];//1m public static void main(String[] args) { ArrayList<TestOom> list = new ArrayList<>(); int count = 0; try { while (true) { list.add(new TestOom()); count++; } } catch (Error e) {//OutOfMemoryError是错误,Exception捕获不到 System.out.println(count); e.printStackTrace(); } } } -
配置vm参数:-Xms1m -Xmx8m启动,让其报错:OutOfMemoryError: Java heap space
-
Dump文件命令
修改vm参数:-Xms1m -Xmx8m -XX:+HeapDumpOnOutOfMemoryError
说明:报了OOM错误,就会把错误信息文件Dump下来

3.9、总结

jdk 1.8及以后
-
栈:基本类型,引用类型的引用
-
堆:线程共享,new 出来的对象实例,所有引用类型的真实对象
- 新生代
- Eden new 出的对象
- 幸存区from
- 幸存区to
- 老年代
- 新生代
-
方法区 (非堆):线程共享,静态变量,常量,类信息(构造方法、接口定义),常量池,方法区由元空间实现,在元空间中
1.8 之后,方法区与堆共享内存,逻辑认为在堆中
-
永久区
- 元空间
- 方法区(非堆)
- 元空间
永久区,元空间
1.8之前由永久代实现,在jvm内存中,
1.8之后由元空间实现,在本地内存中
1.6 有永久代 常量池在方法区中
1.7 有退化的永久代 常量池在堆中
1.8 元空间仍然与堆不相连,但与堆共享物理内存,逻辑上可认为在堆中
4、GC 垃圾回收机制
JVM在进行GC时,并不是对这三个区域统一回收,大部分 时候,回收的都是新生代
- 新生代
- 幸存区(from,to)
- 老年代
GC两种:轻GC(普通GC), 重GC(全局GC)
GC的算法有哪些?
标记清除法,标记整理,复制算法,引用计数器
4.1、引用计数法

4.2、复制算法

GC时,活下来的对象Eden进入幸存to区,幸存区from复制到to区,此时from区变to区,to区变from区,15次GC后,对象还没死就进入养老区
-
好处:没有内存的碎片~
-
坏处:浪费了内存空间~ :多了一半空间永远是空to。假设对象100%存活(极端情况)
复制算法最佳使用场景:对象存活度较低的时候;新生区~
4.3、标记清除法

- 优点:不需额外空间
- 缺点:两次扫描,浪费时间,清楚后会产生内存碎片
标记压缩:为了解决标记清除算法产生的内存碎片,在清楚后增加一次扫描

总的叫:标记清除压缩算法,再优化,标记清除多次后再进行一次压缩
4.4、总结
-
内存效率:复制算法 > 标记清除算法 > 标记压缩算法(时间复杂度的问题)
-
内存整齐度:复制算法 = 标记压缩算法 > 标记清除算法
-
内存利用率:标记压缩算法 = 标记清除算法 > 复制算法
没有最好的算法,只有最合适的算法
GC—>分代收集算法
- 年轻代:存活率低,用复制算法
- 老年代:区域大,存活率高,标记清除 + 标记压缩混合实现
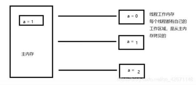
5、JMM
java memory model java内存模型
作用:
缓存一致性协议,用来定义读写的规则
JMM定义了线程工作内存和主内存之间的抽象关系:线程之间的共享变量存储在主内存(Main Memory)中,每个线程都有一个私有的本地内存(Local Memory)

解决共享对象可见性的问题:voliate,用了voliate就会吧对象刷新到主内存中,其他线程就可以读到

浙公网安备 33010602011771号