会员
众包
新闻
博问
闪存
赞助商
HarmonyOS
Chat2DB
所有博客
当前博客
我的博客
我的园子
账号设置
会员中心
简洁模式
...
退出登录
注册
登录
不打鱼光晒网
制造数字垃圾的傻逼离我远一点,我有厌蠢症.
博客园
首页
新随笔
联系
订阅
管理
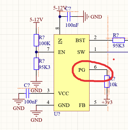
电源芯片里边的pg是什么意思(Power Good)
需要加100k上拉到mcu电源
芯片输出电压大于 90%为高,否则为低
posted @
2022-01-05 12:45
不打鱼光晒网
阅读(
3471
) 评论(
0
)
收藏
举报
刷新页面
返回顶部
公告