• 博客园logo
  • 会员
  • 周边
  • 新闻
  • 博问
  • 闪存
  • 众包
  • 赞助商
  • Chat2DB
    • 搜索
      所有博客
    • 搜索
      当前博客
  • 写随笔 我的博客 短消息 简洁模式
    用户头像
    我的博客 我的园子 账号设置 会员中心 简洁模式 ... 退出登录
    注册 登录

不打鱼光晒网

制造数字垃圾的傻逼离我远一点,我有厌蠢症.

  • 博客园
  • 首页
  • 新随笔
  • 联系
  • 订阅
  • 管理

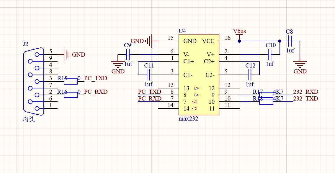
RS232 总是画错?妈的,垃圾文章太多了,瞎几把写,自己备忘

 

posted @ 2021-09-08 22:55  不打鱼光晒网  阅读(38)  评论(0)    收藏  举报
刷新页面返回顶部

公告

博客园  ©  2004-2026
浙公网安备 33010602011771号 浙ICP备2021040463号-3