实验5:开源控制器实践——POX
实验5:开源控制器实践——POX
一、实验目的
能够理解 POX 控制器的工作原理;
通过验证POX的forwarding.hub和forwarding.l2_learning模块,初步掌握POX控制器的使用方法;
能够运用 POX控制器编写自定义网络应用程序,进一步熟悉POX控制器流表下发的方法。
二、实验环境
Ubuntu 20.04 Desktop amd64
三、实验要求
(一)基本要求
-
搭建下图所示SDN拓扑,协议使用Open Flow 1.0,控制器使用部署于本地的POX(默认监听6633端口)
![]()
-
阅读Hub模块代码,使用 tcpdump 验证Hub模块;
![]()
![]()
-
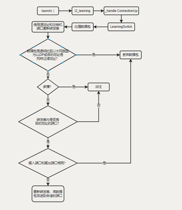
阅读L2_learning模块代码,画出程序流程图,使用 tcpdump 验证Switch模块。
1.流程图
![]()
2.验证
![]()
![]()
(二)进阶要求
- 重新搭建(一)的拓扑,此时交换机内无流表规则,拓扑内主机互不相通;编写Python程序自定义一个POX模块SendFlowInSingle3,并且将拓扑连接至SendFlowInSingle3(默认端口6633),实现向s1发送流表规则使得所有主机两两互通。
1.结果
![]()
2.代码
from pox.core import core
import pox.openflow.libopenflow_01 as of
class SendFlowInSingle3(object):
def __init__ (self):
core.openflow.addListeners(self)
def _handle_ConnectionUp(self, event):
msg = of.ofp_flow_mod()
msg.priority = 1
msg.match.in_port = 1
msg.actions.append(of.ofp_action_output(port=2))
msg.actions.append(of.ofp_action_output(port=3))
event.connection.send(msg)
msg = of.ofp_flow_mod()
msg.priority = 1
msg.match.in_port = 2
msg.actions.append(of.ofp_action_output(port=1))
msg.actions.append(of.ofp_action_output(port=3))
event.connection.send(msg)
msg = of.ofp_flow_mod()
msg.priority = 1
msg.match.in_port = 3
msg.actions.append(of.ofp_action_output(port=1))
msg.actions.append(of.ofp_action_output(port=2))
event.connection.send(msg)
def launch():
core.registerNew(SendFlowInSingle3)
- 基于进阶1的代码,完成ODL实验的硬超时功能。
1.结果
![]()
![]()
2.代码
from pox.core import core
import pox.openflow.libopenflow_01 as of
class SendFlowInSingle3(object):
def __init__(self):
core.openflow.addListeners(self)
def _handle_ConnectionUp(self, event):
msg = of.ofp_flow_mod() # 使用ofp_flow_mod()方法向交换机下发流表
msg.priority = 1
msg.match.in_port = 1
msg.actions.append(of.ofp_action_output(port=2))
# msg.actions.append(of.ofp_action_output(port=3))
event.connection.send(msg)
msg = of.ofp_flow_mod()
msg.priority = 1
msg.match.in_port = 2
msg.actions.append(of.ofp_action_output(port=1))
msg.actions.append(of.ofp_action_output(port=3))
event.connection.send(msg)
msg = of.ofp_flow_mod()
msg.priority = 1
msg.match.in_port = 3
# msg.actions.append(of.ofp_action_output(port=1))
msg.actions.append(of.ofp_action_output(port=2))
event.connection.send(msg)
def launch():
core.registerNew(SendFlowInSingle3)
(三)实验报告
本次实验接触和学习了POX控制器,初步了解了其中的一些基础操作和阅读理解了其中一些模块的代码,并成功总结出流程图。在验证Hub/Switch模块的过程中,不仅帮助我理解了POX控制器的工作原理,而且让我对于流表下发、交换机工作原理等知识更加熟悉。
此次实验的难点主要集中在模块代码的阅读理解、使用指南的阅读、进阶要求的理解与实现。
在实验指导书中进阶要求二部分展示了调用硬超时模块时的两种结果,因为一开始我跑出的都是同一种结果(出现数据包Unreachable),,,百思不得其解,最后才发现要凭运气和手速,绝啦!









浙公网安备 33010602011771号