AI的"瑞士军刀":让ChatGPT自己学会用工具的黑科技
AI的"装X时刻"
你有没有遇到过这种情况:问ChatGPT一道数学题,它就像背课文一样给你说"根据题意设x为...",然后在计算环节开始胡说八道?问它最新的股价,它一本正经地说"我无法获取实时信息"?
这就像找了个学霸帮你做作业,结果发现这学霸只会背书,不会用计算器,也不知道怎么查资料。明明有一脑子知识,却被"工具盲"这个弱点拖后腿。
今天要聊的ART(Automatic Reasoning and Tool-use)框架,就是专门解决这个痛点的。简单说,它让AI学会了边思考边用工具,就像给ChatGPT装上了"智能外挂"。

小明的物理作业危机
让我们通过一个真实场景来理解ART的威力。小明正在为高中物理作业发愁:
题目:小华用72.0N的力拉链条,拉力方向与水平面成35.0°角。求拉力的水平分量。
传统AI的表现(翻车现场)
普通ChatGPT收到这题目,可能会这样回答:
根据物理学原理,水平分量等于总力乘以角度的余弦值。
所以答案是72.0 × cos(35°) = 72.0 × 0.819 = 58.968N
看起来不错?但问题是:
- 余弦值是哪来的?(AI直接"硬编码"了一个值)
- 计算过程AI其实是蒙的
- 如果题目稍微变化,可能就算错了
ART的表现(开挂模式)
同样的题目,装备了ART的AI是这样工作的:
步骤1: [search] 水平分量的计算公式是什么?
搜索结果:水平分量(Fx) = F×cos(θ),其中θ是与水平面的夹角...
步骤2: [generate code] 用公式Fx = F×cos(θ)来解决这个问题
import math
F = 72.0 # 总力大小
theta = 35.0 # 角度
radians = math.pi * theta / 180 # 转弧度
Fx = F * math.cos(radians)
print(f"水平分量 = {Fx}")
步骤3: [execute code] 执行代码
输出:水平分量 = 58.9789...
步骤4: [EOQ] 答案:58.98N
看出区别了吗?ART版本的AI不仅知道做什么,更重要的是知道怎么做和为什么这么做。
核心原理:AI的"学习笔记本"
任务库:AI的"小抄本"
你知道为什么学霸考试总能考好吗?除了聪明,更重要的是他们有一套完整的"错题本"和"方法库"。ART的任务库就是AI的"学习笔记本"。

研究者精心整理了15个不同类型的任务,每个任务都包含:
- 输入格式:这类问题长什么样
- 推理步骤:应该怎么一步步分析
- 工具使用:什么时候该用什么工具
- 输出格式:答案应该怎么表达
这就像给AI准备了一本"武功秘籍",里面记录着各种招式的使用方法。
工具库:AI的"百宝箱"
如果说任务库是"秘籍",那工具库就是AI的"武器装备":
- 搜索引擎:像有了"千里眼",能查到最新信息
- 代码执行器:像有了"计算器+程序员",能精确计算和处理逻辑
- 文本处理器:像有了"编辑助手",能处理各种文字任务
最妙的是,这些工具不是"硬编码"进AI里的,而是可以随时添加新工具,就像给瑞士军刀增加新功能一样。
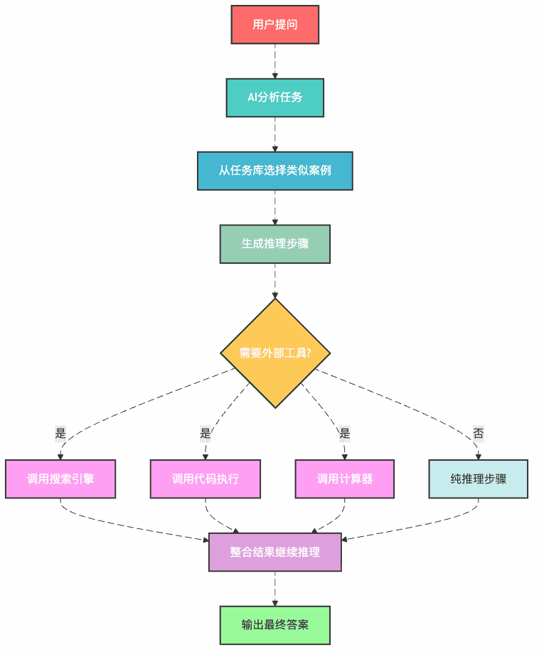
技术解密:AI是如何"开窍"的
第一步:相似性匹配
当遇到新问题时,AI首先会想:"我以前见过类似的题目吗?"
就像你做数学题时,看到"求水平分量",立刻想起以前做过的"力的分解"问题。ART通过两种方法找相似任务:
- 直接匹配:在小样本上测试各种方法,选最好的
- 语义理解:让AI判断"这两个任务相似吗?为什么?"
第二步:程序化推理
这里是ART的核心创新。传统AI的思维过程是"黑箱",你不知道它怎么得出答案的。ART把AI的思考过程变成了"程序":
Q1: [search] 搜索相关公式
#1: 得到公式F_x = F * cos(θ)
Q2: [generate code] 生成计算代码
#2: 生成Python代码
Q3: [execute code] 执行代码
#3: 得到数值结果
Q4: [EOQ] 结束,给出答案
这种格式有几个好处:
- 可追踪:每一步都清楚明白
- 可修正:发现错误可以精确定位
- 可扩展:容易添加新的推理步骤
第三步:工具调用的"魔法时刻"
当AI生成到[search]或[execute code]这样的标记时,程序会自动暂停,调用相应工具,然后把结果插入回去继续生成。
这就像在写作文时,遇到不确定的内容就查字典,查完再继续写。整个过程自动化,无缝衔接。
性能表现:从学渣到学霸的逆袭
数据说话
ART在多个测试集上的表现让人眼前一亮:
- BigBench任务:在32/34个任务上超越传统CoT(思维链)方法,平均提升22个百分点
- MMLU测试:在所有测试任务上表现更佳
- 工具使用效果:使用工具后平均提升12.3个百分点

实际案例分析
让我们看几个有趣的对比:
数学问题(SVAMP数据集):
- 传统方法:68.4%准确率
- ART方法:87.1%准确率(提升18.7个百分点!)
常识推理(CommonsenseQA):
- 传统方法:72.3%准确率
- ART方法:85.6%准确率
这些提升不是小打小闹,而是质的飞跃。就像学生从及格变成了优秀。
人机协作:让AI变得更聪明
错误修正的艺术
ART最酷的功能之一是支持人类反馈。当AI犯错时,人类可以:
- 修正推理步骤:在物理题中添加"加单位"这一步
- 增加新工具:比如添加英语词典检查工具
- 完善任务库:添加更多示例
这就像给AI配了个"私人教练",可以针对性地改进。
实战效果
通过简单的人类反馈,ART在12个任务上的表现超越了之前的最好结果,平均提升20个百分点。
关键是,这种改进不需要重新训练模型,只需要更新"笔记本"和"工具箱"就行。
技术启示:AI发展的新方向
从"背书"到"做题"的转变
ART代表了AI能力进化的一个重要方向:从简单的"知识回忆"到复杂的"问题解决"。
传统AI就像一个博学的图书管理员,你问什么都能告诉你书在哪里,但不会帮你分析和解决问题。
ART让AI变成了一个"全能助手",不仅知道知识在哪里,还知道怎么运用这些知识解决实际问题。
模块化设计的智慧
ART最聪明的地方是模块化设计:
- 核心LLM保持冻结(不需要重新训练)
- 任务库可以随时更新
- 工具库可以随时扩展
- 推理格式统一标准
这就像搭积木一样,每个部分都可以独立改进,整体系统持续进化。
应用前景:从研究到生活
教育领域的革命
想象一下,如果每个学生都有一个装备了ART的AI助教:
- 数学课:AI不仅能解题,还能展示每一步推理过程
- 物理课:AI能查找公式、执行计算、验证答案
- 编程课:AI能写代码、调试、优化
这不是替代老师,而是给每个学生配备了一个"超级学习伙伴"。
工作场景的变革
在实际工作中,ART框架的应用潜力巨大:
数据分析师:
Q1: [search] 最新的房价数据在哪里?
Q2: [generate code] 写Python脚本分析趋势
Q3: [execute code] 运行分析
Q4: [generate report] 生成可视化报告
内容创作者:
Q1: [search] 最新的技术动态
Q2: [generate outline] 创建文章大纲
Q3: [fact check] 验证技术细节
Q4: [generate content] 写作文章
技术演进的思考
ART只是开始。我们可以想象更多可能:
- 更多工具类型:图像处理、音频分析、3D建模...
- 更智能的任务匹配:基于上下文的动态选择
- 更自然的交互方式:语音、手势、多模态输入
挑战与局限:理性看待新技术
当前的不足
虽然ART很厉害,但也不是万能的:
- 工具质量依赖:如果搜索结果不准确,AI也会被误导
- 任务库覆盖限制:遇到全新类型的问题可能还是会懵
- 计算成本:每次调用工具都需要额外开销
安全性考量
让AI自动使用工具也带来了新的风险:
- 恶意搜索:AI可能被诱导搜索不当内容
- 代码执行风险:生成的代码可能有安全隐患
- 信息泄露:在处理敏感信息时需要额外小心
这些问题不是不可解决的,但需要在技术发展的同时同步考虑。
结语:AI工具化时代的到来
ART框架的出现,标志着AI正在从"知识型助手"向"技能型伙伴"进化。它不再满足于只会"背书",而是要学会"解题"。
这种变化的意义深远:
- 对开发者:提供了新的AI能力扩展范式
- 对用户:获得了更实用的AI助手体验
- 对行业:开启了人机协作的新模式
最重要的是,ART让我们看到了AI发展的一个重要方向:不是让AI变得更"神秘",而是让它变得更"实用"、更"透明"、更"可控"。
就像工业革命让人类获得了机器的力量,AI工具化革命正在让人类获得机器的智慧。而ART,正是这场革命的先锋。
下次当你看到ChatGPT还在为简单的数学计算发愁时,记得告诉它:"兄弟,该升级了,学学ART框架吧!"
想了解更多AI前沿技术?关注我们,一起探索人工智能的无限可能!
原文链接:https://jishuba.cn/article/ai的瑞士军刀:让chatgpt自己学会用工具的黑科技/

想象AI不再只会"背书",还能像程序员一样边思考边用工具?ART框架让大模型自动学会分步推理和工具使用,就像给ChatGPT装上了"智能外挂"。不需要重新训练,只需一个任务库就能让AI变身全能助手,搜索、编程、计算样样精通。#人工智能 #工具使用 #自动推理 #大模型
浙公网安备 33010602011771号