DOM 事件流
DOM 事件流描述了 DOM 时间响应的阶段、路径。
DOM 事件流也会被称为 DOM 事件模型

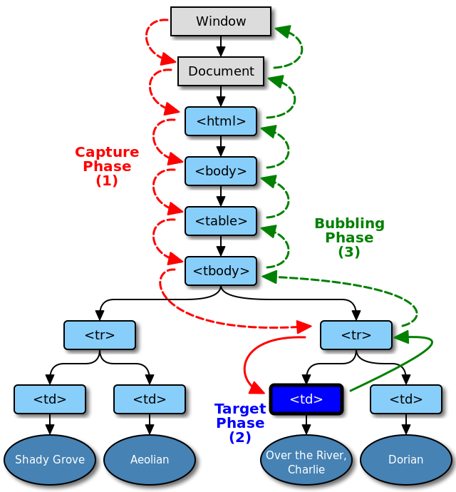
事件流有三个阶段:
捕获阶段 从window开始,寻找触发事件最深层的节点,过程中如果有节点绑定了对应事件,则触发事件
目标阶段 找到事件触及的最深节点
冒泡阶段 从最深节点按照捕获的路径进行返回,过程中如果有节点绑定了对应事件,则触发事件
现代浏览器默认都会在冒泡阶段触发事件。
冒泡的终点元素
这个问题其实经常会在面试中被问到,通常题目会是这样的:
请描述一下事件捕获和冒泡的具体流程
其实问的是事件从那个节点开始捕获,然后到目标节点,最后又在哪个节点冒泡结束。
大部分面试者会回答 document,其实根据事件对象的 path 属性就可以得到答案。

path 属性会返回事件冒泡的路径,其最后是到 window 对象才停止的。

浙公网安备 33010602011771号