jitwatch使用及safepoint
【参考】
https://www.cnblogs.com/flydean/p/jvm-jit-jitwatch.html
https://www.cnblogs.com/flydean/p/13450929.html
【safepoint】
1) 机器指令结果
safepoint是一个test命令
test指向的是一个特殊的内存页面地址,当JVM需要所有的线程都执行到safepint的时候,就会对该页面做一个标记。从而通知所有的线程

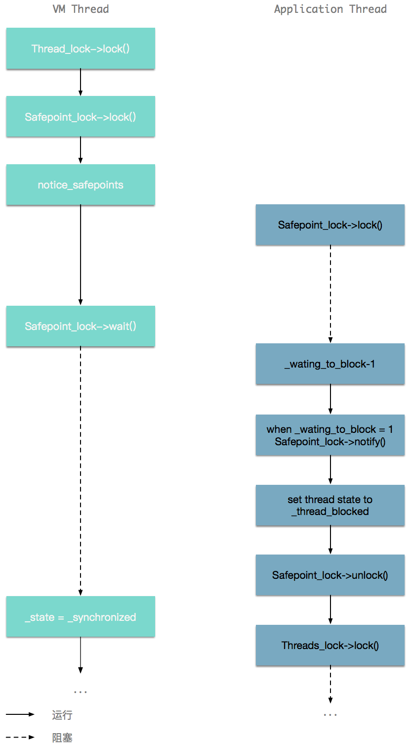
2)流程

3)源码
参考https://yemablog.com/posts/safepoint-on-interpreter-mode

主要逻辑

一些问题
参考https://juejin.cn/post/6957550100335820808

浙公网安备 33010602011771号