会员
众包
新闻
博问
闪存
赞助商
HarmonyOS
Chat2DB
所有博客
当前博客
我的博客
我的园子
账号设置
会员中心
简洁模式
...
退出登录
注册
登录
stupidstan2019
博客园
首页
新随笔
联系
订阅
管理
memoryContext
1)设计文档
2)数据结构
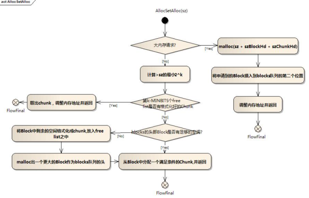
3)申请内存
https://www.cnblogs.com/li_shugan/archive/2012/09/12/2677661.html
posted @
2021-12-19 23:17
stupidstan2019
阅读(
57
) 评论(
0
)
收藏
举报
刷新页面
返回顶部
公告