《软件工程》学习心得
开始临近期末考试了。复习的压力非常的大,周一就要考试了,舍友们都在复习,我很开心能看到这么努力的舍友,特别是黄文杰同学是我们学习的榜样,他热心帮助同学解答问题,洪xx同学抱怨考试难度很大,但是我们一定不会落下你的,要过我们一过,要挂我们一挂。
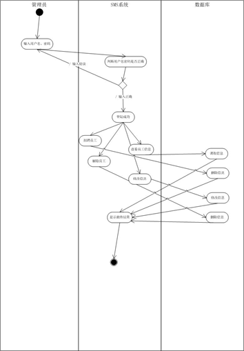
今天把所有的项目作业上交完毕,下面是成果展示(如有错误请多指教)






开始临近期末考试了。复习的压力非常的大,周一就要考试了,舍友们都在复习,我很开心能看到这么努力的舍友,特别是黄文杰同学是我们学习的榜样,他热心帮助同学解答问题,洪xx同学抱怨考试难度很大,但是我们一定不会落下你的,要过我们一过,要挂我们一挂。
今天把所有的项目作业上交完毕,下面是成果展示(如有错误请多指教)





