认识CoreData-初识CoreData

在CoreData中有一些常用的类,称呼可能各不相同。所以这里先约定一些关键字,以便理解后面的一些内容,这些约定很多都是出现在苹果的官方文档中的。

NSPersistentStoreCoordinator(Persistent Store Coordinator),缩写为PSC。

NSManagedObjectContext(Managed Object Context),缩写为MOC。

NSManagedObjectModel(Managed Object Model),缩写为MOM。

NSManagedObject及其子类,根据英文翻译和其作用,称之为托管对象。

后缀名为.xcdatamodeld的文件,因为存储着所有实体的数据结构和表示,所以称之为模型文件。

什么是CoreData?

 

简单介绍一下

 

CoreData出现在iOS3中,是苹果推出的一个数据存储框架。CoreData提供了一种对象关系映射(ORM)的存储关系,类似于Java的hibernate框架。CoreData可以将OC对象存储到数据库中,也可以将数据库中的数据转化为OC对象,在这个过程中不需要手动编写任何SQL语句,这是系统帮我们完成。

 

CoreData最大的优势就是使用过程中不需要编写任何SQL语句,CoreData封装了数据库的操作过程,以及数据库中数据和OC对象的转换过程。所以在使用CoreData的过程中,很多操作就像是对数据库进行操作一样,也有过滤条件、排序等操作。

 

这就相当于CoreData完成了Model层的大量工作,例如Model层的表示和持久化,有效的减少了开发的工作量,使Model层的设计更加面向对象。

 

CoreData好用吗?

 

之前听人说过,CoreData比较容易入手,但是很难学精。这也是很多人说CoreData不好用的原因之一,只是因为使用方式有问题,或者说并没有真正掌握CoreData。

 

如果从性能上来说,CoreData比SQLite确实略差一些。但是对于移动端来说,并不需要大型网站的高并发,所以这点性能差别几乎是没有影响的,所以这点可以忽略不计。在后面的文章中,将会给出CoreData的优点和缺点对比,以及详细的性能测评。

 

CoreData主要的几个类

 

  • NSManagedObjectContext

    托管对象上下文,进行数据操作时大多都是和这个类打交道。

  • NSManagedObjectModel

    托管对象模型,一个托管对象模型关联一个模型文件(.xcdatamodeld),存储着数据库的数据结构。

  • NSPersistentStoreCoordinator

    持久化存储协调器,负责协调存储区和上下文之间的关系。

  • NSManagedObject

    托管对象类,所有CoreData中的托管对象都必须继承自当前类,根据实体创建托管对象类文件。

 

CoreData简单创建流程

 

  1. 模型文件操作

    1.1 创建模型文件,后缀名为.xcdatamodeld。创建模型文件之后,可以在其内部进行添加实体等操作(用于表示数据库文件的数据结构)

    1.2 添加实体(表示数据库文件中的表结构),添加实体后需要通过实体,来创建托管对象类文件。

    1.3 添加属性并设置类型,可以在属性的右侧面板中设置默认值等选项。(每种数据类型设置选项是不同的)

    1.4 创建获取请求模板、设置配置模板等。

    1.5 根据指定实体,创建托管对象类文件(基于NSManagedObject的类文件)

  2. 实例化上下文对象

    2.1 创建托管对象上下文(NSManagedObjectContext)

    2.2 创建托管对象模型(NSManagedObjectModel)

    2.3 根据托管对象模型,创建持久化存储协调器(NSPersistentStoreCoordinator)

    2.4 关联并创建本地数据库文件,并返回持久化存储对象(NSPersistentStore)

    2.5 将持久化存储协调器赋值给托管对象上下文,完成基本创建。

 

CoreData结构

 

CoreData的结构构成

 

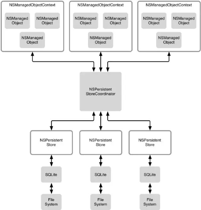
之前看到过几张介绍CoreData结构的图片,感觉其表示的结构比较清晰。可以通过这几张图片初步认识一下CoreData,在后面的文章中还会对这几个类进行详细解释。

 

 

整体结构

 

上图中是初始化MOC所涉及到的一些类,由这些类实例化并最终构成可以使用的MOC。图中编号是实例化一个具备数据处理能力的MOC过程,这个过程和上面介绍过的实例化上下文对象相同。

 

 

NSManagedObjectContext

 

在PSC创建并关联本地数据库,并设置为MOC的persistentStoreCoordinator属性后,MOC就具备对当前存储区所有托管对象操作的能力。但是需要注意的是,MOC对托管对象是懒加载的,在使用时才会被加载到MOC的缓存中。

 

 

NSManagedObjectModel

 

MOM对象加载模型文件后,获取到模型文件中所有实体的构成结构。由于MOM中存储着模型文件的结构,PSC需要通过MOM对象实例化本地数据库。

 

 

Entity

 

所有属性都存在Entity中,以及有关联关系的属性和请求模板,这都会在后面的章节中讲到。

 

 

NSManagedObject

 

可以通过Entity创建继承自NSManagedObject类的文件,这个文件就是开发中使用的托管对象,具备模型对象的表示功能,CoreData的本地持久化都是通过这个类及其子类完成的。

 

持久化存储调度器

 

在CoreData的整体结构中,主要分为两部分。一个是NSManagedObjectContext管理的模型部分,管理着所有CoreData的托管对象。一个是SQLite实现的本地持久化部分,负责和SQL数据库进行数据交互,主要由NSPersistentStore类操作。这就构成了CoreData的大体结构。

 

 

结构图

 

从图中可以看出,这两部分都是比较独立的,两部分的交互由一个持久化存储调度器(NSPersistentStoreCoordinator)来控制。上层NSManagedObjectContext存储的数据都是交给持久化调度器,由调度器调用具体的持久化存储对象(NSPersistentStore)来操作对应的数据库文件,NSPersistentStore负责存储的实现细节。这样就很好的将两部分实现了分离。

 

个人随想

 

对于CoreData的整体结构,因为CoreData底层存储本来就是用SQLite实现的,所以我用CoreData的结构和SQLite对比了一下,发现还是很多相似之处的。

 

.xcdatamodeld文件代表着数据库文件结构,通过.xcdatamodeld编译后的.momd文件生成数据库。每个实体代表一张数据表,实体之间的关联关系就是SQLite的外键。

 

下图就是CoreData底层存储的结构,用红圈圈住的部分指向关联表的主键下标。例如1就指向关联表的主键下标为1的行。

 

 

外键

 

CoreData杂谈

 

CoreData数据存储安全

 

CoreData本质还是使用SQLite进行存储,并没有另外提供加密功能,具体的数据加解密还需要自己完成。

 

CoreData在硬盘上的数据存储结构:

 

 

数据库存储结构

 

通过PSC指定创建SQLite目录后,会在指定的目录下生成一个数据库文件,同时还会生成两个同名但后缀不同的文件,其中只有后缀.sqlite的文件是存储数据的文件。

 

这个数据库文件中会默认生成三个表,Z_METADATA、Z_PRIMARYKEY、Z_MODELCACHE,其他我们自己的表也都是大写Z开头的。

 

在每个表中,系统还会默认生成三个字段,Z_PK、Z_ENT、Z_OPT三个字段,也都是大写Z开头并且带下划线的。其他字段就是我们自己的字段了,大写Z开头但不带下划线。

 

CoreData执行效率

 

现在市面上的大多数项目,都是使用SQLite作为持久化的方案,而CoreData的使用并不是很普遍。对于这个问题,我认为首先是很多项目开始的比较早,那时候好多iOS程序员都是从其他语言转过来的,更加熟悉SQLite,所以用SQLite比较多一些。后面如果不进行大的项目重构,就很难换其他的持久化方案了。

 

还有就是不熟悉CoreData,也不想去了解和深入学习CoreData,我认为这是很大的原因。所以项目中用CoreData的人并不多,而真正掌握CoreData技术的人更少。

 

之前听其他人说CoreData的执行效率不如SQLite高,这个如果深究的话,确实CoreData要比SQLite效率差一些,只不过并没有太大区别。CoreData本质也是在底层执行SQL语句,只是CoreData的SQL语句执行逻辑比较耗时,没有手动编写SQL语句更加直接。我们可以将CoreData的调试功能打开,具体看一下SQL语句的执行。

 

这里要说一点,客户端毕竟不是服务端,不需要像服务器那样大量的数据查询,所以CoreData是完全可以应对客户端的查询量的。如果从灵活性来说,CoreData确实没有SQLite的灵活性高,一些SQLite的复杂功能可能也不能实现,但是就目前大多数项目来说,CoreData已经能够满足项目持久化需求了。

 

导致执行效率差异的原因还体现在对象转换上,CoreData在执行SQL语句的基础上,还多了一层将数据映射给托管对象的操作,这样得到的就是OC的托管对象,而SQLite得到的则不是。如果给SQLite执行完成后,也加一层创建托管对象并赋值的操作,这时候对比性能两者的差距可能就会更小了。

 

性能评测

 

下面是一篇关于CoreData、FMDB、Realm性能测试结果的博客,最后的结果我也没有去验证,只是大致看了一下代码还是比价靠谱的。

作者测试Demo(https://github.com/SureEdding/iOS-different-Content-Persistent-method-test)和原文地址(http://suree.org/2015/09/29/DatabaseThink/)。

 

测试数据的数量是以K为单位,最少为1K的数据量。涉及到的操作主要是下面四种:

 

  1. 新建数据库并插入1K条数据。

  2. 已有数据库,插入1K条数据。

  3. 查询总量为10K条数据,连续查询单次为1K数据。

  4. 10K条数据总量,更新其中1K条数据的部分字段性能。

 

性能评测结果:

 

根据测试结果可以发现,在前面两种插入操作,CoreData的性能比FMDB和Realm要快很多。

 

而对于查询操作,CoreData比其他两种操作耗时多很多,大概多出三四倍。这很可能和CoreData将查询结果的数据转为托管对象有关系,抛去CoreData这部分转换操作性能会比现在好很多。

 

而更新操作则直接基于SQLite封装的FMDB有绝对的优势,FMDB和其他两种操作差距大概是十倍左右,而其他两种操作性能差不多。当然CoreData也存在着上面提到的对象转换操作,CoreData抛去这步结果可能会比现在好很多。

 

测试图表

 

下面的测试数据中,取得是三次测试结果的平均值。

 

第三方编号
CoreData 1
FMDB 2
Realm 3

 

 

新建数据库并插入1K条数据

 

 

已有数据库,插入1K条数据

 

 

查询总量为10K条数据,连续查询单次为1K数据

 

 

10K条数据总量,更新其中1K条数据的部分字段性能

 

CoreData调试

 

Xcode调试命令

 

CoreData本质上是对SQLite的一个封装,在内部将对象的持久化转化为SQL语句执行,可以在项目中将CoreData调试打开,从而可以看到CoreData的SQL语句执行和一些其他log信息。

 

  1. 打开Product,选择Edit Scheme.

  2. 选择Arguments,在下面的ArgumentsPassed On Launch中添加下面两个选项。

    (1)-com.apple.CoreData.SQLDebug

    (2)1

 

终端调试命令

 

如果是在模拟器上调试程序,可以通过 sqlite3 /数据库路径/ 命令来查看和操作数据库。

.tables 查看当前数据库文件中所有的表名

select *from tableName 执行查询的SQL语句

 

终端调试命令

posted on 2016-07-29 11:04  你瞅啥,瞅你咋滴  阅读(502)  评论(0)    收藏  举报

导航