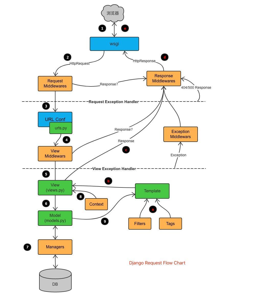
Django的请求生命周期
Django的请求生命周期:
1、当用户在浏览器中输入url时,浏览器会生成请求头和请求体发给服务端
2、服务端的wsgiref模块接收用户请求并将请求进行初次封装,然后将请求交给Django的中间件
3、通过中间件之后将请求交给url,根据浏览器发送的不同url去匹配不同的视图函数
4、视图函数根据业务逻辑调用数据库获取相应的数据,然或根据模板渲染页面
如果不涉及到数据调用,那么这个时候视图函数返回一个模板也就是一个网页给用),视图函数调用模型,模型去数据库查找数据,然后逐级返回,视图函数把返回的数据填充到模板中空格中
5、视图函数将响应的页面依次通过中间件反馈给客户端
本文来自博客园,作者:I'm_江河湖海,转载请注明原文链接:https://www.cnblogs.com/jhhh/p/16764271.html

浙公网安备 33010602011771号