Kubernetes 基础架构实践 一
Kubernetes 落地实践之旅
学习K8S的架构及工作流程,使用Workload管理业务应用的生命周期实现服务不中断的滚动更新,通过服务发现和集群内负载均衡来实现集群内部的服务间访问,并通过ingress实现外部使用域名访问集群内部的服务。
逐步对Django项目做k8s改造,编写所需的资源文件。搭建高可用k8s集群,同时Django demo项目已经可以利用k8s的控制器、服务发现、负载均衡、配置管理等特性来实现生命周期的管理。
纯容器模式的问题
- 业务容器数量庞大,哪些容器部署在哪些节点,使用了哪些端口,如何记录、管理,需要登录到每台机器去管理?
- 跨主机通信,多个机器中的容器之间相互调用如何做,iptables规则手动维护?
- 跨主机容器间互相调用,配置如何写?写死固定IP+端口?
- 如何实现业务高可用?多个容器对外提供服务如何实现负载均衡?
- 容器的业务中断了,如何可以感知到,感知到以后,如何自动启动新的容器?
- 如何实现滚动升级保证业务的连续性?
- ......
容器调度管理平台
Docker Swarm | Mesos | Google Kubernetes
2017年开始Kubernetes凭借强大的容器集群管理功能, 逐步占据市场,目前在容器编排领域一枝独秀
https://kubernetes.io/
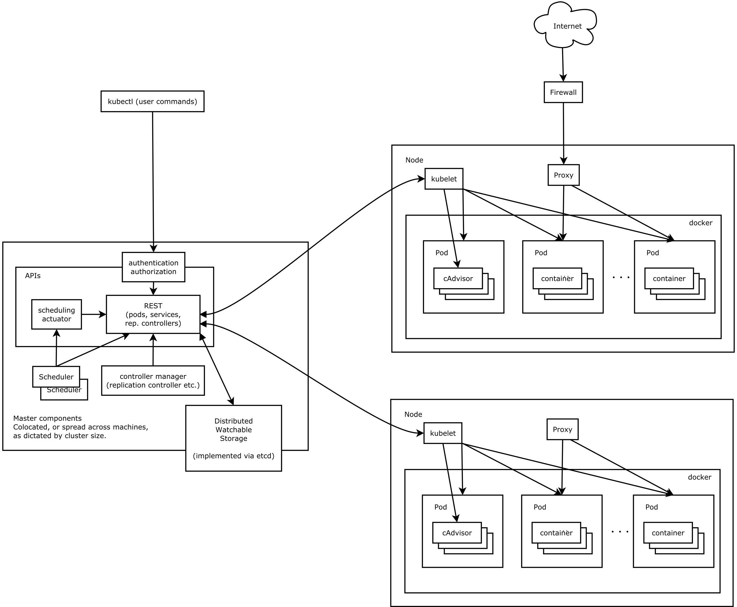
架构图
分布式系统,两类角色:管理节点和工作节点

核心组件
-
ETCD:分布式高性能键值数据库,存储整个集群的所有元数据
-
ApiServer: API服务器,集群资源访问控制入口,提供restAPI及安全访问控制
-
Scheduler:调度器,负责把业务容器调度到最合适的Node节点
-
Controller Manager:控制器管理,确保集群资源按照期望的方式运行
- Replication Controller
- Node controller
- ResourceQuota Controller
- Namespace Controller
- ServiceAccount Controller
- Token Controller
- Service Controller
- Endpoints Controller
-
kubelet: 运行在每个节点上的主要的“节点代理”,脏活累活
- pod 管理:kubelet 定期从所监听的数据源获取节点上 pod/container 的期望状态(运行什么容器、运行的副本数量、网络或者存储如何配置等等),并调用对应的容器平台接口达到这个状态
- 容器健康检查:kubelet 创建了容器之后还要查看容器是否正常运行,如果容器运行出错,就要根据 pod 设置的重启策略进行处理
- 容器监控:kubelet 会监控所在节点的资源使用情况,并定时向 master 报告,资源使用数据都是通过 cAdvisor 获取的。知道整个集群所有节点的资源情况,对于 pod 的调度和正常运行至关重要
-
kube-proxy: 维护节点中的iptables或者ipvs规则
-
kubectl: 命令行接口,用于对 Kubernetes 集群运行命令 https://kubernetes.io/zh/docs/reference/kubectl/
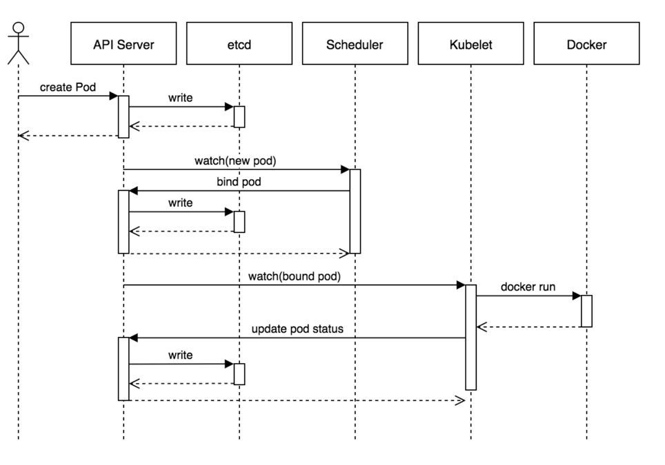
工作流程

- 用户准备一个资源文件(记录了业务应用的名称、镜像地址等信息),通过调用APIServer执行创建Pod
- APIServer收到用户的Pod创建请求,将Pod信息写入到etcd中
- 调度器通过list-watch的方式,发现有新的pod数据,但是这个pod还没有绑定到某一个节点中
- 调度器通过调度算法,计算出最适合该pod运行的节点,并调用APIServer,把信息更新到etcd中
- kubelet同样通过list-watch方式,发现有新的pod调度到本机的节点了,因此调用容器运行时,去根据pod的描述信息,拉取镜像,启动容器,同时生成事件信息
- 同时,把容器的信息、事件及状态也通过APIServer写入到etcd中
架构设计的几点思考
- 系统各个组件分工明确(APIServer是所有请求入口,CM是控制中枢,Scheduler主管调度,而Kubelet负责运行),配合流畅,整个运行机制一气呵成
- 除了配置管理和持久化组件ETCD,其他组件并不保存数据。意味
除ETCD外其他组件都是无状态的。因此从架构设计上对kubernetes系统高可用部署提供了支撑 - 同时因为组件无状态,组件的升级,重启,故障等并不影响集群最终状态,只要组件恢复后就可以从中断处继续运行
- 各个组件和kube-apiserver之间的数据推送都是通过list-watch机制来实现
实践 - 集群安装
k8s集群主流安装方式对比分析
- minikube
- 二进制安装
- kubeadm等安装工具
kubeadm https://kubernetes.io/zh/docs/reference/setup-tools/kubeadm/kubeadm/
核心组件
静态Pod的方式:
## etcd、apiserver、controller-manager、kube-scheduler
$ kubectl -n kube-system get po
systemd服务方式:
$ systemctl status kubelet
kubectl:二进制命令行工具
理解集群资源
组件是为了支撑k8s平台的运行,安装好的软件。
资源是如何去使用k8s的能力的定义。比如,k8s可以使用Pod来管理业务应用,那么Pod就是k8s集群中的一类资源,集群中的所有资源可以提供如下方式查看:
$ kubectl api-resources
如何理解namespace:
命名空间,集群内一个虚拟的概念,类似于资源池的概念,一个池子里可以有各种资源类型,绝大多数的资源都必须属于某一个namespace。集群初始化安装好之后,会默认有如下几个namespace:
$ kubectl get namespaces
NAME STATUS AGE
default Active 52m
kube-node-lease Active 52m
kube-public Active 52m
kube-system Active 52m
kubernetes-dashboard Active 52m
- 所有NAMESPACED的资源,在创建的时候都需要指定namespace,若不指定,默认会在default命名空间下
- 相同namespace下的同类资源不可以重名,不同类型的资源可以重名
- 不同namespace下的同类资源可以重名
- 通常在项目使用的时候,我们会创建带有业务含义的namespace来做逻辑上的整合
kubectl的使用
类似于docker,kubectl是命令行工具,用于与APIServer交互,内置了丰富的子命令,功能极其强大
https://kubernetes.io/docs/reference/kubectl/overview/
$ kubectl -h
$ kubectl get -h
$ kubectl create -h
$ kubectl create namespace -h
实践 - 使用k8s管理业务应用
最小调度单元 Pod
docker调度的是容器,在k8s集群中,最小的调度单元是Pod(豆荚)

为什么引入Pod
-
与容器引擎解耦
Docker、Rkt。平台设计与引擎的具体的实现解耦 -
多容器共享网络|存储|进程 空间, 支持的业务场景更加灵活
使用yaml格式定义Pod
myblog/one-pod/pod.yaml
采用key value的方式 一一对应
apiVersion: v1
kind: Pod
metadata:
name: myblog
namespace: jds
labels:
component: myblog
spec:
containers:
- name: myblog
image: 10.2.2.10:5000/myblog:v1
env:
- name: MYSQL_HOST # 指定root用户的用户名
value: "127.0.0.1"
- name: MYSQL_PASSWD
value: "123456"
ports:
- containerPort: 8002
- name: mysql
image: 10.2.2.10:5000/mysql:5.7-utf8
ports:
- containerPort: 3306
env:
- name: MYSQL_ROOT_PASSWORD
value: "123456"
- name: MYSQL_DATABASE
value: "myblog"
转换成json方式
{
"apiVersion": "v1",
"kind": "Pod",
"metadata": {
"name": "myblog",
"namespace": "jds",
"labels": {
"component": "myblog"
}
},
"spec": {
"containers": [
{
"name": "myblog",
"image": "10.2.2.10:5000/myblog",
"env": [
{
"name": "MYSQL_HOST",
"value": "127.0.0.1"
},
{
"name": "MYSQL_PASSWD",
"value": "123456"
}
],
"ports": [
{
"containerPort": 8002
}
]
},
{
"name": "mysql",
...
}
]
}
}
| apiVersion | 含义 |
|---|---|
| alpha | 进入K8s功能的早期候选版本,可能包含Bug,最终不一定进入K8s |
| beta | 已经过测试的版本,最终会进入K8s,但功能、对象定义可能会发生变更。 |
| stable | 可安全使用的稳定版本 |
| v1 | stable 版本之后的首个版本,包含了更多的核心对象 |
| apps/v1 | 使用最广泛的版本,像Deployment、ReplicaSets都已进入该版本 |
资源类型与apiVersion对照表
| Kind | apiVersion |
|---|---|
| ClusterRoleBinding | rbac.authorization.k8s.io/v1 |
| ClusterRole | rbac.authorization.k8s.io/v1 |
| ConfigMap | v1 |
| CronJob | batch/v1beta1 |
| DaemonSet | extensions/v1beta1 |
| Node | v1 |
| Namespace | v1 |
| Secret | v1 |
| PersistentVolume | v1 |
| PersistentVolumeClaim | v1 |
| Pod | v1 |
| Deployment | v1、apps/v1、apps/v1beta1、apps/v1beta2 |
| Service | v1 |
| Ingress | extensions/v1beta1 |
| ReplicaSet | apps/v1、apps/v1beta2 |
| Job | batch/v1 |
| StatefulSet | apps/v1、apps/v1beta1、apps/v1beta2 |
快速获得资源和版本
$ kubectl explain pod
$ kubectl explain Pod.apiVersion
创建和访问Pod
## 创建namespace, namespace是逻辑上的资源池
$ kubectl create namespace jds
namespace/jds created
## 使用指定文件创建Pod
$ kubectl create -f pod.yaml
pod/myblog created
## 查看pod,可以简写po
## 所有的操作都需要指定namespace,如果是在default命名空间下,则可以省略
$ kubectl -n jds get pods -o wide
NAME READY STATUS RESTARTS AGE IP NODE NOMINATED NODE READINESS GATES
myblog 2/2 Running 0 16s 10.244.2.15 k8s-slave2 <none> <none>
## 使用Pod Ip访问服务,3306和8002
$ curl 10.244.2.15:8002/blog/index/
## 进入容器,执行初始化, 不必到对应的主机执行docker exec
## -ti 后面是pod的名称,-c 是选择进入pod下面的哪个容器
kubectl -n jds exec -ti myblog -c myblog bash
kubectl -n jds exec -ti myblog -c mysql bash
/ # env
/ # python3 manage.py migrate
$ kubectl -n jds exec -ti myblog -c mysql bash
/ # mysql -p123456
## 再次访问服务,3306和8002
$ curl 10.244.2.15:8002/blog/index/

Infra容器
登录k8s-slave2节点
$ docker ps -a | grep myblog
0dc9c30ad440 373c721a16eb "docker-entrypoint.s…" 28 minutes ago Up 28 minutes k8s_mysql_myblog_jds_dadd7e33-f8c8-4f09-aaf7-c05ee92cd16c_0
44819e16dbb0 10.2.2.10:5000/myblog "./run.sh" 28 minutes ago Up 28 minutes k8s_myblog_myblog_jds_dadd7e33-f8c8-4f09-aaf7-c05ee92cd16c_0
3231bd061b87 registry.aliyuncs.com/google_containers/pause:3.1 "/pause" 28 minutes ago Up 28 minutes k8s_POD_myblog_jds_dadd7e33-f8c8-4f09-aaf7-c05ee92cd16c_0
## 其中包含mysql和myblog程序以及Infra容器
## 为了实现Pod内部的容器可以通过localhost通信,每个Pod都会启动Infra容器,然后Pod内部的其他容器的网络空间会共享该Infra容器的网络空间(Docker网络的container模式),Infra容器只需要hang住网络空间,不需要额外的功能,因此资源消耗极低。
## 登录master节点,查看pod内部的容器ip均相同,为pod ip
$ kubectl -n jds exec -ti myblog -c myblog bash
/ # ifconfig
$ kubectl -n jds exec -ti myblog -c mysql bash
/ # ifconfig
pod容器命名: k8s_<container_name>_<pod_name>_<namespace>_<random_string>
查看pod详细信息
## 查看pod调度节点及pod_ip
$ kubectl -n jds get pods -o wide
## 查看完整的yaml
$ kubectl -n jds get pods myblog -o yaml
## 查看pod的明细信息及事件
$ kubectl describe -n jds pods myblog
Troubleshooting and Debugging
#进入Pod内的容器
$ kubectl -n <namespace> exec <pod_name> -c <container_name> -ti /bin/sh
#查看Pod内容器日志,显示标准或者错误输出日志
$ kubectl -n <namespace> logs -f <pod_name> -c <container_name>
更新服务版本
$ kubectl apply -f pod.yaml
删除Pod服务
#根据文件删除
$ kubectl delete -f pod.yaml
#根据pod_name删除
$ kubectl -n <namespace> delete pod <pod_name>
Pod数据持久化
若删除了Pod,由于mysql的数据都在容器内部,会造成数据丢失,因此需要数据进行持久化。
- 定点使用hostpath挂载,nodeSelector定点
myblog/one-pod/pod-with-volume.yaml
apiVersion: v1
kind: Pod
metadata:
name: myblog
namespace: jds
labels:
component: myblog
spec:
volumes:
- name: mysql-data
hostPath:
path: /opt/mysql/data
nodeSelector: # 使用节点选择器将Pod调度到指定label的节点
component: mysql # 指定选择有mysql标签的node
containers:
- name: myblog
image: 10.2.2.10:5000/myblog:v1
env:
- name: MYSQL_HOST # 指定root用户的用户名
value: "127.0.0.1"
- name: MYSQL_PASSWD
value: "123456"
ports:
- containerPort: 8002
- name: mysql
image: 10.2.2.10:5000/mysql:5.7-utf8
ports:
- containerPort: 3306
env:
- name: MYSQL_ROOT_PASSWORD
value: "123456"
- name: MYSQL_DATABASE
value: "myblog"
volumeMounts:
- name: mysql-data
mountPath: /var/lib/mysql
保存文件为pod-with-volume.yaml,执行创建
## 若存在旧的同名服务,先删除掉,后创建
$ kubectl -n jds delete pod myblog
## 创建
$ kubectl create -f pod-with-volume.yaml
## 此时pod状态Pending
$ kubectl -n jds get po
NAME READY STATUS RESTARTS AGE
myblog 0/2 Pending 0 32s
## 查看原因,提示调度失败,因为3个节点都不满足node selector
$ kubectl -n jds describe po myblog
Events:
Type Reason Age From Message
---- ------ ---- ---- -------
Warning FailedScheduling 12s (x2 over 12s) default-scheduler 0/3 nodes are available: 3 node(s) didn t match node selector.
## 查询node上已有的标签信息
$ kubectl get nodes --show-labels
NAME STATUS ROLES AGE VERSION LABELS
k8s-master Ready master 7d v1.16.2 beta.kubernetes.io/arch=amd64,beta.kubernetes.io/os=linux,kubernetes.io/arch=amd64,kubernetes.io/hostname=k8s-master,kubernetes.io/os=linux,node-role.kubernetes.io/master=
k8s-slave1 Ready <none> 6d23h v1.16.2 beta.kubernetes.io/arch=amd64,beta.kubernetes.io/os=linux,kubernetes.io/arch=amd64,kubernetes.io/hostname=k8s-slave1,kubernetes.io/os=linux
k8s-slave2 Ready <none> 6d23h v1.16.2 beta.kubernetes.io/arch=amd64,beta.kubernetes.io/os=linux,kubernetes.io/arch=amd64,kubernetes.io/hostname=k8s-slave2,kubernetes.io/os=linux
## 为节点打标签
$ kubectl label node k8s-slave1 component=mysql
## 再次查看,已经运行成功
$ kubectl -n jds get po
NAME READY STATUS RESTARTS AGE IP NODE NOMINATED NODE READINESS GATES
myblog 2/2 Running 0 14m 10.244.1.8 k8s-slave1 <none> <none>
## 到k8s-slave1节点,查看/opt/mysql/data
$ ll /opt/mysql/data/
total 188484
-rw-r----- 1 polkitd input 56 Mar 29 09:20 auto.cnf
-rw------- 1 polkitd input 1676 Mar 29 09:20 ca-key.pem
-rw-r--r-- 1 polkitd input 1112 Mar 29 09:20 ca.pem
drwxr-x--- 2 polkitd input 8192 Mar 29 09:20 sys
...
## 到k8s-master上执行migrate,创建数据库表,然后删掉pod,再次创建后验证数据是否存在
$ kubectl -n jds exec -ti myblog python3 manage.py migrate
## 访问服务,正常
$ curl 10.244.1.8:8002/blog/index/
## 删除pod
$ kubectl delete -f pod-with-volume.yaml
pod "myblog" deleted
## 再次创建Pod
$ kubectl create -f pod-with-volume.yaml
pod/myblog created
## 查看pod ip并访问服务
$ kubectl -n jds get pods -o wide
NAME READY STATUS RESTARTS AGE IP NODE NOMINATED NODE READINESS GATES
myblog 2/2 Running 0 22s 10.244.1.9 k8s-slave1 <none> <none>
## 未重新做migrate,服务正常
$ curl 10.244.1.9:8002/blog/index/

-
使用PV+PVC连接分布式存储解决方案
- ceph
- glusterfs
- nfs
服务健康检查
检测容器服务是否健康的手段,若不健康,会根据设置的重启策略(restartPolicy)进行操作,两种检测机制可以分别单独设置,若不设置,默认认为Pod是健康的。
两种机制:
-
LivenessProbe探针
存活性探测:用于判断容器是否存活,即Pod是否为running状态,如果LivenessProbe探针探测到容器不健康,则kubelet将kill掉容器,并根据容器的重启策略是否重启,如果一个容器不包含LivenessProbe探针,则Kubelet认为容器的LivenessProbe探针的返回值永远成功。
... - name: myblog image: 10.2.2.10:5000/myblog:v1 livenessProbe: httpGet: path: /blog/index/ port: 8002 scheme: HTTP initialDelaySeconds: 10 # 容器启动后第一次执行探测是需要等待多少秒 periodSeconds: 10 # 执行探测的频率 timeoutSeconds: 2 # 探测超时时间 ...

- ReadinessProbe探针
可用性探测:用于判断容器是否正常提供服务,即容器的Ready是否为True,是否可以接收请求,如果ReadinessProbe探测失败,则容器的Ready将为False, Endpoint Controller 控制器将此Pod的Endpoint从对应的service的Endpoint列表中移除,不再将任何请求调度此Pod上,直到下次探测成功。(剔除此pod不参与接收请求不会将流量转发给此Pod)。
...
containers:
- name: myblog
image: 10.2.2.10:5000/myblog:v1
readinessProbe:
httpGet:
path: /blog/index/
port: 8002
scheme: HTTP
initialDelaySeconds: 10
timeoutSeconds: 2
periodSeconds: 10
...

三种类型:
- exec:通过执行命令来检查服务是否正常,返回值为0则表示容器健康
- httpGet方式:通过发送http请求检查服务是否正常,返回200-399状态码则表明容器健康
- tcpSocket:通过容器的IP和Port执行TCP检查,如果能够建立TCP连接,则表明容器健康
示例, 完整文件路径 myblog/one-pod/pod-with-healthcheck.yaml
containers:
- name: myblog
image: 10.2.2.10:5000/myblog:v1
env:
- name: MYSQL_HOST # 指定root用户的用户名
value: "127.0.0.1"
- name: MYSQL_PASSWD
value: "123456"
ports:
- containerPort: 8002
livenessProbe:
httpGet:
path: /blog/index/
port: 8002
scheme: HTTP
initialDelaySeconds: 10 # 容器启动后第一次执行探测是需要等待多少秒
periodSeconds: 10 # 执行探测的频率
timeoutSeconds: 2 # 探测超时时间
readinessProbe:
httpGet:
path: /blog/index/
port: 8002
scheme: HTTP
initialDelaySeconds: 10
timeoutSeconds: 2
periodSeconds: 10
- initialDelaySeconds:容器启动后第一次执行探测是需要等待多少秒
- periodSeconds:执行探测的频率。默认是10秒,最小1秒
- timeoutSeconds:探测超时时间。默认1秒,最小1秒
- successThreshold:探测失败后,最少连续探测成功多少次才被认定为成功。默认是1
- failureThreshold:探测成功后,最少连续探测失败多少次才被认定为失败。默认是3,最小值是1
K8S将在Pod开始启动10s(initialDelaySeconds)后利用HTTP访问8002端口的/blog/index/,如果超过2s或者返回码不在200~399内,则健康检查失败
重启策略
Pod的重启策略(RestartPolicy)应用于Pod内的所有容器,并且仅在Pod所处的Node上由kubelet进行判断和重启操作。当某个容器异常退出或者健康检查失败时,kubelet将根据RestartPolicy的设置来进行相应的操作。Pod的重启策略包括Always、OnFailure和Never,默认值为Always
- Always:当容器进程退出后,由kubelet自动重启该容器;
- OnFailure:当容器终止运行且退出码不为0时,由kubelet自动重启该容器;
- Never:不论容器运行状态如何,kubelet都不会重启该容器;
演示重启策略:
apiVersion: v1
kind: Pod
metadata:
name: test-restart-policy
spec:
restartPolicy: Always
containers:
- name: busybox
image: busybox
args:
- /bin/sh
- -c
- sleep 10
- 使用默认的重启策略,即 restartPolicy: Always ,无论容器是否是正常退出,都会自动重启容器
- 使用OnFailure的策略时
- 如果把exit 1 去掉,即让容器的进程正常退出的话,则不会重启
- 只有非正常退出状态才会重启
- 使用Never时,退出了就不再重启
镜像拉取策略
spec:
containers:
- name: myblog
image: 10.2.2.10:5000/demo/myblog
imagePullPolicy: IfNotPresent
设置镜像的拉取策略,默认为IfNotPresent
- Always,总是拉取镜像,即使本地有镜像也从仓库拉取
- IfNotPresent ,本地有则使用本地镜像,本地没有则去仓库拉取
- Never,只使用本地镜像,本地没有则报错
Pod资源限制
为了保证充分利用集群资源,且确保重要容器在运行周期内能够分配到足够的资源稳定运行,因此平台需要具备
Pod的资源限制的能力。 对于一个pod来说,资源最基础的2个的指标就是:CPU和内存。
Kubernetes提供了个采用requests和limits 两种类型参数对资源进行预分配和使用限制。
完整文件路径:
myblog/one-pod/pod-with-resourcelimits.yaml
...
containers:
- name: myblog
image: 10.2.2.10:5000/myblog
env:
- name: MYSQL_HOST # 指定root用户的用户名
value: "127.0.0.1"
- name: MYSQL_PASSWD
value: "123456"
ports:
- containerPort: 8002
resources:
requests:
memory: 100Mi
cpu: 50m
limits:
memory: 500Mi
cpu: 100m
...
requests:
- 容器使用的最小资源需求,作用于schedule阶段,作为容器调度时资源分配的判断依赖
- 只有当前节点上可分配的资源量 >= request 时才允许将容器调度到该节点
- request参数不限制容器的最大可使用资源
- requests.cpu被转成docker的--cpu-shares参数,与cgroup cpu.shares功能相同 (无论宿主机有多少个cpu或者内核,--cpu-shares选项都会按照比例分配cpu资源)
- requests.memory没有对应的docker参数,仅作为k8s调度依据
limits:
- 容器能使用资源的最大值
- 设置为0表示对使用的资源不做限制, 可无限的使用
- 当pod 内存超过limit时,会被oom
- 当cpu超过limit时,不会被kill,但是会限制不超过limit值
- limits.cpu会被转换成docker的–cpu-quota参数。与cgroup cpu.cfs_quota_us功能相同
- limits.memory会被转换成docker的–memory参数。用来限制容器使用的最大内存
对于 CPU,我们知道计算机里 CPU 的资源是按“时间片”的方式来进行分配的,系统里的每一个操作都需要 CPU 的处理,所以,哪个任务要是申请的 CPU 时间片越多,那么它得到的 CPU 资源就越多。
还需要了解下 CGroup 里面对于 CPU 资源的单位换算:
1 CPU = 1000 millicpu(1 Core = 1000m)
这里的 m 就是毫、毫核的意思,Kubernetes 集群中的每一个节点可以通过操作系统的命令来确认本节点的 CPU 内核数量,然后将这个数量乘以1000,得到的就是节点总 CPU 总毫数。比如一个节点有四核,那么该节点的 CPU 总毫量为 4000m
docker run命令和 CPU 限制相关的所有选项如下:
| 选项 | 描述 |
|---|---|
--cpuset-cpus="" |
允许使用的 CPU 集,值可以为 0-3,0,1 |
-c,--cpu-shares=0 |
CPU 共享权值(相对权重) |
cpu-period=0 |
限制 CPU CFS 的周期,范围从 100ms~1s,即[1000, 1000000] |
--cpu-quota=0 |
限制 CPU CFS 配额,必须不小于1ms,即 >= 1000,绝对限制 |
docker run -it --cpu-period=50000 --cpu-quota=25000 ubuntu:16.04 /bin/bash
将 CFS 调度的周期设为 50000,将容器在每个周期内的 CPU 配额设置为 25000,表示该容器每 50ms 可以得到 50% 的 CPU 运行时间。
注意:若内存使用超出限制,会引发系统的OOM机制,因CPU是可压缩资源,不会引发Pod退出或重建
yaml优化
目前完善后的yaml,myblog/one-pod/pod-completed.yaml
apiVersion: v1
kind: Pod
metadata:
name: myblog
namespace: jds
labels:
component: myblog
spec:
volumes:
- name: mysql-data
hostPath:
path: /opt/mysql/data
nodeSelector: # 使用节点选择器将Pod调度到指定label的节点
component: mysql
containers:
- name: myblog
image: 10.2.2.10:5000/myblog
env:
- name: MYSQL_HOST # 指定root用户的用户名
value: "127.0.0.1"
- name: MYSQL_PASSWD
value: "123456"
ports:
- containerPort: 8002
resources:
requests:
memory: 100Mi
cpu: 50m
limits:
memory: 500Mi
cpu: 100m
livenessProbe:
httpGet:
path: /blog/index/
port: 8002
scheme: HTTP
initialDelaySeconds: 10 # 容器启动后第一次执行探测是需要等待多少秒
periodSeconds: 15 # 执行探测的频率
timeoutSeconds: 2 # 探测超时时间
readinessProbe:
httpGet:
path: /blog/index/
port: 8002
scheme: HTTP
initialDelaySeconds: 10
timeoutSeconds: 2
periodSeconds: 15
- name: mysql
image: 10.2.2.10:5000/mysql:5.7-utf8
ports:
- containerPort: 3306
env:
- name: MYSQL_ROOT_PASSWORD
value: "123456"
- name: MYSQL_DATABASE
value: "myblog"
resources:
requests:
memory: 100Mi
cpu: 50m
limits:
memory: 500Mi
cpu: 100m
readinessProbe:
tcpSocket:
port: 3306
initialDelaySeconds: 5
periodSeconds: 10
livenessProbe:
tcpSocket:
port: 3306
initialDelaySeconds: 15
periodSeconds: 20
volumeMounts:
- name: mysql-data
mountPath: /var/lib/mysql
为什么要优化
- 考虑真实的使用场景,像数据库这类中间件,是作为公共资源,为多个项目提供服务,不适合和业务容器绑定在同一个Pod中,因为业务容器是经常变更的,而数据库不需要频繁迭代
- yaml的环境变量中存在敏感信息(账号、密码),存在安全隐患
解决问题一,拆分应用和数据 yaml
myblog/two-pod/mysql.yaml
apiVersion: v1
kind: Pod
metadata:
name: mysql
namespace: jds
labels:
component: mysql
spec:
hostNetwork: true # 声明pod的网络模式为host模式,效果同docker run --net=host
volumes:
- name: mysql-data
hostPath:
path: /opt/mysql/data
nodeSelector: # 使用节点选择器将Pod调度到指定label的节点
component: mysql
hostNetwork: true
containers:
- name: mysql
image: 10.2.2.10:5000/mysql:5.7-utf8
ports:
- containerPort: 3306
env:
- name: MYSQL_ROOT_PASSWORD
value: "123456"
- name: MYSQL_DATABASE
value: "myblog"
resources:
requests:
memory: 100Mi
cpu: 50m
limits:
memory: 500Mi
cpu: 100m
readinessProbe:
tcpSocket:
port: 3306
initialDelaySeconds: 5
periodSeconds: 10
livenessProbe:
tcpSocket:
port: 3306
initialDelaySeconds: 15
periodSeconds: 20
volumeMounts:
- name: mysql-data
mountPath: /var/lib/mysql
myblog.yaml
apiVersion: v1
kind: Pod
metadata:
name: myblog
namespace: jds
labels:
component: myblog
spec:
containers:
- name: myblog
image: 10.2.2.10:5000/myblog:v1
imagePullPolicy: IfNotPresent
env:
- name: MYSQL_HOST # 指定root用户的用户名
value: "10.2.2.11"
- name: MYSQL_PASSWD
value: "123456"
ports:
- containerPort: 8002
resources:
requests:
memory: 100Mi
cpu: 50m
limits:
memory: 500Mi
cpu: 100m
livenessProbe:
httpGet:
path: /blog/index/
port: 8002
scheme: HTTP
initialDelaySeconds: 10 # 容器启动后第一次执行探测是需要等待多少秒
periodSeconds: 15 # 执行探测的频率
timeoutSeconds: 2 # 探测超时时间
readinessProbe:
httpGet:
path: /blog/index/
port: 8002
scheme: HTTP
initialDelaySeconds: 10
timeoutSeconds: 2
periodSeconds: 15
创建测试
## 先删除旧pod
$ kubectl delete -n jds pods myblog
pod "myblog" deleted
## 分别创建mysql和myblog
$ kubectl create -f mysql.yaml
$ kubectl create -f myblog.yaml
## 查看pod,注意mysqlIP为宿主机IP,因为网络模式为host
$ kubectl -n jds get pods -o wide
NAME READY STATUS RESTARTS AGE IP NODE NOMINATED NODE READINESS GATES
myblog 1/1 Running 0 19s 10.244.1.13 k8s-slave1 <none> <none>
mysql 1/1 Running 0 49s 10.2.2.11 k8s-slave1 <none> <none>
## 访问myblog服务正常
$ curl 10.244.1.13:8002/blog/index/
解决问题二,环境变量中敏感信息带来的安全隐患
为什么要统一管理环境变量
- 环境变量中有很多敏感的信息,比如账号密码,直接暴漏在yaml文件中存在安全性问题
- 团队内部一般存在多个项目,这些项目直接存在配置相同环境变量的情况,因此可以统一维护管理
- 对于开发、测试、生产环境,由于配置均不同,每套环境部署的时候都要修改yaml,带来额外的开销
k8s提供两类资源,configMap和Secret,可以用来实现业务配置的统一管理, 允许将配置文件与镜像文件分离,以使容器化的应用程序具有可移植性 。

- configMap,通常用来管理应用的配置文件或者环境变量,
myblog/two-pod/configmap.yaml
apiVersion: v1
kind: ConfigMap
metadata:
name: myblog
namespace: jds
data:
MYSQL_HOST: "10.2.2.11"
MYSQL_PORT: "3306"
创建并查看configMap:
$ kubectl create -f configmap.yaml
configmap/myblog created
$ kubectl -n jds get cm myblog -o yaml
apiVersion: v1
data:
MYSQL_HOST: 10.2.2.11
MYSQL_PORT: "3306"
kind: ConfigMap
metadata:
creationTimestamp: "2020-09-24T13:59:56Z"
name: myblog
namespace: jds
resourceVersion: "62399"
selfLink: /api/v1/namespaces/jds/configmaps/myblog
uid: f4dabe9f-d50c-4396-9d07-20d94fdf81b3
或者可以使用命令的方式,从文件中创建,比如:configmap.txt
$ cat configmap.txt
MYSQL_HOST=10.2.2.11
MYSQL_PORT=3306
$ kubectl create configmap myblog --from-env-file=configmap.txt
- Secret,管理敏感类的信息,默认会base64编码存储,有三种类型
- Service Account :用来访问Kubernetes API,由Kubernetes自动创建,并且会自动挂载到Pod的/run/secrets/kubernetes.io/serviceaccount目录中;创建ServiceAccount后,Pod中指定serviceAccount后,自动创建该ServiceAccount对应的secret;
- Opaque : base64编码格式的Secret,用来存储密码、密钥等;
- kubernetes.io/dockerconfigjson :用来存储私有docker registry的认证信息;
myblog/two-pod/secret.yaml
apiVersion: v1
kind: Secret
metadata:
name: myblog
namespace: jds
type: Opaque
data:
MYSQL_USER: cm9vdA== #注意加-n参数, echo -n root|base64
MYSQL_PASSWD: MTIzNDU2
创建并查看:
$ kubectl create -f secret.yaml
secret/myblog created
$ kubectl -n jds get secret -o wide
NAME TYPE DATA AGE
default-token-rst8s kubernetes.io/service-account-token 3 25h
myblog Opaque 2 69s
或者可以使用命令的方式,从文件中创建,比如:secret.txt
$ cat secret.txt
MYSQL_USER=root
MYSQL_PASSWD=123456
$ kubectl -n jds create secret generic myblog --from-env-file=secret.txt
修改后的mysql的yaml,资源路径:myblog/two-pod/mysql-with-config.yaml
...
spec:
containers:
- name: mysql
image: 10.2.2.10:5000/mysql:5.7-utf8
env:
- name: MYSQL_USER
valueFrom:
secretKeyRef:
name: myblog
key: MYSQL_USER
- name: MYSQL_ROOT_PASSWORD
valueFrom:
secretKeyRef:
name: myblog
key: MYSQL_PASSWD
- name: MYSQL_DATABASE
value: "myblog"
...
整体修改后的myblog的yaml,资源路径:myblog/two-pod/myblog-with-config.yaml
apiVersion: v1
kind: Pod
metadata:
name: myblog
namespace: jds
labels:
component: myblog
spec:
containers:
- name: myblog
image: 10.2.2.10:5000/myblog:v1
imagePullPolicy: IfNotPresent
env:
- name: MYSQL_HOST
valueFrom:
configMapKeyRef:
name: myblog
key: MYSQL_HOST
- name: MYSQL_PORT
valueFrom:
configMapKeyRef:
name: myblog
key: MYSQL_PORT
- name: MYSQL_USER
valueFrom:
secretKeyRef:
name: myblog
key: MYSQL_USER
- name: MYSQL_PASSWD
valueFrom:
secretKeyRef:
name: myblog
key: MYSQL_PASSWD
ports:
- containerPort: 8002
resources:
requests:
memory: 100Mi
cpu: 50m
limits:
memory: 500Mi
cpu: 100m
livenessProbe:
httpGet:
path: /blog/index/
port: 8002
scheme: HTTP
initialDelaySeconds: 10 # 容器启动后第一次执行探测是需要等待多少秒
periodSeconds: 15 # 执行探测的频率
timeoutSeconds: 2 # 探测超时时间
readinessProbe:
httpGet:
path: /blog/index/
port: 8002
scheme: HTTP
initialDelaySeconds: 10
timeoutSeconds: 2
periodSeconds: 15
在部署不同的环境时,pod的yaml无须再变化,只需要在每套环境中维护一套ConfigMap和Secret即可。但是注意configmap和secret不能跨namespace使用,且更新后,pod内的env不会自动更新,重建后方可更新。
如何编写资源yaml
- 拿来主义,从机器中已有的资源中拿
$ kubectl -n kube-system get po,deployment,ds
-
学会在官网查找, https://kubernetes.io/docs/home/
-
从kubernetes-api文档中查找, https://kubernetes.io/docs/reference/generated/kubernetes-api/v1.16/#pod-v1-core
-
kubectl explain 查看具体字段含义
pod状态与生命周期
Pod的状态如下表所示:
| 状态值 | 描述 |
|---|---|
| Pending | API Server已经创建该Pod,等待调度器调度 |
| ContainerCreating | 拉取镜像启动容器中 |
| Running | Pod内容器均已创建,且至少有一个容器处于运行状态、正在启动状态或正在重启状态 |
| Succeeded|Completed | Pod内所有容器均已成功执行退出,且不再重启 |
| Failed|Error | Pod内所有容器均已退出,但至少有一个容器退出为失败状态 |
| CrashLoopBackOff | Pod内有容器启动失败,比如配置文件丢失导致主进程启动失败 |
| Unknown | 由于某种原因无法获取该Pod的状态,可能由于网络通信不畅导致 |
生命周期示意图:
启动和关闭示意:
初始化容器(init):
- 验证业务应用依赖的组件是否均已启动
- 修改目录的权限
- 调整系统参数
...
initContainers:
- command:
- /sbin/sysctl
- -w
- vm.max_map_count=262144
image: alpine:3.6
imagePullPolicy: IfNotPresent
name: elasticsearch-logging-init
resources: {}
securityContext:
privileged: true
- name: fix-permissions
image: alpine:3.6
command: ["sh", "-c", "chown -R 1000:1000 /usr/share/elasticsearch/data"]
securityContext:
privileged: true
volumeMounts:
- name: elasticsearch-logging
mountPath: /usr/share/elasticsearch/data
...
验证Pod生命周期:
apiVersion: v1
kind: Pod
metadata:
name: demo-start-stop
namespace: jds
labels:
component: demo-start-stop
spec:
initContainers:
- name: init
image: busybox
command: ['sh', '-c', 'echo $(date +%s): INIT >> /loap/timing']
volumeMounts:
- mountPath: /loap
name: timing
containers:
- name: main
image: busybox
command: ['sh', '-c', 'echo $(date +%s): START >> /loap/timing;
sleep 10; echo $(date +%s): END >> /loap/timing;']
volumeMounts:
- mountPath: /loap
name: timing
livenessProbe:
exec:
command: ['sh', '-c', 'echo $(date +%s): LIVENESS >> /loap/timing']
readinessProbe:
exec:
command: ['sh', '-c', 'echo $(date +%s): READINESS >> /loap/timing']
lifecycle:
postStart:
exec:
command: ['sh', '-c', 'echo $(date +%s): POST-START >> /loap/timing']
preStop:
exec:
command: ['sh', '-c', 'echo $(date +%s): PRE-STOP >> /loap/timing']
volumes:
- name: timing
hostPath:
path: /tmp/loap
创建pod测试:
$ kubectl create -f demo-pod-start.yaml
## 查看demo状态
$ kubectl -n jds get po -o wide -w
## 查看调度节点slave1的/tmp/loap/timing
$ cat /tmp/loap/timing
1585424708: INIT
1585424746: START
1585424746: POST-START
1585424754: READINESS
1585424756: LIVENESS
1585424756: END
须主动杀掉 Pod 才会触发 pre-stop hook,如果是 Pod 自己 Down 掉,则不会执行 pre-stop hook
总结
- 实现k8s平台与特定的容器运行时解耦,提供更加灵活的业务部署方式,引入了Pod概念
- k8s使用yaml格式定义资源文件,yaml中Map与List的语法,与json做类比
- 通过kubectl create | get | exec | logs | delete 等操作k8s资源,必须指定namespace
- 每启动一个Pod,为了实现网络空间共享,会先创建Infra容器,并把其他容器网络加入该容器
- 通过livenessProbe和readinessProbe实现Pod的存活性和就绪健康检查
- 通过requests和limit分别限定容器初始资源申请与最高上限资源申请
- Pod通过initContainer和lifecycle分别来执行初始化、pod启动和删除时候的操作,使得功能更加全面和灵活
- 编写yaml讲究方法,学习k8s,养成从官方网站查询知识的习惯
做了哪些工作:
- 定义Pod.yaml,将myblog和mysql打包在同一个Pod中,使用myblog使用localhost访问mysql
- mysql数据持久化,为myblog业务应用添加了健康检查和资源限制
- 将myblog与mysql拆分,使用独立的Pod管理
- yaml文件中的环境变量存在账号密码明文等敏感信息,使用configMap和Secret来统一配置,优化部署
只使用Pod, 面临的问题:
- 业务应用启动多个副本
- Pod重建后IP会变化,外部如何访问Pod服务
- 运行业务Pod的某个节点挂了,可以自动帮我把Pod转移到集群中的可用节点启动起来
- 我的业务应用功能是收集节点监控数据,需要把Pod运行在k8集群的各个节点上



浙公网安备 33010602011771号