UML1-9单元练习题
单元1
选择题
软件开发生命周期包括:(1)开发,(2)设计、(3)计划和(4)运行维护4个时期,其正确的执行顺序是( B )。
- A 1,2,3,4
- B 3,2,1,4
- C 2,3,4,1
- D 4,2,3,1
关于UML,下面说法正确的是(D)
- A UML是一种面向对象的建模方法。
- B UML是一种形式化的语言,使用UML建立的模型可被计算机编译执行。
- C UML是一种面向对象的编程语言。
- D UML是一种面向对象的建模语言,但不是建模方法。
简答题
1、请列举出至少四种常见的软件开发过程模型,并简述其核心思想,说明其优缺点。
答:
建造-修补模型:
优点:设计编码过程简单,方便。
缺点:进行维护相当困难,而且发生回归错误的机会也相当大
瀑布模型:
优点:为项目提供了按阶段划分的检查点,当前一阶段完成后,只需要去关注后续阶段。
缺点:各个阶段之间极少有反馈,只有在生命周期后期才能看到结果,通过过多的强制完成日期和里程碑来跟踪各个项目阶段
增量模型:
优点:增大了投资的早期回报。
缺点:要求开放的结构,可能退化为建造-修补模型
迭代模型:
优点:降低了在一个增量上的开支风险,如果开发人员重复某个迭代,那么损失只是一个开发有误的迭代的花费。
缺点:还未被广泛应用。
2、什么是UML。
答: 统一建模语言,是一种通用的·可视化面向对象的建模语言,适用于对任何面向对象的建模。
3、什么是软件危机,软件危机的影响是什么。
答: 指的就是在计算机软件的开发和维护的过程中所遇到的一系列严重问题。
影响:会阻碍着软件生产的规模化、商品化以及生产效率,让软件的开发和生产成为制约软件产业发展的瓶颈。
4、结构化程序设计与面向对象的程序设计之间的关系。
答:
结构化程序设计:结构化程序设计的基本思想是采用自顶向下、逐步细化的设计方法和单入单出的控制结构。其理念是将大型程序分解成小型、便于管理的任务。如果其中的一项任务仍然过大,则将它分解为更小的任务。
面向对象程序设计:是认识事务的一种方法,是一种以对象为中心的思维方式面向将系统看成通过交互作用来完成特定功能的对象的集合。每个对象用自己的方法来管理数据。
单元2
选择题
1、下面不属于参与者类型的是(D )。
- A 人
- B 设备
- C 外部对象
- D 交互对象
2、下面对用例说法不正确的是( D)。
- A usecase
- B 用况
- C 用案
- D 使用情况
3、属于用例之间关系的有哪些( ABC)。
- A 泛化
- B 包含
- C 扩展
- D 关联
4、下面不属于用例特点的是( B)。
- A 用例描述用户可见的软件功能
- B 用例反映功能的不同抽象层次
- C 用例反映参与者与系统一次完整的交互过程
- D 用例是软件设计和测试的依据
5、关于参与者,错误的说法是( C )
- A 参与者是与所建立的系统交互的人或物。
- B 参与者可以是实际的人,也可以其他系统。
- C 参与者是系统的一部分,是用例图的重要组成部分。
- D 参与者之间可以存在泛化关系。
简答题
1、什么是用例图,用例图的包含4个基本组件是什么,有何作用?
用例图是:用户与系统交互的最简表示形式,展现了用户和与他相关的用例之间的关系
组件:参与者——是系统外部的一个实体,它以某种方式参与用例的执行过程。
用例——用例代表系统的某项完整的功能。
关系——除了用例和参与者之间的关联关系以外,还可以定义参与者之间的泛化关系,用例之间有包含、扩展和泛化关系
系统——一个软件系统、一项业务、一个商业活动或一台机器等
2、用例文档中应包含哪些内容?
用例编号、用例名、用例描述、参与者、前置条件、后置条件、事件路径、扩展点、补充说明
4、基本事件流、可选事件流与异常事件流有何区别?
基本事件流: 在实验中不能再分的最简单的随机事件
**正常事件流: ** 通过描述一切按部就班时的情况来捕捉用例的目标
可选事件流: 描述由参与者引起的变故,
异常事件流: 描述由系统引起的变故
5、活动图中的分岔、联结与决策点有何区别?
分岔—— 用来开始并行处理;
联结—— 由并行转为单个;
决策点—— 一条边进
6、活动图中的泳道有什么作用?
将活动图的活动状态分组,每一组表示负责那些活动的业务组织,直接显示动作在哪一个业务组织中执行。
单元3
选择题
1、下面不属于类之间关系的是(C )。
- A 依赖关系
- B 泛化关系
- C 外部关系
- D 关联类
2、下面对类关系说法不正确的是(A )。
- A 类间的泛化关系与包之间的泛化关系含义相同
- B 聚集关联是一种单向关联
- C 依赖关系使用虚线和开放箭头表示
- D 表示实现关系时不需要箭头
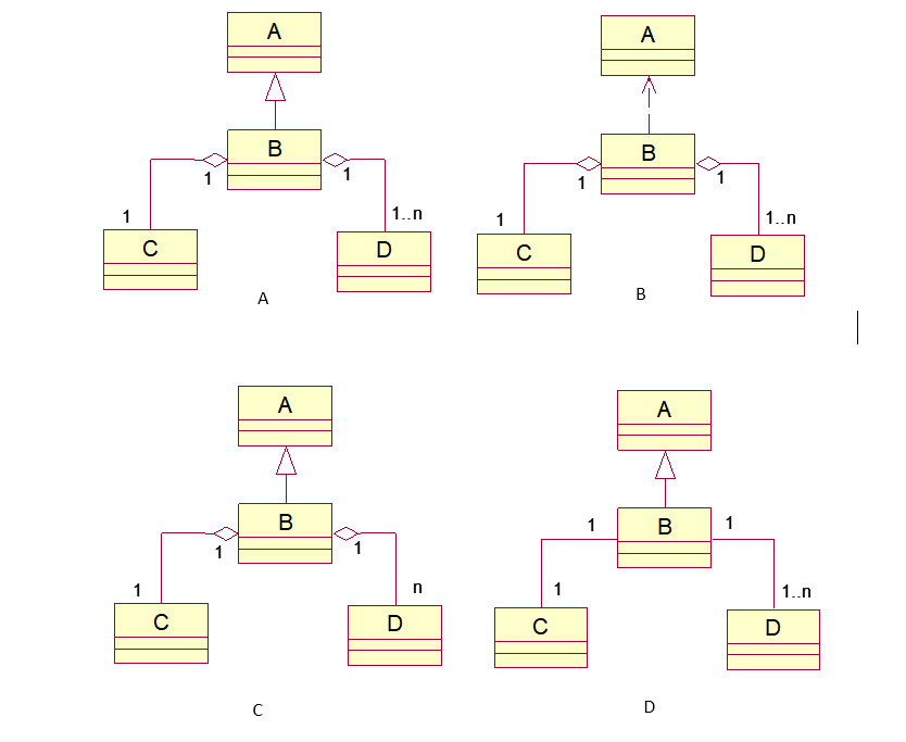
3、下面的模型图中,哪个能正确表示“1个教师可以指导0个到多个学生的论文,1个学生必须有1个教师指导其论文” 的意思( C )

4、计算机由CPU、内存、硬盘、显示器、鼠标等构成,那么计算机类和鼠标类之间的关系是( C )
- A 继承关系
- B 关联关系
- C 聚合关系
- D 依赖关系
5,下面( B )图形表示依赖关系。

6、UML中关联的多重性是指( B )
- A 一个类有多个方法被另一个类调用
- B 一个类的实例对象能够与另一个类的多少个实例对象相关联
- C 一个类的某个方法被另一个类调用的次数
- D 两个类所具有的相同的方法和属性
7、类B是类A的子类,每个类B的实例对象都是由1个类C的实例对象和1个或多个类D的实例对象组成,下面的哪个图可正确表示这种关系( A )

8、类是一组具有相同属性的和相同操作的对象的抽象描述,类中的每个对象都是这个类的一个( C )。
- A 例证
- B 用例
- C 实例对象
- D 例外
9、类是一组具有相同属性的和相同操作的对象的抽象描述,一个对象通过发送( B )来请求另一个对象为其服务。
- A 调用语句
- B 消息
- C 命令
- D 口令
简答题
1、什么是类图,类图的基本组件是什么,有何作用?
类图是用来显示系统中的类、接口,以及他们之间静态结构和关系的一种静态建模,它用于描述系统的结构。
基本组件:类和接口
2、类之间的关系有哪些?其中关联关系又分哪几种?
泛化关系、实现关系、依赖关系、关联关系(双向关联、单向关联、聚集关联、组成关联、自身关联、关联类)
3、类的依赖关系与单向关联有何异同?
依赖关系表示类与类之间的连接,表示一个类依赖于另外一个类的定义,方向是单向的。它具有偶然性,临时性,而且这种关系非常弱。
单向关联是类与类之间的一种比较强烈的关系,它不是临时性的,而是长期性的。
4、什么是对象图,与类图有何区别?
对象图描述的是参与交互的各个对象在交互过程中某一时刻的状态。对象图可以被看做是类图在某一时刻的实例。
5、什么是包图,包之间有哪些关系?
包图是维护和控制系统总体结构的重要建模工具。当对复杂系统进行处理是,需要处理大量的接口、类和结点等,这时有必要将这些元素进行分组,即将语义相近的元素加入到同一包中,以方便理解和处理系统模型。
关系:访问依赖、泛化关系
单元4
选择题
- 顺序图的组件中不包括(D)
- A 对象
- B 消息
- C 生命线
- D 关联线
- 下列协作图的功能描述不正确的是(D)
- A 协作图清楚地表示了对象间的关联关系
- B 协作图能够表示对象间的消息传递过程
- C 协作图不能表示交互作用中的时间顺序
- D 能够使用协作图完善类模型
3)顺序图和交互图的关系,类似与下面的哪种关系( C )
- A 类和对象的关系
- B 类和参与者关系
- C Java和编程语言的关系
- D UML和Java的关系
4)要对一个企业的工作流程建模,下面4种图中的( B )是最重要的。
- A 交互图
- B 活动图
- C 状态图
- D 类图
5)使用UML对系统进行动态建模,不能使用以下哪种图( A )
- A 类图
- B 顺序图
- C 状态图
- D 活动图
6)分析下面的顺序图,并指出哪种说法是正确的( C )

简答题
- 什么是顺序图,顺序图的作用是什么?
顺序图:用来建模对象间的交互,强调按时间顺序展开的信息的传递
作用:着重体现对象间消息传递的时间,能进一步地将活动分配给对象
- 顺序图的消息的类型有哪些,如何使用消息设计类模型?
同步消息、返回消息、异步消息、简单消息
- 什么是协作图,协作图与顺序图的联系和区别?
协作图可以看做是对象图和顺序图的结合,它能表达对象间的交互过程及对象间的关联关系
联系——都是对对象间的交互过程进行准确的描述,几乎可以表达完全相同的信息
区别——顺序图是强调交互过程的时间和顺序,协作图是强调对象间的关系。
- 如何使用协作图、顺序图完善类模型,并实现代码的映射?
首先完成类图的结构性设计,然后针对具体各个流程,进行交互图的建模,将各个行为分配到具体的对象,最后将这些对象的职责映射到类中。
- 什么是状态图,状态图的组件有哪些,并举例说明转移条件的使用方法。
状态图——是对单个对象建模,组件——简单状态、合成、初始、终止、历史、转移、转移条件
- UML的动态模型包括哪几种图?它们的作用分别是什么?
实现方式图有组件图与部署图组成,其中组件图用来帮组用户了解系统各项功能位于软件包的位置以及它们之间的关系;
部署图用来帮组用户了解软件在中的各个组件驻留的硬件位置以及这些硬件之间的交互关系。
单元5
选择题
1)实现方式图包括哪些图(C,D)?
- A 流程图
- B 顺序图
- C 部署图
- D 组件图
2)在UML提供的图中,( B ) 用于描述系统与外部系统及用户之间的交互。
- A 用例图
- B 类图
- C 对象图
- D 配置图
简答题
- 什么是系统的实现方式图?
实现方式图有组件图与部署图组成,其中组件图用来帮组用户了解系统各项功能位于软件包的位置以及它们之间的关系;部署图用来帮组用户了解软件在中的各个组件驻留的硬件位置以及这些硬件之间的交互关系。
- 什么是组件图?
组件图中通常包含3中元素:组件、接口和依赖关系。组件图通过这些元素描述软件各个组件以及它们之间的依赖关系、组件的接口与调用关系。
- 组件图与类图、包图的关系?
组件图在很多方面与类图相同:二者都有名称和依赖关系,可以被嵌套,可以参与交互,可以实现一组接口。但是组件图和类图之间也存在着区别:组件图可以是一个或几个类在文件中的存在,组件图表示物理上的模块;类图是逻辑上的抽象,组件图是客观上存在的物理抽象,所以组件可以存在于结点上,而类图不能,类图可以直接拥有属性和操作,而组件图通常只拥有必须通过接口访问的操作。
- 什么是部署图?
部署图可以用来建模部署用UML建模的系统时所涉及的硬件。部署图只有两个主要的标记符,即结点和通信关联。
单元6
选择题
1)下列关于收集客户需求不正确的做法是(C )?
- A 请客户完成问卷调查
- B 与客户一起开会交流
- C 充分替客户着想,帮客户设计需求
- D 观察客户的具体工作过程
简答题
-
需求分析中信息收集的方法及策略?
-
简述进行需求分析的步骤?
-
系统需求的类型分为功能需求和非功能性需求两类,具体分为哪几个方面?
单元7
简答题
-
系统分析与需求分析的关系与异同?
-
系统分析的步骤有哪些,简述各步骤主要任务与方法?
-
简述什么是MVC模式?
模型-视图-控制器
模型:模型持有所有的数据、状态和程序逻辑。模型独立于视图和控制器。
视图:用来呈现模型。视图通常直接从模型中取得它需要显示的状态与数据。对于相同的信息可以有多个不同的显示形式或视图。
控制器:位于视图和模型中间,负责接受用户的输入,将输入进行解析并反馈给模型,通常一个视图具有一个控制器。
单元8
简答题
-
什么是架构设计 ?
-
简述系统设计的内容及方法?
-
请举例说明软件建模过程中类图的变迁?
-
系统设计的步骤有哪些,简述每一步骤的工作内容?
单元9
简答题
-
什么是计算机领域的逆向工程,包括哪些内容?
-
软件逆向工程的种类及作用?
-
什么是软件再工程?

浙公网安备 33010602011771号