STL源码剖析概述
源代码:SGI-STL V3.3
注:SGI STL并不是原封不动的被用于GCC,所以在GCC中使用STL可能会和SGI STL有一些微小的区别
STL六大组件
- 容器 -- containers
- 配置器 -- allocators
- 算法 -- algorithms
- 迭代器 -- iterators
- 适配器 -- adaptors
- 仿函数 -- functors
STL六大组件关系
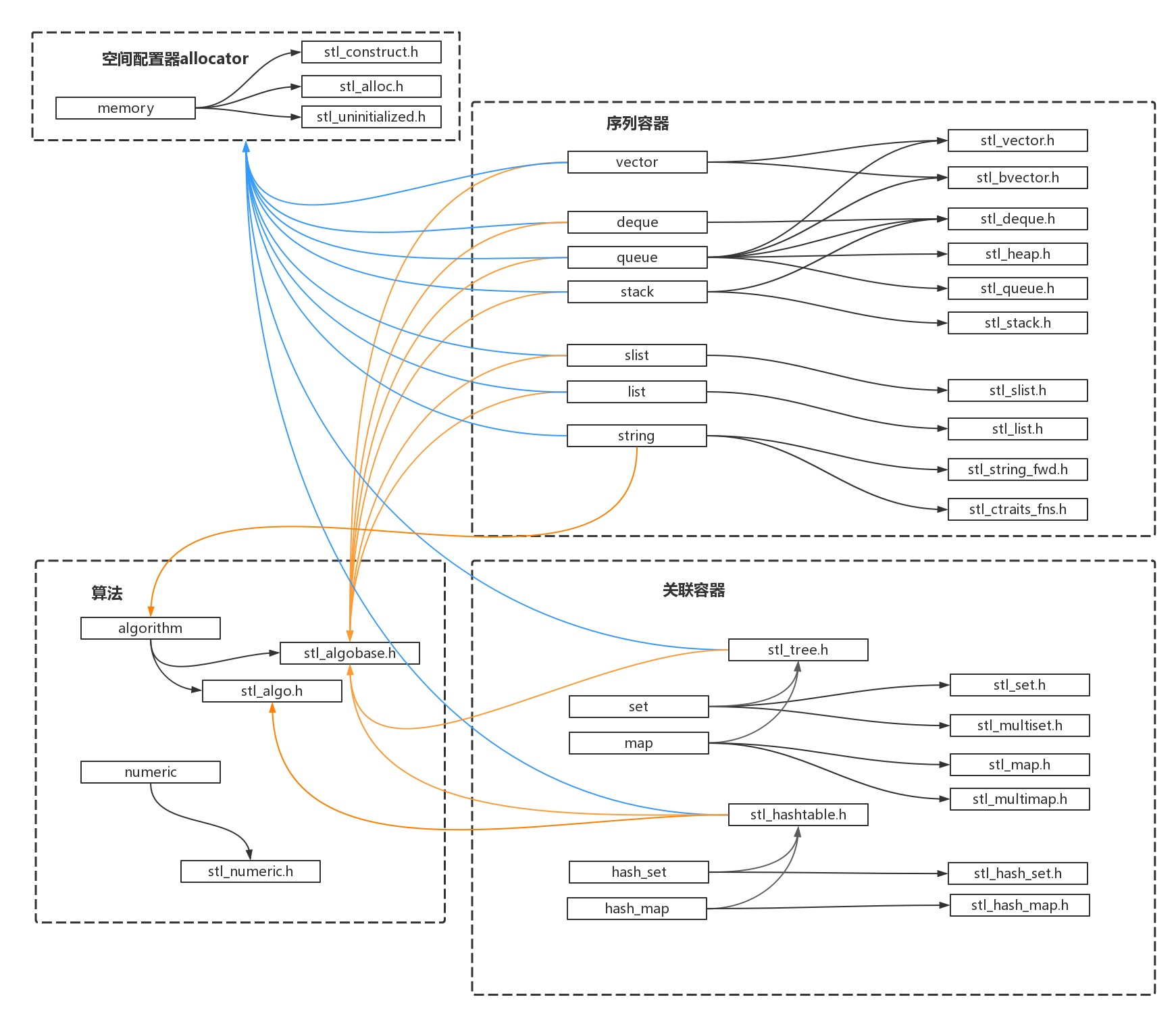
STL部分组件包含关系
容器
GCC 编译器版本
Ubuntu 16.04下gcc version 5.4.0,源码在目录/usr/include/c++/5.4.0/bits下 stl_xxxx
参考资料
- 《STL 源码剖析》 侯捷

浙公网安备 33010602011771号