04_单片机_动态数码管_38译码器
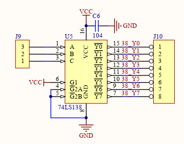
1. 单片机原理图,使用到元件:74LS138

2. 从Mouser官网查询相关零件的datasheet(Link: https://www.mouser.cn/ProductDetail/Texas-Instruments/SN74LS138NSR?qs=SL3LIuy2dWxJaqitUHoDGQ%3D%3D)
要能控制 Y0~Y7,G1 必须 High level,G2A & G2B 必须Low level。所以电路图中G1 接 Vcc,G2A & G2B 接 GND

3. 单片机Port1 接 J9
| P1^0 | J9.3 A |
| P1^1 | J9.2 B |
| P1^2 | J9.1 C |
根据上图,可忽略 P1^3~P1^7

4. 数码管显示和上一节一样,显示 ”1~8“
1 #include <REG51.H> 2 3 /********************************** 4 * P1^0 接 A;P1^1 接 B;P1^2 接 C 5 **********************************/ 6 7 // 延时函数 8 void delay(void) 9 { 10 unsigned char i, j; 11 for(i=10; i>0; i--) 12 for(j=10; j>0; j--); 13 } 14 15 unsigned char dat[16] = {0x3f, 0x06, 0x5b, 0x4f, 16 0x66, 0x6d, 0x7d, 0x27, 17 0x7f, 0x6f, 0x77, 0x7c, 18 0x39, 0x5e, 0x79, 0x71}; 19 20 unsigned char segment[8] = {0x00, 0x01, 0x02, 0x03, 0x04, 0x05, 0x06, 0x07}; 21 22 void main(void) 23 { 24 25 unsigned char i; 26 27 while(1) 28 { 29 for(i=0; i<8; i++) 30 { 31 P0 = dat[i+1]; 32 P1 = segment[i]; 33 delay(); 34 } 35 } 36 }
浙公网安备 33010602011771号