会员
众包
新闻
博问
闪存
赞助商
HarmonyOS
Chat2DB
所有博客
当前博客
我的博客
我的园子
账号设置
会员中心
简洁模式
...
退出登录
注册
登录
一世离殇
博客园
首页
新随笔
联系
管理
订阅
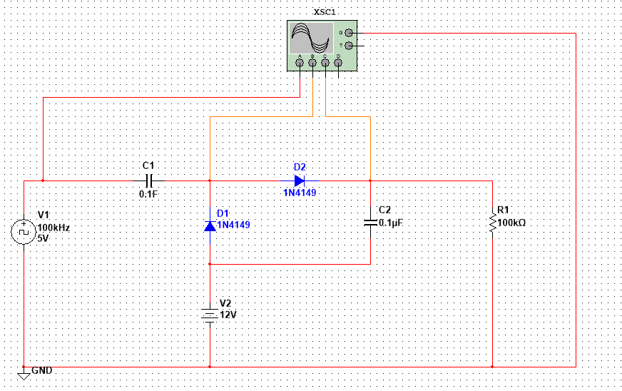
N型MOS管全高边驱动电路的DC-DC变换升压
仿真波形:
posted @
2021-07-23 23:04
Ivan0512
阅读(
419
) 评论(
0
)
收藏
举报
刷新页面
返回顶部
公告