使用aigc进行运维SRE岗面试
原文链接:
SRE岗面试复盘- 可观测性篇
经验方案
-
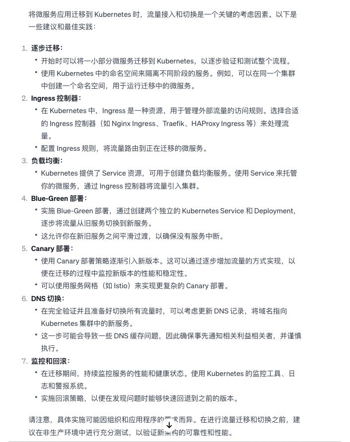
微服务应用迁移到 Kubernetes ,流量如何接入切换?
-
微服务架构迁移 Kubernetes, 主要做了哪些工作, 中间有遇到什么难点?
image-20240126104353650
-
为什么要迁移 Kubernetes ?
-
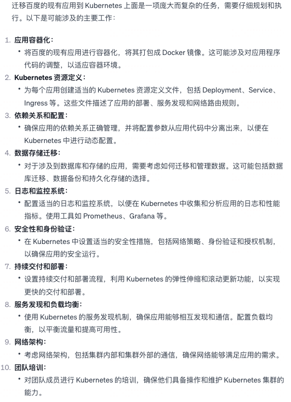
如果让你迁移百度的现有应用到K8S上面, 需要做哪些工作?
-
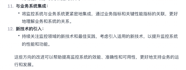
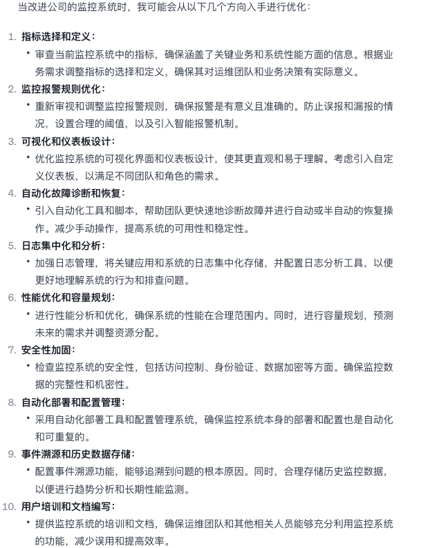
如果让你改进你们公司现有的监控系统,你会从哪些方向改进优化?
-
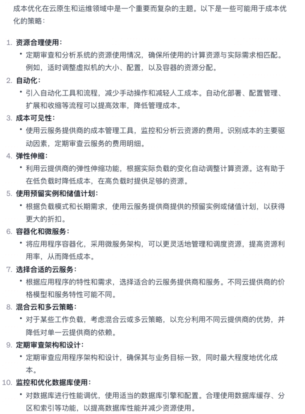
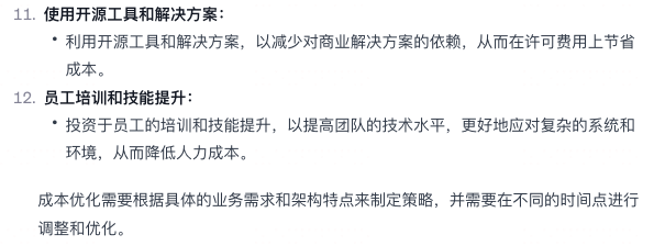
聊聊了成本优化的问题
-
Kubernetes 运维中经常遇到的问题是什么,讲讲实际案例?
-
聊了聊现有公司的业务, Kubernetes 的架构,云架构
-
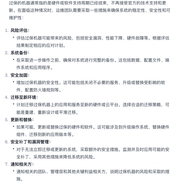
给客户的一批机器过保了,作为运维应该怎么处理?
稳定性
-
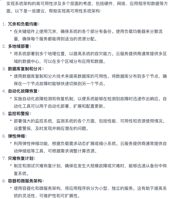
系统架构高可用,应该怎么实现?
-
容量规划怎么做的?(基于AWS 的auto scaling group机制的讨论)
-
让你做多活架构设计的话, 几个机房合适?
-
如何实现服务稳定性的保障?
-
让你针对百度或者抖音等APP做性能测试报告,你会怎么出 ?
-
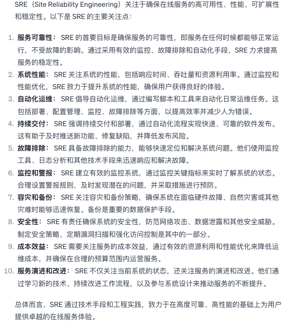
对SRE的理解 , SRE最重要的需要什么能力 ?
-
SRE 的关注点?
-
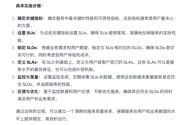
SLA SLO SLI 该怎么做?
-
On-Call 的流程?incident management 流程的讨论
-
K8S 架构, 多少节点 ? 怎么管理的?
-
论到多集群,Centralized cluster 怎么和其他 cluster交互 ?
-
上云 网络架构的讨论 (VPC Peering)
可观测性
-
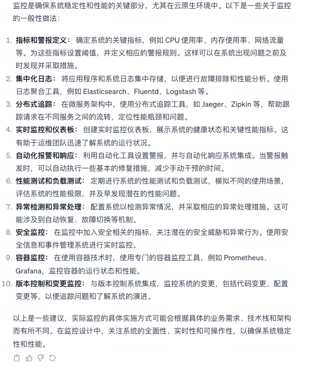
监控这块怎么做的 ?
-
混沌工程 如何做的故障注入 ?
-
怎么推动该混沌工程的落地实施?
-
从传统监控迁移到Prometheus&thanos架构?有什么优势?
image-20240126114703503
-
你们公司的系统监控metric的量级在多少 ?都监控了哪些指标 ?
-
ES 日志量多少 ?ES 架构 ?
-
搭建的可观测性平台, 怎么对业务做到可观测性的提高?
-
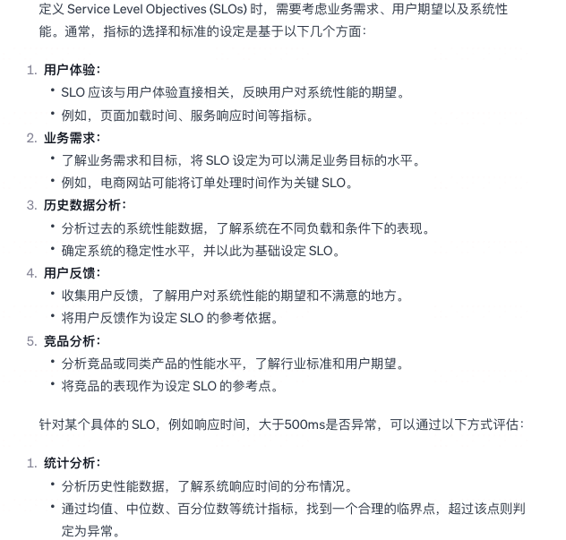
做SLO 的指标标准是怎么来的, 比如某个SLI 达到多少是异常 , 大于500ms是异常,这个是怎么评估的 ?
-
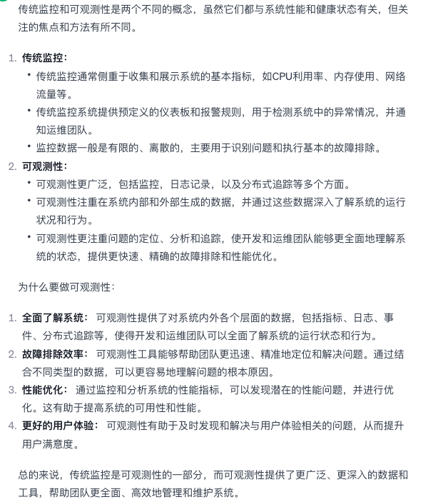
传统监控和 可观测性有什么区别?为什么要做可观测性?
-
Prometheus 指标类型
-
直方图 ,summary 有什么区别 ?(回答不太好,本质是 summary在客户端计算, histogram在服务端计算)
-
rate 和 irate 有什么区别?
(举个例子:最后两个采集点没有数据的话,rate 和 irate 分别的值怎么算的)
-
Prometheus 写过exporter? 具体细节?
-
Prometheus怎么自动发现mertic的 ?
-
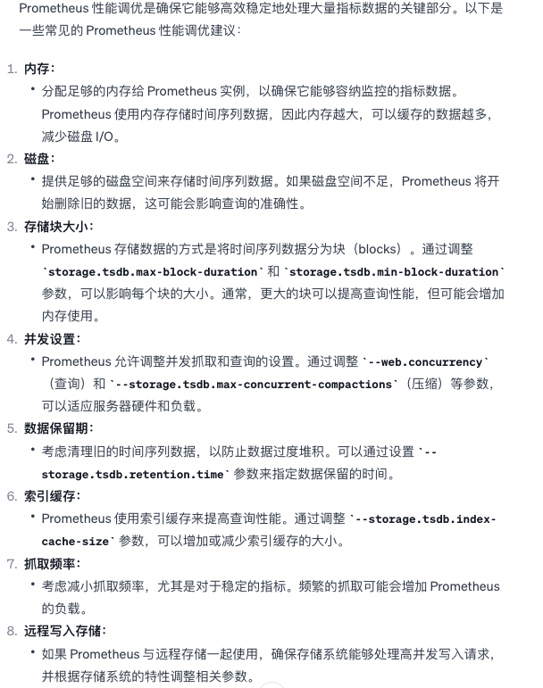
Prometheus性能调优?
-
tracing 怎么做的 ?(从opentelemetry&zipkin 到tempo再到cilium网络插件)
-
ebpf的probe有哪些?
-
tracepoint了解吗,怎么用 ?
-
ebpf是怎么监控性能的?
DevOps
-
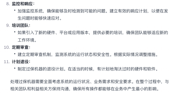
自动化做了哪些工作? 有涉及到 故障自愈 ,智能运维的级别吗 ?
-
terraform Dynamic block 怎么用
-
Count 语法、 for_each 语法 ?
-
terraform 文件结构 (best pratices)
-
Ansible 配置中, 怎么做并发执行同时跑更多任务?
-
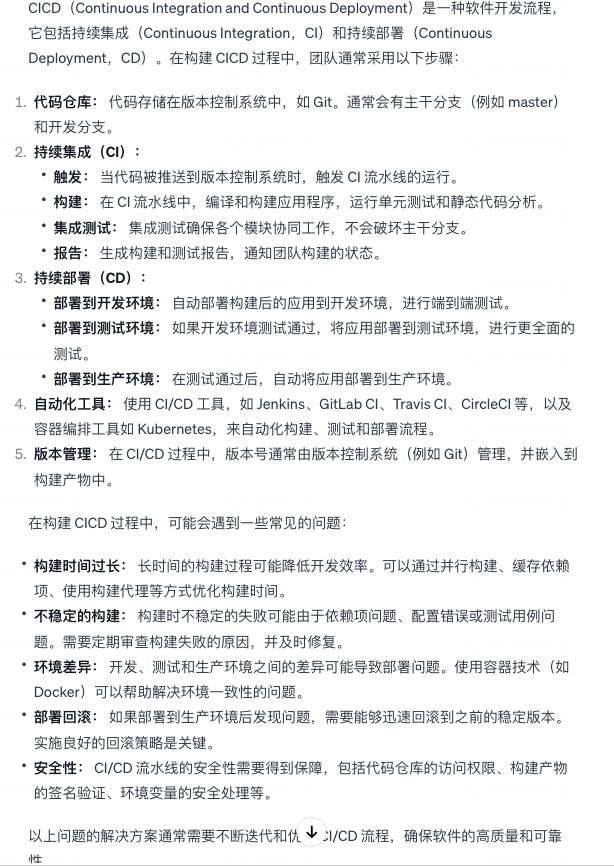
你们是怎么做CICD的 , 构建CICD 过程中遇到哪些问题 ?
image-20240126125715284
-
可以再具体深入点, 怎么触发CD机制的?
-
运维自动化你做过哪些,你觉得最有成就的 ?
-
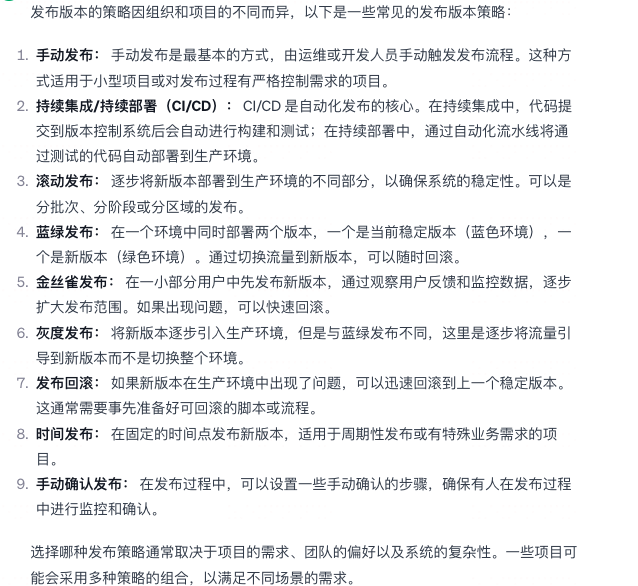
发布版本的策略都有哪些?
image-20240126130031656
-
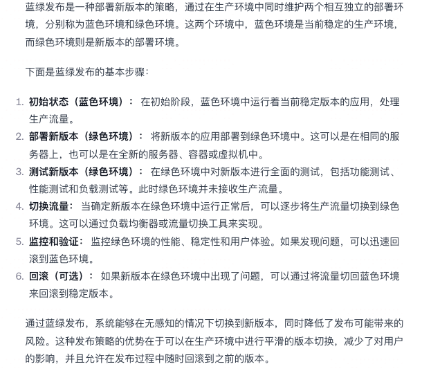
蓝绿发布解释下 ?
-
详细描述一下之前工作中代码提交的这个过程?
-
git rebase和commit有什么区别
-
实现下字符串反转(分别按单字母以及word来反转)
-
Shell ?0 代表什么 ?
-
Shell 怎么查看 参数个数 ?
-
给定个字符串,怎么通过变量做字符串截取?
-
shell中 怎么进行 数值计算?
-
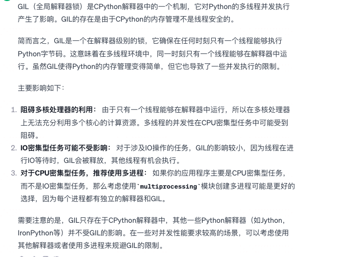
Python的多进程和多线程

image-20240126131142693
- GIL解释器
K8s 基础知识
-
怎么查看 Node 上跑了哪些 Pod ?(Describe 更简单)
-
Pod 怎么跑到指定节点上 ?
-
怎么限制某个特定 Pod 的的网络带宽?gpt 回答不准,calico 实现方式是通过如下注解
annotations: kubernetes.io/ingress-bandwidth: 10M kubernetes.io/egress-bandwidth: 10M -
Pod 健康检查机制?liveness 和 readiness的区别 ?
-
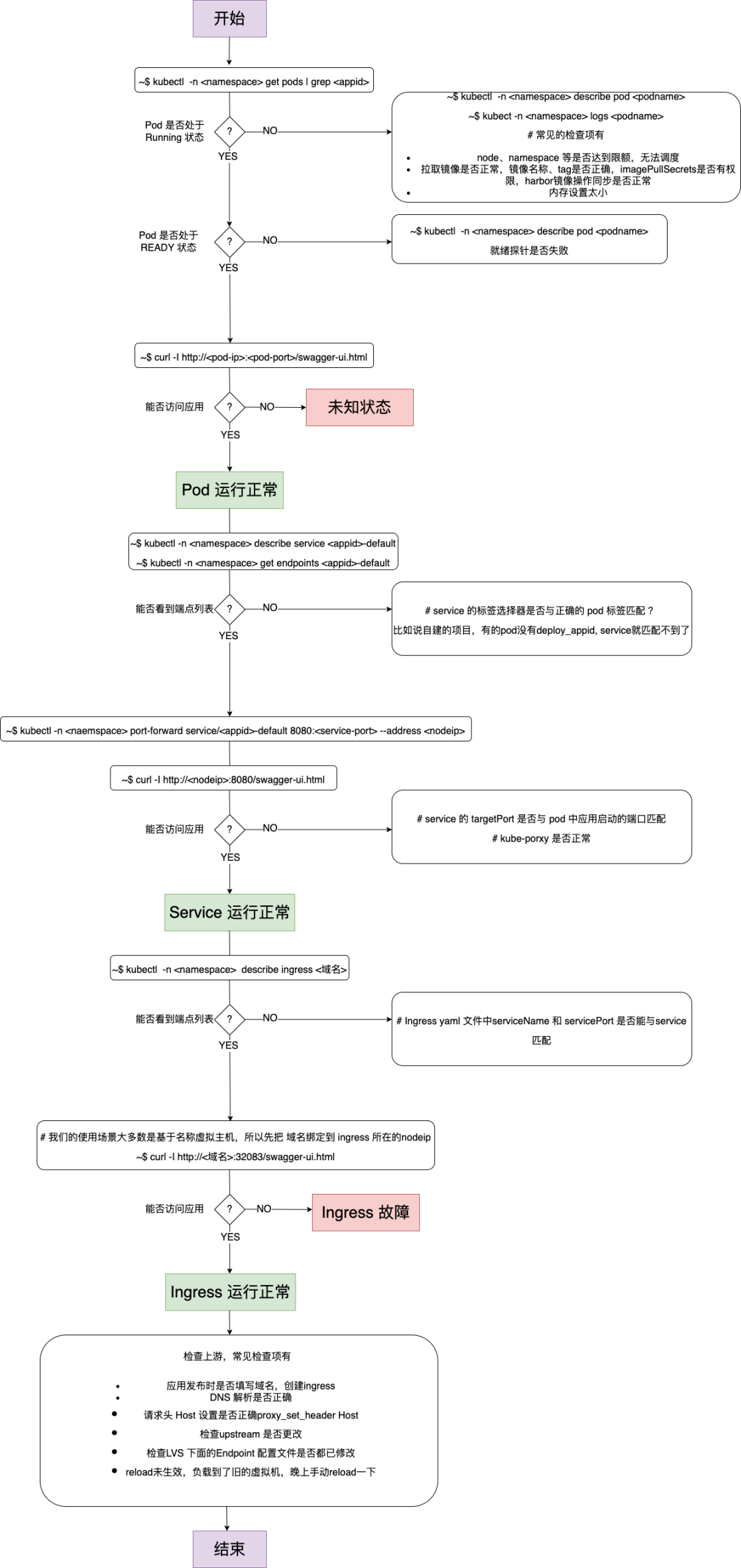
Pod 服务挂了,怎么排错?思路?
-
怎么做到在多个容器的 Pod 里面,只重启某个容器 ?
-
Deployment 创建 Pod 的过程, 涉及到的K8S组件有哪些?
-
Deployment 升级策略
-
Deployment滚动更新过程
-
怎么控制滚动更新过程
-
Kubernetes Replication Controller:负责执行控制什么
-
Deployment 更新过程 ,replicaset 正在更新过程中,新的replicaset提交, 会有什么效果?
-
Service 有哪几种类型 ?(还有 headless)
-
Service 中 iptables 原理 (kube-proxy)
-
Ingress是什么?
-
服务流量不通了,需要做故障排查,都会查哪些地方?排查思路 gpt 回答的不好,看我总结这个吧还是
-
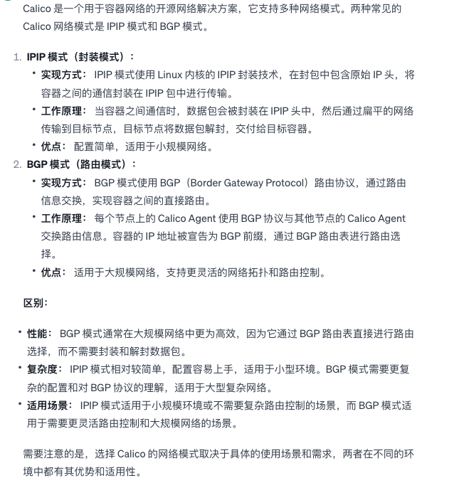
Calico的网络模式 有哪些 ?IPIP, BGP 都怎么实现的 ?两种模式有什么区别 ?(回答的也不好)

image-20240126133210932
-
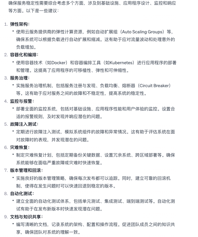
kube schedule的调度机制?
-
kube schedule 坏了的话,还有其他什么方式去跑起来 Pod? 回答的不好, 个人感觉方法是 静态Pod
-
Pod 经过scheduler,这一步之后Pod的会多出什么属性?
-
kubectl apply 创建一个pod的过程,具体说说 回答不好,看这个吧
-
K8S QoS
-
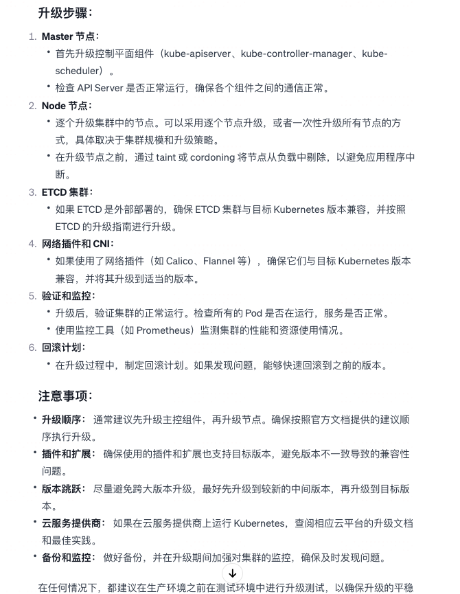
K8S怎么做升级的,升级需要考虑什么?
-
Dockerfile ADD和 COPY 有什么区别 ?
-
Docker 底层技术实现
-
Docker 网络模式
-
K8S node not ready 不可用,该怎么排查原因?
-
docker run跑了一个容器,但发现这个容器啊没有运行成功,那可以通过什么方法去排查?
-
docker 常见错误码有哪些 ?退出码 137是什么 ?
-
cmd 和 entrypoint 有什么区别?
-
Docker 怎么实现资源隔离 ?
-
容器想去访问主机上面的一些资源,要怎么打破这个隔离呢?
-
Dockerfile 的最佳实践,怎么写比较优雅?

image-20240126134954814

浙公网安备 33010602011771号