运算放大器的扩压扩流电路(二)
过年了,过年了,暂时先不仿真了,就简单的说一下思路了。

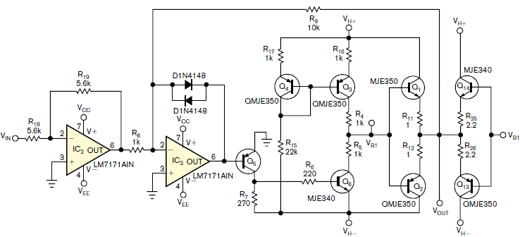
先是连接一个反相放大电路,通过反相放大电路再驱动后级的功率放大电路,既可以如上图一样,采用PNP管实现反相放大,进而可以进行低端控制;也可以采用NPN管实现反相放大,进而可以进行高端控制。使用运算放大器代替分立功率放大电路的差分输入部分。网络上可以搜索到的电路如下:

很多时候,对于我这种没有创新思维的选手,只能参考别人的思路,然后相互拆补结合,重新计算偏置和调整反馈参数,就能得到新的满足需求的电路。
创新需要灵光闪现,而偏置和反馈则需要基本功。很多偏置电路的设计,每次看到都觉得很惊艳,对设计者很是钦佩。
努力虽然在天赋面前不值一提,但是不努力则连别人的设计都看不懂。仅以此自勉!

浙公网安备 33010602011771号