防火墙与网闸两者的区别
如今,网络隔离技术已经得到越来越多的用户重视,因为信息的安全关系着个人、社会,乃至国家安全及稳定。网闸和防火墙一种是网络安全边界的安全卫士,其发挥的作用都不可轻视。虽是如此,两者还是有不同之处,究竟有何不同呢?两者之间是否能替换?通过下面的阅读来找找答案吧!
防火墙是访问控制类产品,会在不断破坏网络连通的情况下进行访问控制,要尽可能的保证连通。看看如今的防火墙功能就知道,要支持FTP、QQ、H.323、组播、VLAN、透明桥等内容,如果网络不通就要遭受被拿下的命运。防火墙并不保证放行数据的安全性,用户必须开放80端口来提供web服务,基于80端口的DdoS拒绝服务攻击就很难避免了。
网闸这是在网络断开的情况下,以非网络方式进行文件交换,实现信息的共享。隔离网闸的原则是不安全则断开,而不是数据交换。网闸的核心技术是如何实现断开,如何以非网络方式安全地交换数据,如何满足用户的应用要求。
隔离网闸的定位清晰,就是网络断开。网络断开就是不通,不支持任何应用,没有功能;不通则是正常,什么都通是不正常。即在网闸发生故障的时候,隔离装置始终是断开的,只与其中一边相连。
两者有什么区别下边罗列一二:
1.从硬件架构来说,网闸是双主机+隔离硬件,防火墙是单主机系统,系统自身的安全性网闸要高很多;
2.网闸工作在应用层,而大多数防火墙在网络层,对内容检查监控控制的级别低;虽然有代理型防火墙能够做一些内容检查,但是对应用类型支持有限,基本上只支持浏览、邮件功能;同时网闸具备很多防火墙不具备的功能,数据库文件同步、定制开发接口;
3.在数据交换机原理上也不同,防火墙是工作在路由模式。直接进行数据包转发,网闸工作在主机模式,所有数据需要落地转换,完全屏蔽内部网络信息;
4.最后,防火墙内部所有的TCP/IP会话都是在网络之间进行保持,存在被劫持和服用的风险;网闸上不存在内外网之间的会话,连接终止于内外网主机。
从上边得知,无论从功能还是实现原理上来讲,网闸和防火墙是完全不同的两个产品,防火墙是保证网络层安全的边界安全工具(如通常的非军事化区),而安全隔离网闸重点是保护内部网络的安全。因此两种产品由于定位不同,因此不能相互取代。
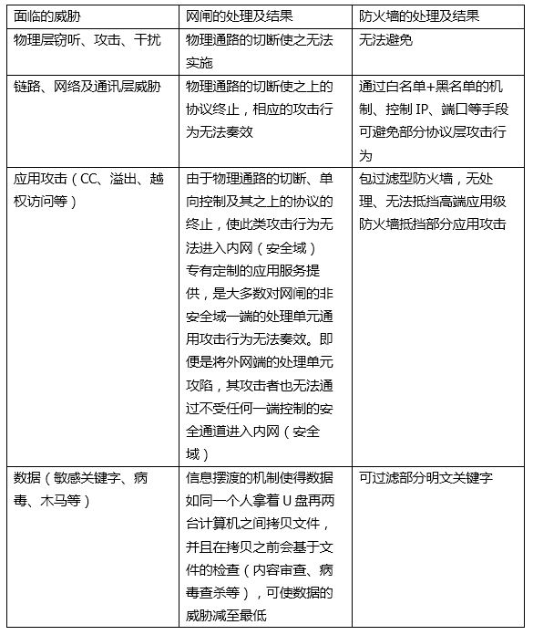
下面给大家展示网闸与防火墙在概念即安全手段上的处理结果,加深大家的印象。
1.网闸与防火墙的安全概念区别
2.网闸与防火墙的安全功能区别
防火墙和网闸有什么不同之处?通过以上内容的了解,相信你已经找到答案了。
本文来自博客园,作者:零一の世界,转载请注明原文链接:https://www.cnblogs.com/ings/p/15695285.html

浙公网安备 33010602011771号