-matplotlib安装
-make surre you have installed numpy
-matplotlib基本用法
-这里面的所有功能基本上在一个分模块——pyplot :import matplotlib.pylot as plt
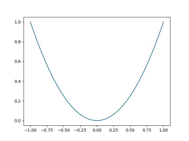
1 import matplotlib.pyplot as plt 2 import numpy as np 3 4 x = np.linspace(-1,1,50) #用numpy取得50各点 从-1到1这个区间 平分50分 5 6 # y = 2*x+1 7 y = x**2 8 plt.plot(x,y) #用plot展示出来 9 plt.show()
