【精品转载】web开发人员学习路线图

💬 前言
这是一个很适合web开发者的学习路线图。没事可以研究一下。在此像原文作者和译文作者致敬。
原文作者:kamranahmedse
原文地址:https://github.com/kamranahmedse/developer-roadmap
译文作者:小克
译文地址:https://github.com/goodjack/developer-roadmap-chinese
免责声明
这个路线图的目的是给你一个轮廓,并在你困惑接下来该学什么的时候指导你。而不是鼓励你学习很潮很流行的东西。你应该更加了解,为什么某个工具比其他工具更适合用在一些情况,并记住潮和流行,从来就不代表他是最适合完成任务的工具。
🚀 介绍

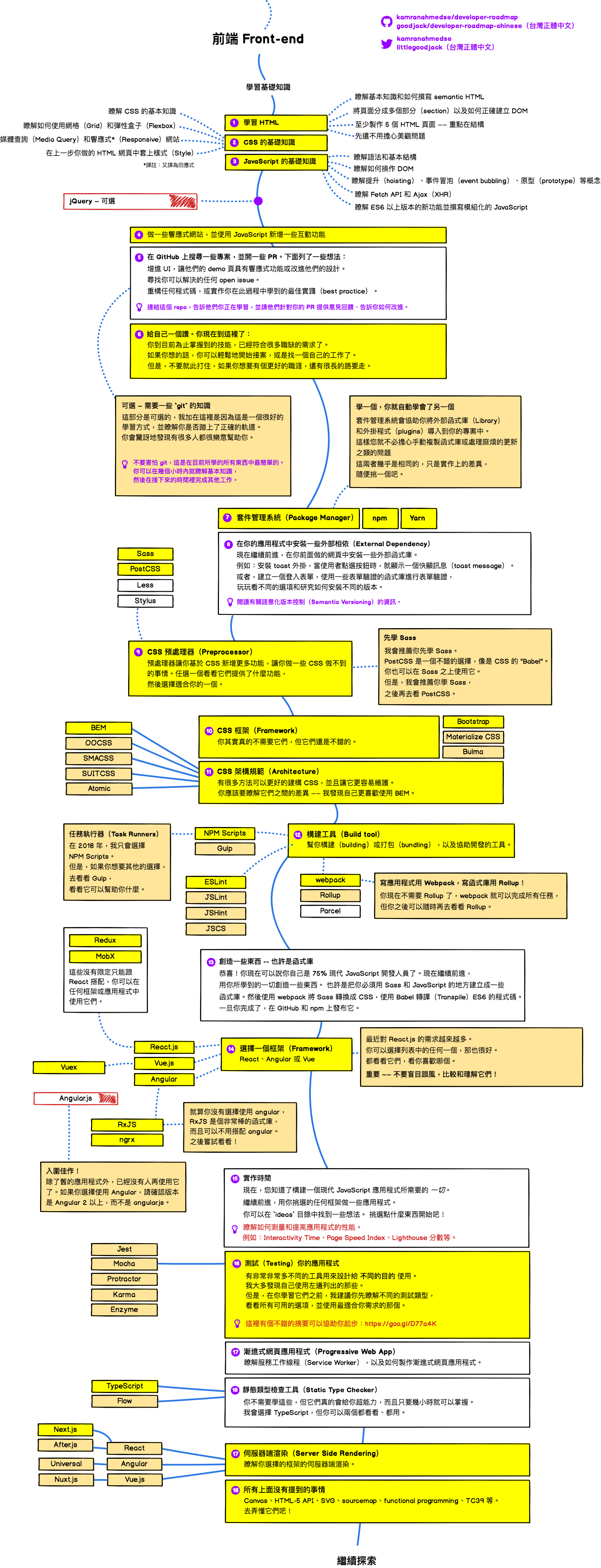
🎨 前端 Frontend 路线图

👽 后端 Back-end 路线图

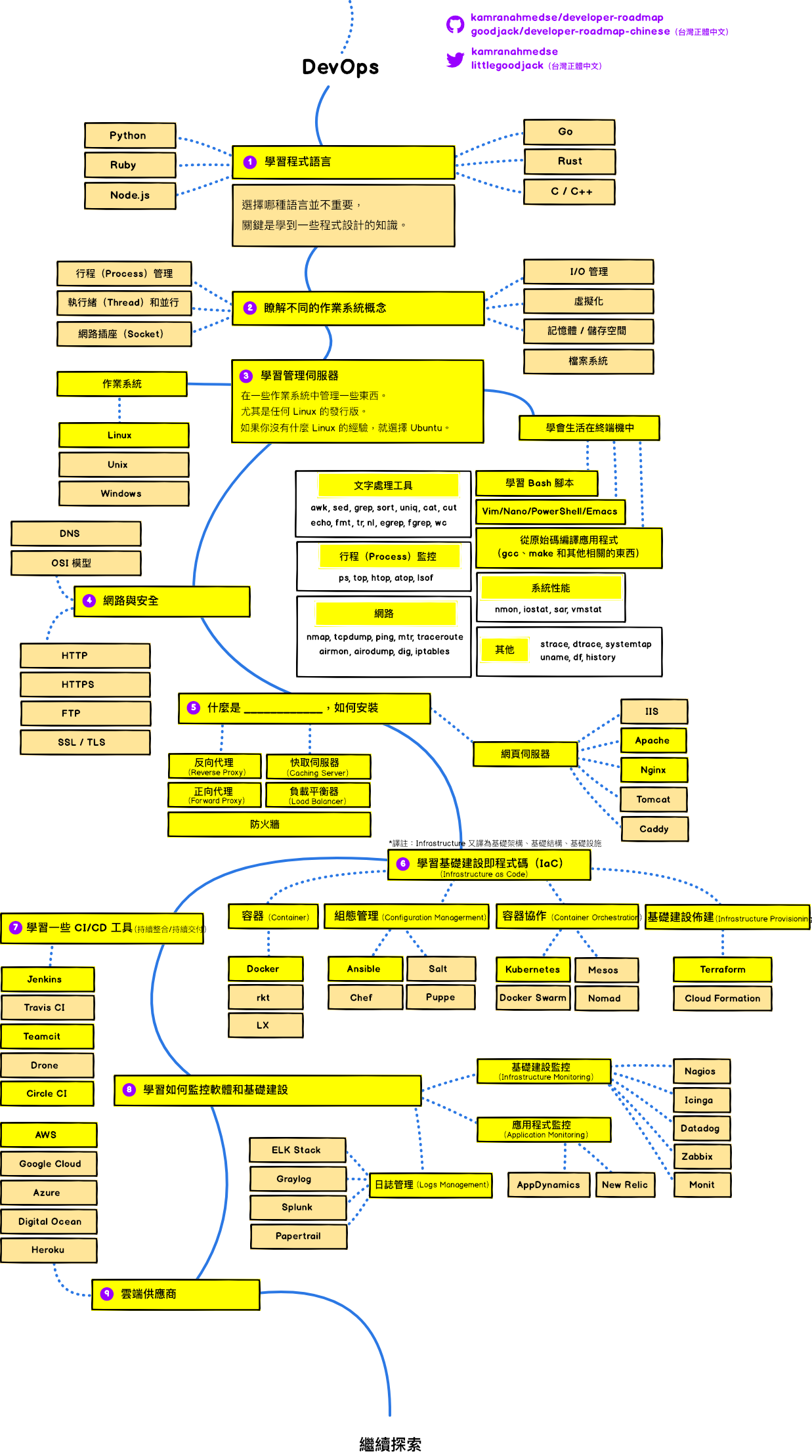
👷 DevOps 路线图

🚦 总结
作者总结的很不错,按照自己的需求钻研一条路线就好了,毕竟精力有限。慢慢学习
有梦为马

浙公网安备 33010602011771号