蜂鸣器电路
1.定义:蜂鸣器是一种一体化结构的电子讯响器,主要分为压电式蜂鸣器和电磁式蜂鸣器两种类型。
电磁式蜂鸣器:由振荡器、电磁线圈、磁铁、振动膜片及外壳等组成。接通电源后,振荡器产生的音频信号电流通过电磁线圈,使电磁线圈产生磁场,振动膜片在电磁线圈和磁铁的相互作用下,周期性地振动发声。
压电式蜂鸣器:主要由多谐振荡器、压电蜂鸣片、阻抗匹配器及共鸣箱、外壳等组成。多谐振荡器由晶体管或集成电路构成,当接通电源后(1.5~15V直流工作电压),多谐振荡器起振,输出1.5~2.5kHZ的音频信号,阻抗匹配器推动压电蜂鸣片发声。
下面主要讲下电磁式蜂鸣器:


1. 防水贴纸 2. 线轴 3. 线圈 4. 磁铁 5. 底座6. 引脚7. 外壳8. 铁芯 9. 封胶
10. 小铁片11. 振动膜12. 电路板
一、电磁式蜂鸣器驱动原理
蜂鸣器发声原理是电流通过电磁线圈,使电磁线圈产生磁场来驱动振动膜发声的,因此需要一定的电流才能驱动它,单片机IO引脚输出的电流较小,单片机输出的TTL电平基本上驱动不了蜂鸣器,因此需要增加一个电流放大的电路。下图中左边为32单片机端口输出电流一般都为1mA以下,右边为电磁式蜂鸣器的驱动电流至少都要在几十mA级别,所以必须增加一电流放大环节,也就是加一个三极管。这时候需要考虑一个三极管所能承受的功耗为多大,蜂鸣器最大电流为60mA,电压就选一个3.3V,这样计算出来功率为228mW,一般考虑安全因素,至少选择大一倍的三极管,也就是至少456mW以上的,下面一幅图是PNP 8550这个三极管的极限参数,它允许的最大为625mW,符合要求,可以选择。



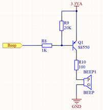
最后,也是最重要的就是确定电路了。
下面是画好的电路,先说明下这个电路,最后再来计算下各个电阻值的选取。
这是一个典型的PNP放大电路,那要满足其放大条件,最基本的要求就是发射极正偏,集电极反偏。由于是PNP三极管,那就对应的是发射极的电压要高于基极,基极电压要高于集电极。还有一点那就是要有静态工作点,图中R9就是起到设置静态工作点的作用的。那R9究竟取多大,这里需要参考下三极管的输出曲线。静态工作点Ibq取得太大,那对应输出电流就会很大,有可能超过蜂鸣器的最大60mA的极限。所以这里取了20k,0.7V/20k=0.035mA.
前面看了单片机参数的输出电流最小为0.5mA左右,这样对照NPN的放大就会超过60mA了,也就是超过蜂鸣器的极限了,所以这里又增加了R10,目的是为了限流,防止输出电流过大。
(3.3-0.7)/100=26mA(max),26mA<60mA满足要求。R8同样也是为了限流,不过是为了防止外部输出的大电流进入引脚损坏单片机。最后一张图中给出了IO口承受最大电流为25mA,
(3.3-0.7)/1K=2.6mA<25mA,符合要求。到这里,我们就完成了整个蜂鸣器电路设计了。




浙公网安备 33010602011771号