解决方案 | 晶尊微智能马桶着座感应模块
听说
万能的朋友圈
有一个价值连城的
智能马桶着座检测解决方案

晶尊微电子(ICman)
晶尊微人体感应模块:
智能马桶着座检测,重塑舒适卫浴新体验
➡️电容式感应模块
输出高低电平指示着座状态
✅ 感应厚度约4~8mm
🤩 兼容多类产品
电容式感应#触摸按键芯片#智能马桶着座感应模块
1分钟前
应用优势
外围电路简单。采用电容感应式检测,通过输出高低电平指示着座状态,简化硬件、软件设计;
隐藏式结构。马桶圈可以延用之前的模具,无需作结构改变,方便集成;
工业级设计。超强抗干扰和稳定性;
原厂技术支持。让合作厂商们的开发、量产过程更安全高效,省时省力……
工作原理
晶尊微智能马桶着座模块是电容式感应模块,其原理是检测电容变化,和触摸按键的原理一样,它可以穿透一定厚度的绝缘物质来检测手指触摸、人体着座等。

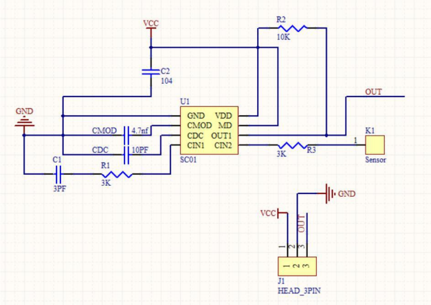
晶尊微智能马桶着座应用电路图
这个模块采用了三线接插件端子结构:VCC、OUT、GND,其中OUT引脚内置上拉电阻,高低电平输出,无着座时输出高电平,着座时输出低电平。简单的高低电平输出,让开发者在产品设计、使用上极为简便。
选型指南
智能马桶着座模块型号推荐:
SC MODULE_V2C
可根据产品检测厚度要求来选择!
应用场景
多场景解决方案:
能够很好地适应复杂多变的环境,广泛应用于防水、防潮产品的控制面板中!
【卫浴设备】
智能马桶人体感应 | 浴室LED镜子灯 | 洗衣机 | 电动牙刷触摸按键
【智能家电】
智能开关 | 智能门锁 | 油烟机档位调节 | 咖啡机触控面板 | 洗碗机模式切换
【消费电子】
断码液晶屏 | 音响设备 | 智能可穿戴设备 | 汽车中控系统
【工业控制】
仪器仪表操作界面 | 户外控制终端 | 医疗设备
欢迎联系我们定制专属解决方案!
专注于触摸芯片,液位检测芯片等产品20多年,有产品项目或者方案需要用到的朋友可看我首页或关注微信公众号ICman了解详情哈~

国产电容式感应模块用于智能马桶,可输出高低电平指示着座状态,感应厚度约4~8mm
浙公网安备 33010602011771号