Advanced Cable Creator(高级电缆生成器)
Advanced Cable Creator(高级电缆生成器)
Advanced Cable Creator | 建模 | Unity Asset Store

一、导入资源包

点击import导入资源

二、生成电缆
点击右键空白处生成

或者可以点击菜单栏Tool

生成电缆是自带材质的

默认的线缆截面是只有六个面,可以通过修改参数定义

电缆设置半径

三、增加控制点
默认是首尾两个控制点

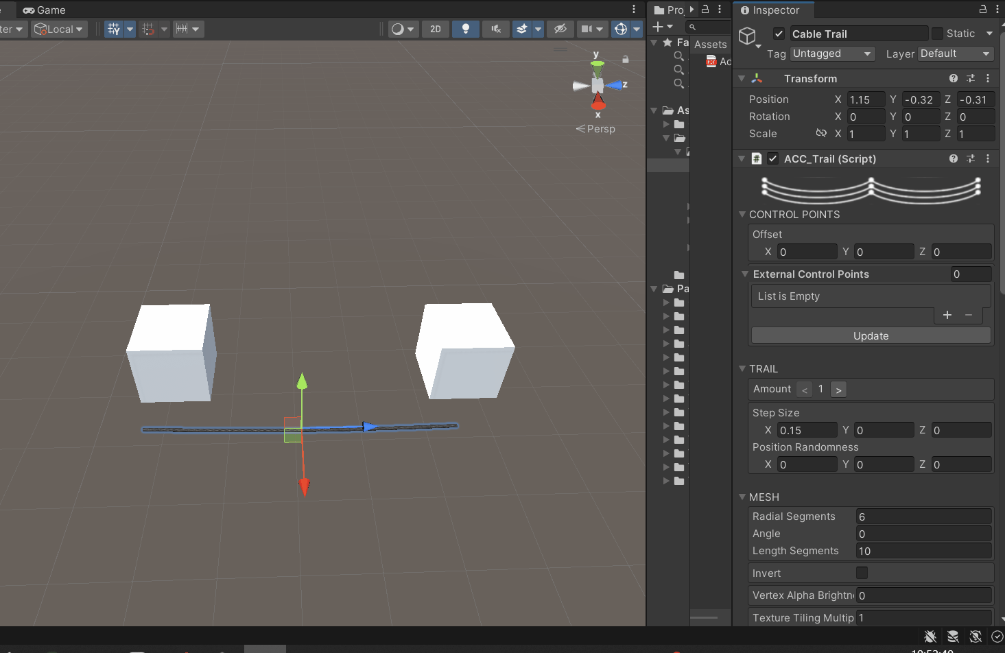
四、将电缆连接在两个物体中间(重要)

五、无限延伸功能(重要)
通过拉左右两个结点可以实时生成电缆的mesh,并且材质不会因为拉伸造成贴图不符。

六、设置线缆弧垂(重要)

当弧垂出现锯齿感时

七、同时拉同方向的多条线缆(重要)


浙公网安备 33010602011771号