AT激活PDP的过程步骤
网络的流程过程:

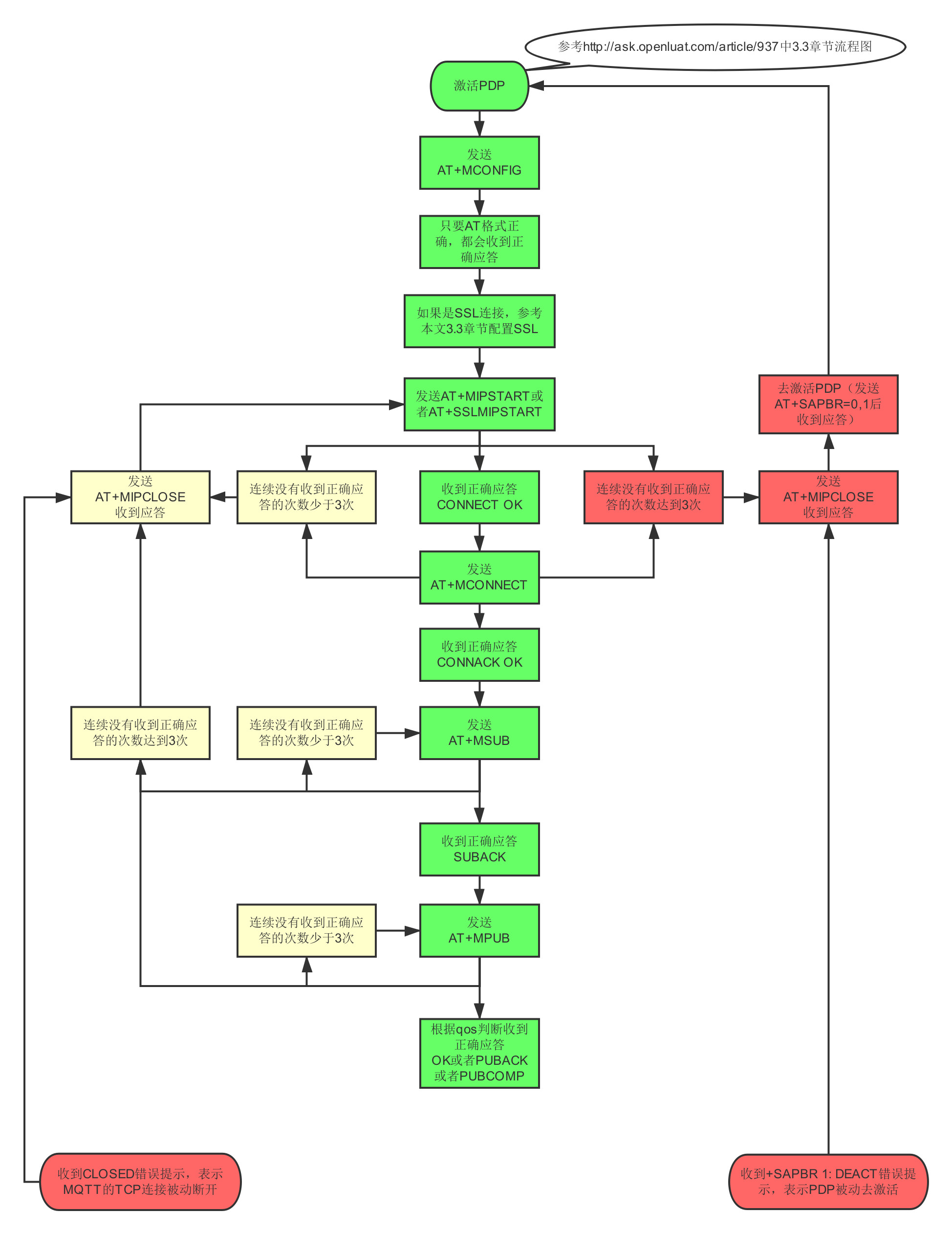
MQTT的激活过程

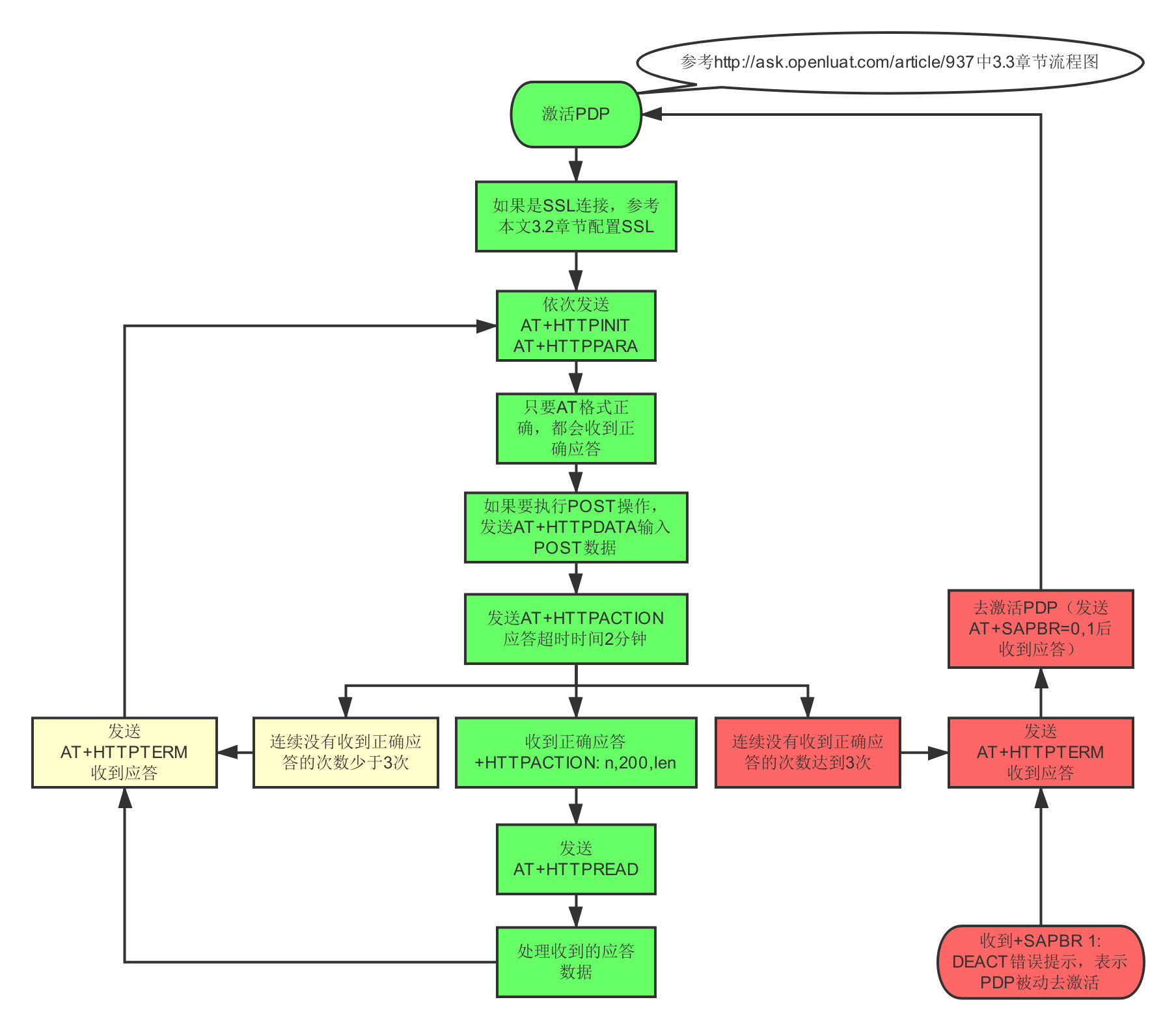
HTTP流程:

参考链接:
https://doc.openluat.com/wiki/21?wiki_page_id=2413
http://oldask.openluat.com/article/937
网络的流程过程:

MQTT的激活过程

HTTP流程:

参考链接:
https://doc.openluat.com/wiki/21?wiki_page_id=2413
http://oldask.openluat.com/article/937