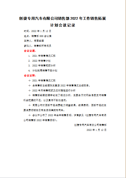
文字编辑

1.标题小二黑体 居中加粗

2.添加会议议题编号

3.添加会议议程项目符号

4.会议议程和会议议程设置为宋体小四号加粗红色

5.所有正文设置为宋体小四号黑色

6.所有段落首行缩进两字符 1.5倍

 

7.设置最后右对齐

效果图 如下

 

posted @ 2022-04-26 11:05  光^  阅读(250)  评论(0)    收藏  举报