28.两数相加
给你两个 非空 的链表,表示两个非负的整数。它们每位数字都是按照 逆序 的方式存储的,并且每个节点只能存储 一位 数字。
请你将两个数相加,并以相同形式返回一个表示和的链表。
你可以假设除了数字 0 之外,这两个数都不会以 0 开头。
示例1:

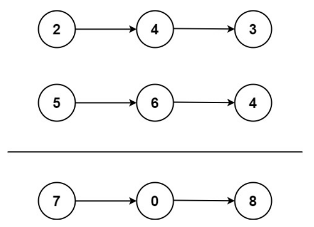
输入:l1 = [2,4,3], l2 = [5,6,4]
输出:[7,0,8]
解释:342 + 465 = 807.
示例2:
输入:l1 = [0], l2 = [0]
输出:[0]
示例3:
输入:l1 = [9,9,9,9,9,9,9], l2 = [9,9,9,9]
输出:[8,9,9,9,0,0,0,1]
提示:
- 每个链表中的节点数在范围 [1, 100] 内
- 0 <= Node.val <= 9
- 题目数据保证列表表示的数字不含前导零
代码:
/**
* Definition for singly-linked list.
* public class ListNode {
* int val;
* ListNode next;
* ListNode() {}
* ListNode(int val) { this.val = val; }
* ListNode(int val, ListNode next) { this.val = val; this.next = next; }
* }
*/
class Solution {
public ListNode addTwoNumbers(ListNode l1, ListNode l2) {
//定义一个头节点
ListNode head = new ListNode(0);
//定义一个节点指向当前头节点
ListNode cur = head;
//temp用于进位
int temp = 0;
//遍历两条链表
while(l1!=null||l2!=null){
//如果l1不为空,x就等于l1节点当前的值
int x = l1==null?0:l1.val;
//如果l2不为空,y就等于l2节点当前的值
int y = l2==null?0:l2.val;
//当前位的总和为x加y加进位temp
int sum = x+y+temp;
//计算进位
temp = sum/10;
//计算当前位的实际值
sum = sum%10;
//创建值为sum的节点,并将cur的next指针指向该节点
cur.next = new ListNode(sum);
//cur往后移
cur = cur.next;
//如果l1链表当前节点不为空,则往后移
if(l1!=null)l1 = l1.next;
//如果l2链表当前节点不为空,则往后移
if(l2!=null)l2 = l2.next;
}
//如果最后进位为1,则还需创建一个值为1的节点,并将cur的next指针指向该节点
if(temp == 1)cur.next = new ListNode(temp);
//返回头节点的下一个节点
return head.next;
}
}

浙公网安备 33010602011771号