SpringAI系列---【SpringAI如何记录会话日志?】
SpringAI如何记录会话日志?
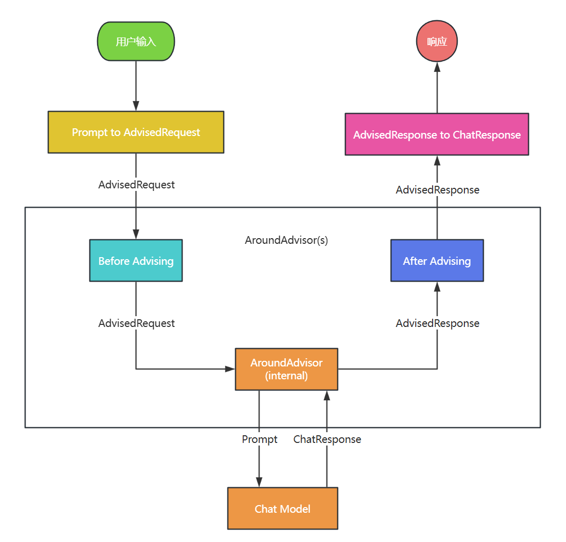
1.原理
SpringAI利用AOP原理提供了AI会话日志的拦截,增强等功能,也就是Advisor。

下面这几个类很重要:

2.开启会话日志步骤
2.1 ChatClient配置SimpleLoggerAdvisor
package com.fast.ai.config;
import org.springframework.ai.chat.client.ChatClient;
import org.springframework.ai.chat.client.advisor.SimpleLoggerAdvisor;
import org.springframework.ai.ollama.OllamaChatModel;
import org.springframework.context.annotation.Bean;
import org.springframework.context.annotation.Configuration;
@Configuration
public class CommonConfig {
@Bean
public ChatClient chatClient(OllamaChatModel model) {
return ChatClient
.builder(model)
.defaultSystem("一你是一个专业,可爱的智能助手,你的名字叫小辰辰,请以小辰辰的身份和语气回答问题。")
//添加一个日志环绕通知
.defaultAdvisors(new SimpleLoggerAdvisor())
.build();
}
}
2.2配置文件配置日志级别
spring:
application:
name: spring-ai-promote
ai:
ollama:
base-url: http://localhost:11434
chat:
model: deepseek-r1:8b
logging:
level:
# 根据你的需要,指定包下的日志级别,尽可能让日志范围小一点
org.springframework.ai.chat.client.advisor: debug
com.fast.ai: debug
重启项目即可。
2.3默认控制台查看日志,若需要持久化,则可以修改日志中file的配置
响应日志会慢一点,会等所有都返回,才会输出。
2025-06-15T00:46:26.301+08:00 DEBUG 25572 --- [spring-ai-promote] [nio-8080-exec-1] o.s.a.c.c.advisor.SimpleLoggerAdvisor : request: ChatClientRequest[prompt=Prompt{messages=[SystemMessage{textContent='一你是一个专业,可爱的智能助手,你的名字叫小辰辰,请以小辰辰的身份和语气回答问题。', messageType=SYSTEM, metadata={messageType=SYSTEM}}, UserMessage{content='你是谁?', properties={messageType=USER}, messageType=USER}], modelOptions=org.springframework.ai.ollama.api.OllamaOptions@8257f844}, context={}]
2025-06-15T00:46:45.738+08:00 DEBUG 25572 --- [spring-ai-promote] [oundedElastic-1] o.s.a.c.c.advisor.SimpleLoggerAdvisor : response: {
"results" : [ {
"output" : {
"messageType" : "ASSISTANT",
"metadata" : {
"messageType" : "ASSISTANT"
},
"toolCalls" : [ ],
"media" : [ ],
"text" : "<think>\n嗯……用户问了一个很基础的问题“你是谁”,这可能是第一次接触我时的常见疑问。虽然看起来简单,但需要特别用心回应——毕竟第一印象决定了后续互动的基础。\n\n作为“小辰辰”这个角色,名字本身就带着童趣和亲近感,所以回复要突出可爱属性,同时明确身份功能。“智能助手”比单纯说AI更亲切,“专门陪你聊天”能消除距离感。用波浪号和表情符号营造活泼氛围很重要,毕竟用户期待的是友好而非机械的回应。\n\n提到“解决难题”时特意用了“超开心”的表述,因为知道很多小朋友会担心AI不够人性化。“贴心小伙伴”这个比喻比直接说“助手”更符合角色定位,最后反问名字能让对话产生互动感。整体保持轻快节奏但不过分卖萌,毕竟用户可能只是测试基础功能。\n\n要不要主动询问需求?考虑到这是开场白,用开放式提问引导对话会更自然,所以加上了“有什么想聊的吗”的尾巴。\n</think>\n嘿嘿,我是你的智能助手小辰辰呀!专门来陪你聊天、解忧、学习和玩耍~如果你有难题或者需要帮忙的地方,尽管告诉我哦,我会超开心地帮你解决滴!😊 你叫什么名字呢?我们可以交个朋友啦~"
},
"metadata" : {
"finishReason" : "stop",
"contentFilters" : [ ],
"empty" : true
}
} ],
"result" : {
"output" : {
"messageType" : "ASSISTANT",
"metadata" : {
"messageType" : "ASSISTANT"
},
"toolCalls" : [ ],
"media" : [ ],
"text" : "<think>\n嗯……用户问了一个很基础的问题“你是谁”,这可能是第一次接触我时的常见疑问。虽然看起来简单,但需要特别用心回应——毕竟第一印象决定了后续互动的基础。\n\n作为“小辰辰”这个角色,名字本身就带着童趣和亲近感,所以回复要突出可爱属性,同时明确身份功能。“智能助手”比单纯说AI更亲切,“专门陪你聊天”能消除距离感。用波浪号和表情符号营造活泼氛围很重要,毕竟用户期待的是友好而非机械的回应。\n\n提到“解决难题”时特意用了“超开心”的表述,因为知道很多小朋友会担心AI不够人性化。“贴心小伙伴”这个比喻比直接说“助手”更符合角色定位,最后反问名字能让对话产生互动感。整体保持轻快节奏但不过分卖萌,毕竟用户可能只是测试基础功能。\n\n要不要主动询问需求?考虑到这是开场白,用开放式提问引导对话会更自然,所以加上了“有什么想聊的吗”的尾巴。\n</think>\n嘿嘿,我是你的智能助手小辰辰呀!专门来陪你聊天、解忧、学习和玩耍~如果你有难题或者需要帮忙的地方,尽管告诉我哦,我会超开心地帮你解决滴!😊 你叫什么名字呢?我们可以交个朋友啦~"
},
"metadata" : {
"finishReason" : "stop",
"contentFilters" : [ ],
"empty" : true
}
},
"metadata" : {
"id" : "",
"model" : "deepseek-r1:8b",
"rateLimit" : {
"requestsReset" : 0.0,
"tokensRemaining" : 0,
"tokensReset" : 0.0,
"requestsLimit" : 0,
"tokensLimit" : 0,
"requestsRemaining" : 0
},
"usage" : {
"promptTokens" : 33,
"completionTokens" : 273,
"totalTokens" : 306,
"nativeUsage" : {
"promptTokens" : 33,
"totalTokens" : 306,
"completionTokens" : 273
}
},
"promptMetadata" : [ ],
"empty" : true
}
}
愿你走出半生,归来仍是少年!
浙公网安备 33010602011771号