实战:SpringAI+RAG+MCP 让你的系统秒变AI助手(双十一超值优惠)
大家好,我是 华仔。
在现如今的 AI 风口之下,大部分企业都在转型做 AI 产品,或者让 AI 来为业务赋能,所以能够落地 AI 应用才是企业需要的技术!这要求后端开发们掌握 Java 等编程语言的同时,一定要懂 MCP、Agent、RAG、联网搜索 等这些当下比较火的 AI 技术和项目!
这不,最近星球就在搞这个 AI 项目的实战,一二期都已经更新完毕,需要的抓紧加入,双十一超值优惠价 149,双十一超值优惠价 149,双十一超值优惠价 149,12号恢复 169。我不知道大家在犹豫什么,反正今年仅此一次了,错过只能在等一年,或许还有这价格,也可能涨价到199。
需要的直接转账&加我好友拉你进星球、星球群、开通代码权限:


(发送给自己/手机扫码转账加我好友即可)
下面是介绍,感兴趣的一定要看完哦,想跟着一起来开发的可以扫下面二维码加入!!!
专栏已更目录如下:







目前 630+ 位小伙伴加入了华仔的知识星球,一起学习,一起成长。最近又更新了好多干货内容,目前好评如潮,想来一起实战的可以扫码,只需 149 即可(历史最低价,错过在等一年,别犹豫了,抓紧加入),其中小红书高并发社交&电商&AI LLM 智能引擎项目已更完(总计 160+ 篇),Kafka + RocketMQ 系列也更完了(总计 270+ 篇),ES 8.x 深度实战之入门系列也快完结了(总计 25 篇),基本涵盖了 80% 的 ES 需求,需要的别错过最低优惠价。
需要的直接转账&加我好友拉你进星球、星球群、开通代码权限:


(发送给自己/手机扫码转账加我好友即可)
01 小红书 LLM 智能推荐引擎实战
2025年 AI 技术大爆发,深刻影响着各行各业。开发者和企业都纷纷来拥抱 AI,但是很多人面临一个非常关键的问题:知道 AI 很强大,但却不知道如何应用落地?
这是星球的重磅 AI 实战项目,我设计这款专栏的初衷是紧跟 AI 技术的前沿趋势,拥抱 AI 与编程深度融合的新时代,通过「DeepSeek」+「RAG」+「MCP」+ 「联网搜索」全融合四大核心场景的实践和应用,我不仅希望帮助大家掌握技术细节,更注重培养全局视野和架构思维。
整个专栏的核心目标是让大家跳出单一功能的开发局限,学会从「业务价值」和「技术架构」的双角度来思考问题,真正理解「技术」和「业务」的「协同价值」和「解决方案」。
本专栏我会手把手教大家来构建「DeepSeek 流式响应」、「RAG 知识库」、「实时联网搜索」、「MCP服务与工具」这四大核心业务板块,通过「聊天」就能操作「数据库」的能力,整个项目既可以作为「微服务组件」嵌入到现有的业务系统,也能够扩展成为支撑「多场景具有 AI 能力的中台项目」,复用价值极高。
课程中我会深入讲解如何从零开始搭建架构,祝你在技术成长的道路上走的更远,为未来的发展奠定更坚实的基础,希望大家学完之后可以用到自己的简历中,非常值得一看。
1.1 AI 实战专栏整体规划
这是一套「小而美」且 「小而精」的专栏,在一期的基础上手把手带你实现「RAG 知识库」、「实时联网搜索」、「MCP服务与工具」三大核心业务板块。
1.1.1 你可以学到什么?
该项目是结合当下最火的 Ollama、DeepSeek、SpringAI、RAG、MCP、联网搜索等技术构建的小红书美食推荐助手、知识库、MCP 服务实现。

- Ollama 本地模型部署工具,学习如何本地部署 DeepSeek 大模型。
- DeepSeek-R1, 底层是一个推理大模型, 基于 Ollama 脚本和角色定制来构建个性化的服务。
- 通过代码的结合,也就是会融合 SpringBoot3、SpringAI 把本地的模型和代码共同结合起来,去实现自己本地的一个离线应用, 最后会将模型会话数据记录进行持久化。
- 还包括了其他的工具的介绍和使用:
- PageAssist:这是一款浏览器的 UI 插件。
- ChatBoxAI:这是一款可视化 UI 软件。
- Cherry Studio:这是一款本地 Api 调用工具。

- 基于 SpringBoot 3、SpringAI、SpringAIAlibaba 这套 Java 领域非常强大的 AI 组合技术来进行实战。
- 从零到一搭建 RAG 知识库,包括:文档处理、Redis 向量库、ES 向量库实战。
- 从零到一基于 SearXNG 开源的元搜索引擎来构造本地的实时联网搜索能力。
- 从零到一开发基于 MCP 模型上下文的服务与工具库,并融合到小红书社交+电商业务场景中。
- 在一期 SSE 的基础上完善大模型 API 调用的相关功能。
- 从零到一构建模型会话记忆功能,它能够让大模型拥有人类大脑般的记忆能力。
通过这些技术,构筑更全面的一个架构能力,并且我也会以架构师体系课的标准来打造这个专栏。虽然里面都有很多现成的工具。但研发的能力不是在于功能应用,而是具备这样的开发技能储备,在有需要的时候,可以举手🙋🏻♀️:我会,我来做!
1.1.2 前置基础储备
这里我列举一下本课程用到的相关技术,如果有不了解的,可以自行先了解掌握下。
- Spring、SpringBoot3、SpringAI Alibaba 1.0、SpringAI 1.0、Mybatis-Plus、hutool、redisson、jedis、nacos 等。
- MySQL 数据库、 Redis RAG、ES RAG(后续再搞) 向量库知识。
- 基础命令脚本的开发、searXNG 元搜索引擎、MCP 大模型上下文协议技术基础。
- OpenJDK 21、Maven 技术来构建整个项目。
2.1.3 专栏大纲汇总梳理
整个专栏一期大纲如下,目前已更完:

二期的整个专栏大纲如下:

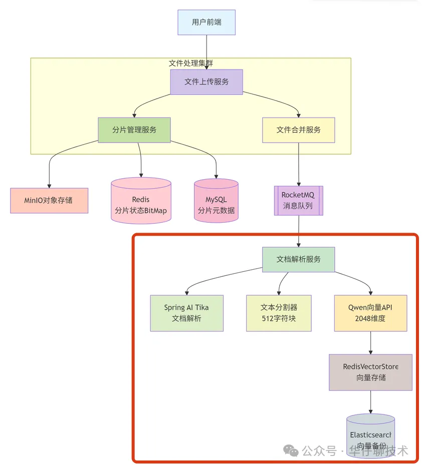
其架构图如下:


目前 630+ 位小伙伴加入了华仔的知识星球,一起学习,一起成长。最近又更新了好多干货内容,目前好评如潮,想来一起实战的可以扫码,只需 149 即可(历史最低价,错过在等一年,别犹豫了,抓紧加入),其中小红书高并发社交&电商&AI LLM 智能引擎项目已更完(总计 160+ 篇),Kafka + RocketMQ 系列也更完了(总计 270+ 篇),ES 8.x 深度实战之入门系列也快完结了(总计 25 篇),基本涵盖了 80% 的 ES 需求,需要的别错过最低优惠价。
需要的直接转账&加我好友拉你进星球、星球群、开通代码权限:


(发送给自己/手机扫码转账加我好友即可)
如果不满意3天内包退。



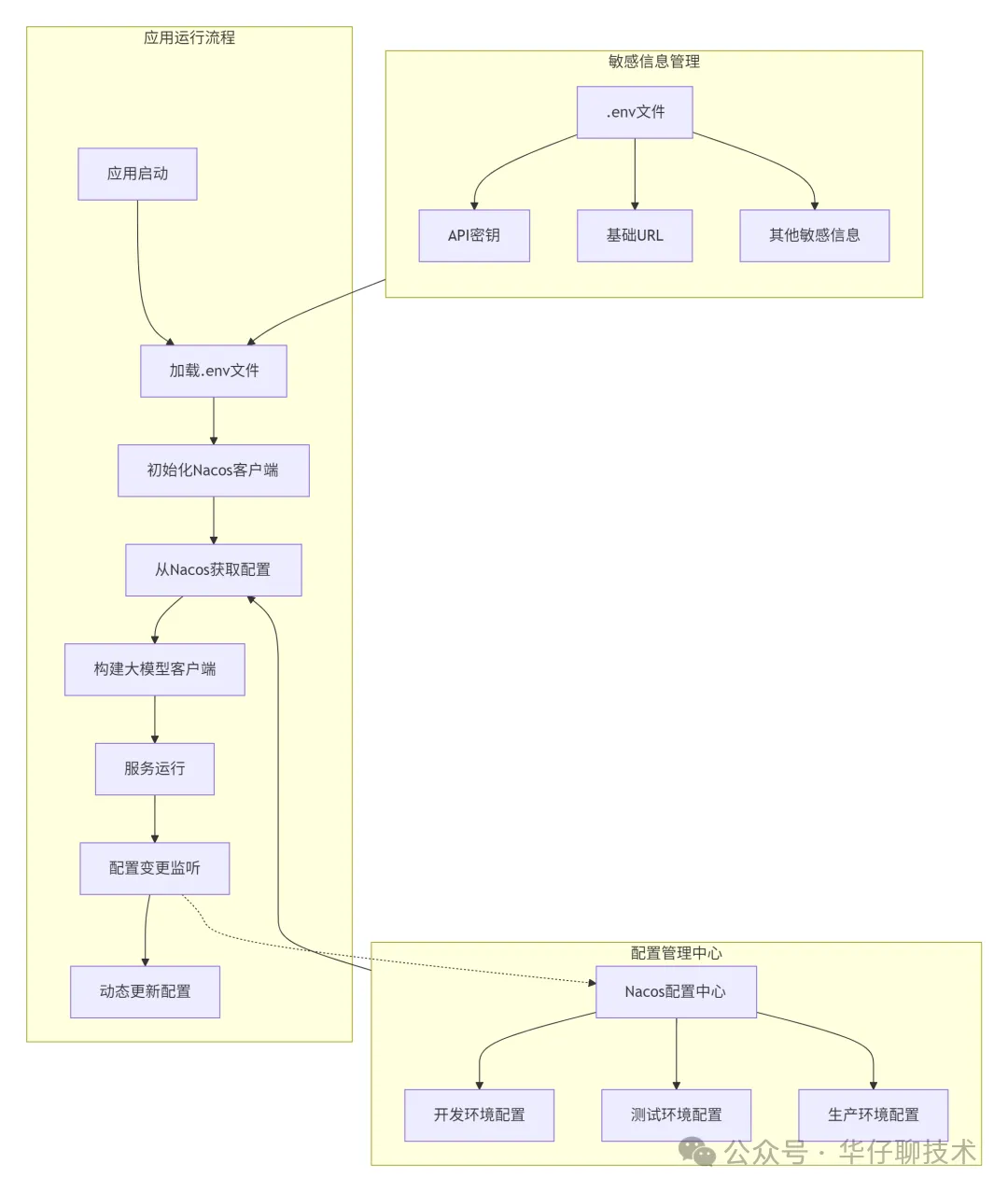
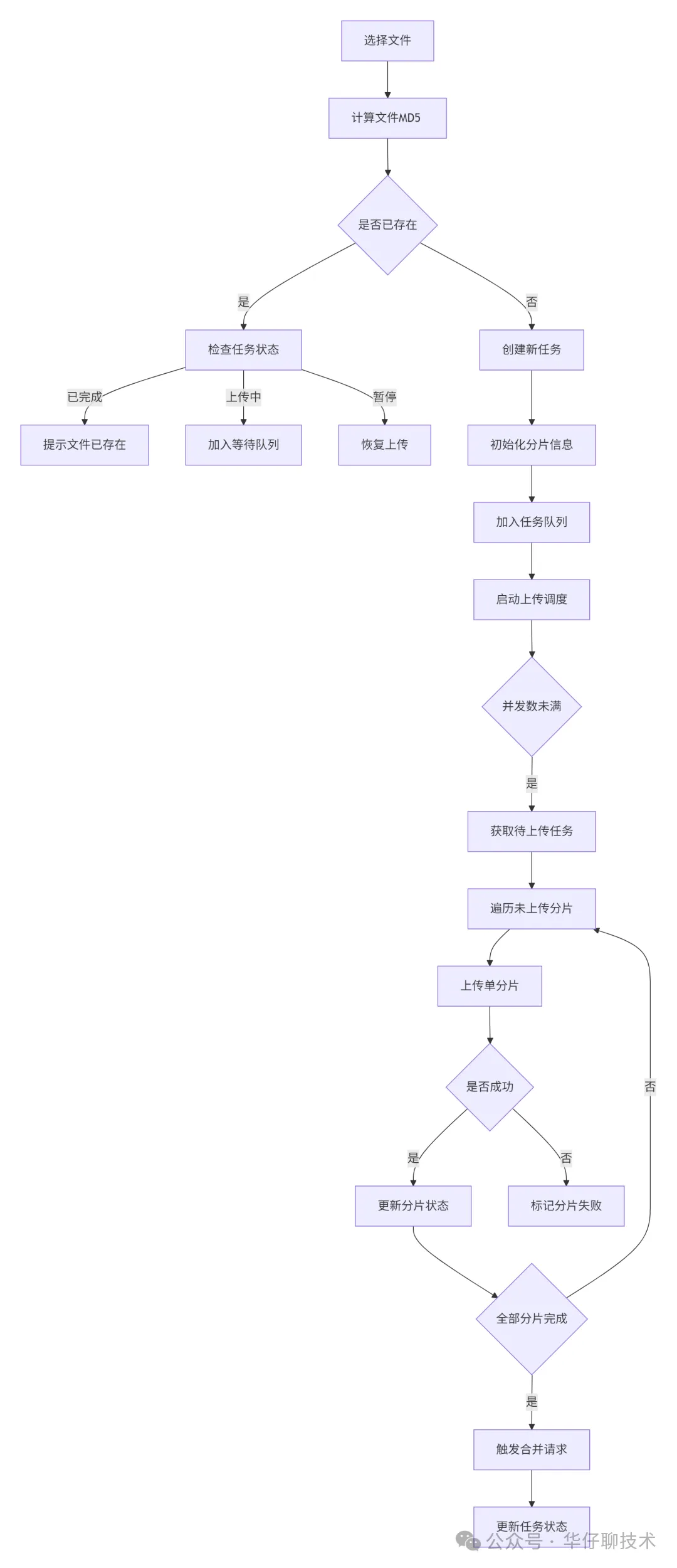
项目代码结构图如下:

部分流程图如下:




















前端效果图如下:














目前 630+ 位小伙伴加入了华仔的知识星球,一起学习,一起成长。最近又更新了好多干货内容,目前好评如潮,想来一起实战的可以扫码,只需 149 即可(历史最低价,错过在等一年,别犹豫了,抓紧加入),其中小红书高并发社交&电商&AI LLM 智能引擎项目已更完(总计 160+ 篇),Kafka + RocketMQ 系列也更完了(总计 270+ 篇),ES 8.x 深度实战之入门系列也快完结了(总计 25 篇),基本涵盖了 80% 的 ES 需求,需要的别错过最低优惠价。
需要的直接转账&加我好友拉你进星球、星球群、开通代码权限:


(发送给自己/手机扫码转账加我好友即可)
如果不满意3天内包退。
02 亿级小红书社交+电商项目
该项目是互联网 toc 场景的核心业务流程,以真实小红书业务作为背景,进行系统的需求分析、架构设计、功能实现,过程涵盖设计模式的运用,解决复杂场景问题。该项目旨在帮助校招和社招的同学掌握足够的亮点,为获得理想的 offer 助力。让大家感受到,🐂牛逼的代码,从来不是一顿写CRUD,希望大家学完之后可以用到自己的简历中,非常值得一看!
这是一套非常完整且重磅级的企业级实战项目,我们先来梳理下整个社区美食电商项目的业务架构图,如下:

【前端技术栈】
- 前端工程深入集成于前端Web项目与后台管理Web项目,基于Vue.js框架开发用户交互界面,实现响应式布局与组件化开发。
- 接口调用与数据处理,全面掌握 axios 等方式调用后端微服务接口,处理用户交互、下单流程异步并发编排、列表渲染(如订单、商品、评论列表)等复杂业务逻辑。
【后端技术栈】 - 核心框架:深度掌握 Spring, SpringBoot, MyBatis, SpringCloudAlibaba(Nacos, Feign, Sentinel,Skywalking)、JDK17 在微服务架构中的实战应用。
- 微服务治理: 熟练运用微服务分布式技术栈,实现熔断、限流、降级(Sentinel),服务网关(Gateway)统一接入,以及 RocketMQ 事务消息处理订单。
- 架构设计: 深入学习微服务架构思想,并落地于复杂场景的架构设计,如:
- 亿级流量商品详情页架构: 动态渲染服务、统一处理服务、多机房部署规划。
- 高并发订单核心链路: 状态机设计、生单流程、基于RocketMQ事务消息的取消订单流程、基于延迟消息的超时关单流程。
- 高并发缓存架构: 用户/美食缓存演进、关注服务基于Redis ZSet的设计、计数服务(点赞/收藏)优化、购物车服务、多级缓存与热点探测(JD-hotkey)。
- 分库分表与数据同步:基于 ShardingSphere 进行分库分表,并通过 Canal 监听 binlog +RocketMQ 实现数据增量同步至 Elasticsearch。
- 设计模式与原则: 大量实战各类大厂设计模式,如:
- 策略+工厂模式: 应用于支付服务,集成支付宝与微信支付,支持灵活扩展多种支付渠道。
- 责任链模式: 应用于添加优惠券、订单前置校验场景设计。
- 搜索与数据分析: 熟练使用 Elasticsearch 进行商品搜索、订单列表搜索的索引设计、数据写入与接口优化(如 suggest 搜索)。
- 中间件深度应用:
- RocketMQ: 应用于关注服务、计数服务、购物车服务、订单事务消息、关单延迟消息、数据同步等众多场景。
- Redis: 不仅是缓存,更深入应用于用户会话(JWT)、关注列表、计数服务、购物车、热点数据探测、库存柔性缓存分桶及预扣减方案。
- 代码质量与工程化:
- 熟练掌握 JMeter 压测工具,保障代码质量。
- 规范使用异常、枚举、错误码,合理打印服务日志。
- 熟练掌握统一工具类开发、Swagger UI 生成 API 文档。
【运维与部署】 - 容器化与编排: 熟练使用 Docker 构建微服务镜像,并使用 Rancher 进行容器编排部署,全面部署小红书微服务及所有业务中间件。
- 代码管理: 熟练使用 Git、GitCode 进行工程代码管理。
- 网络与安全:掌握支付安全攻防知识。
- 监控与告警体系: 构建完整的大厂监控体系,远超原有内容:
- 熟练部署与应用 Prometheus 收集业务中间件与微服务指标。
- 熟练使用Grafana 配置业务中间件(Node,JVM, Redis, ES,RocketMQ等)和微服务(健康检查,QPS, 响应时间)的监控仪表盘。
- 熟练部署与配置 Alertmanager,实现邮件、钉钉群的监控告警。
- 熟练部署新一代分布式链路追踪系统 Skywalking,进行全景监控。
- 实现 Redis 大 Key 监控治理、内存不足告警、缓存雪崩自动探测与限流降级。
- 性能压测: 掌握JMeter进行单接口压测,并使用GoReplay进行流量录制与回放,模拟海量请求进行全链路性能压测。
- 二期会进行完善,增加全链路压测改造、系统容量评估,各模块性能压测
此外,华仔已对全过程都做了需求分析、功能设计、编码精细化处理,让你吃上细糠!也通过这种方式,真正的把你的技术储备整起来,以后进入到公司都是嘎嘎强的选手!
这部分内容介绍太长了,这里就不展开了,详情请点击:
二期已经更新完成大厂监控体系架构设计与实战、全链路压测改造设计与实战后续再更新。
目前 630+ 位小伙伴加入了华仔的知识星球,一起学习,一起成长。最近又更新了好多干货内容,目前好评如潮,想来一起实战的可以扫码,只需 149 即可(历史最低价,错过在等一年,别犹豫了,抓紧加入),其中小红书高并发社交&电商&AI LLM 智能引擎项目已更完(总计 160+ 篇),Kafka + RocketMQ 系列也更完了(总计 270+ 篇),ES 8.x 深度实战之入门系列也快完结了(总计 25 篇),基本涵盖了 80% 的 ES 需求,需要的别错过最低优惠价。
需要的直接转账&加我好友拉你进星球、星球群、开通代码权限:


(发送给自己/手机扫码转账加我好友即可)
如果不满意3天内包退。
03 消息中间件专栏 + ES 专栏
这部分内容介绍太长了,这里就不展开了,详情请点击:
目前 630+ 位小伙伴加入了华仔的知识星球,一起学习,一起成长。最近又更新了好多干货内容,目前好评如潮,想来一起实战的可以扫码,只需 149 即可(历史最低价,错过在等一年,别犹豫了,抓紧加入),其中小红书高并发社交&电商&AI LLM 智能引擎项目已更完(总计 160+ 篇),Kafka + RocketMQ 系列也更完了(总计 270+ 篇),ES 8.x 深度实战之入门系列也快完结了(总计 25 篇),基本涵盖了 80% 的 ES 需求,需要的别错过最低优惠价。
需要的直接转账&加我好友拉你进星球、星球群、开通代码权限:


(发送给自己/手机扫码转账加我好友即可)
如果不满意3天内包退。
04 星球评价
再来来看看小伙伴的反馈和认可,听到最多的评价是:物超所值。
星球有不少小伙伴通过小红书社交、电商、AI实战项目,拿到了非常不错的 Offer,薪资也涨了不少。
你还在等啥?不少小伙伴经过星球硬核技术和项目的历练,早已成功跳槽加薪,实现薪资翻倍,而你,还在原地踏步,抱怨大环境不好。抛弃焦虑和抱怨,我们一起塌下心来沉淀硬核技术和项目,让自己的薪资更上一层楼。
这不最近又有一位来报喜的,这位球友 Gap 一段时间,后来找我语音一对一指导简历,中间也做了几次指导和星球项目技术探讨,最终顺利拿到心仪的offer:

在去年12月份成功帮助一位来自国外的球友实现了百万年薪,入职了当地最大的互联网公司。这位球友平时就经常问我问题,我们也经常探讨一些关于系统架构方面的设计,面试前也帮他做了大量指导,最终拿下了这家公司。

除了这位球友,还有更多球友的评价:














还有很多,就不一一列举,尤其是上面这位大三同学,很努力。另外还有 CTO、架构师过来交流、学习,一起成长。
目前 630+ 位小伙伴加入了华仔的知识星球,一起学习,一起成长。最近又更新了好多干货内容,目前好评如潮,想来一起实战的可以扫码,只需 149 即可(历史最低价,错过在等一年,别犹豫了,抓紧加入),其中小红书高并发社交&电商&AI LLM 智能引擎项目已更完(总计 160+ 篇),Kafka + RocketMQ 系列也更完了(总计 270+ 篇),ES 8.x 深度实战之入门系列也快完结了(总计 25 篇),基本涵盖了 80% 的 ES 需求,需要的别错过最低优惠价。
需要的直接转账&加我好友拉你进星球、星球群、开通代码权限:


(发送给自己/手机扫码转账加我好友即可)
还在观望的小伙伴们真的要抓紧了,犹豫时间真的不多了
加完星球记得加我好友备注:星球。最新的星球内部沟通群,1群即将满群了,人数多了非常活跃,并且技术氛围浓厚,还有最新面试题分享。


浙公网安备 33010602011771号