举例分析流程图与活动图的区别与联系
| 博客編輯 | https://edu.cnblogs.com/campus/ahgc/AHPU-se-JSJ18 |
|---|---|
| 作业要求 | https://edu.cnblogs.com/campus/ahgc/AHPU-se-JSJ18/homework/11474 |
| 作业目标 | 写一个能自动生成小学四则运算题目的程序,然后在此基础上扩展: |
| 1)给出流程图的定义说明 | |
| 2)给出流程图的定义说明 | |
| 3)举例对比流程图与活动图的区别 | |
| 4)举例分析流程图与活动图的联系 | |
| 学号 | 3180701234 |
1.流程图
1.define
流程图是描述过程,系统或计算机算法的图。它们被广泛用于多个领域,以清晰,易于理解的图表记录,研究,计划,改进和交流经常复杂的过程。流程图有时被拼写为流程图,使用矩形,椭圆形,菱形以及可能的许多其他形状来定义步骤的类型,并使用连接箭头来定义流程和顺序。
它们的范围从简单的手绘图到描述多个步骤和路线的综合计算机图。如果我们考虑所有各种形式的流程图,它们是地球上最常见的图表之一,许多领域的技术人员和非技术人员都使用它们。
有时有时用更专门的名称来调用流程图,例如流程流程图,流程图,功能流程图,业务流程映射,业务流程建模和表示法(BPMN)或流程流程图(PFD)。它们与其他流行的图相关,例如数据流程图(DFD)和统一建模语言(UML)活动图
2.Symbols
| 流程图符号 | 名称 | 描述 |
|---|---|---|
![]() |
工艺符号 | 也称为“动作符号”,此形状表示过程,动作或功能。它是流程图中使用最广泛的符号。 |
![]() |
起始/结束符号 | 也称为“终结符”,该符号表示路径的起点,终点和潜在结果。形状中通常包含“开始”或“结束”。 |
![]() |
文件符号 | 特别是表示文档的输入或输出。输入的示例包括接收报告,电子邮件或订单。使用文档符号的输出示例包括生成演示文稿,备忘录或信件。 |
![]() |
决策符号 | 表示要回答的问题-通常为是/否或是/否。然后,根据此后的答案或结果,流程图路径可分为不同的分支。 |
![]() |
连接器符号 | 通常在更复杂的图表中使用,此符号跨一页连接独立的元素。 |
![]() |
页外连接器/链接符号 | 此符号经常在复杂图表中使用,它连接跨多页的单独元素,通常将页码放在图形上或图形内以方便参考。 |
![]() |
输入/输出符号 | 也称为“数据符号”,此形状表示可用于输入或输出的数据,以及表示使用或生成的资源。尽管纸带符号也代表输入/输出,但它已经过时,不再用于流程图 |
![]() |
注释/注释符号 | 该符号与上下文一起放置,在指定范围内添加所需的解释或注释。它也可以通过虚线连接到流程图的相关部分。 |
- Examples


2.活动图定义
1.define
活动图是UML行为图。它代表每个活动如何一个接一个地流动。活动是系统的某种操作。此外,活动图有助于组织的业务和开发团队了解系统过程和行为。
2.Basic components of an activity diagram
动作:活动中的一个步骤,其中用户或软件执行给定任务。在Lucidchart中,动作用圆角矩形表示。
决策节点: 流程中由菱形表示的条件分支。它包括一个输入和两个或多个输出。
控制流: 连接器的另一个名称,用于显示图中步骤之间的流。
起始节点: 表示活动的开始。起始节点用黑色圆圈表示。
结束节点: 代表活动的最后一步。末端节点由黑色实心圆圈表示
- Symboles
| 符号 | 名称 | 描述 |
|---|---|---|
![]() |
起始符号 | 表示活动图中流程或工作流程的开始。可以单独使用它,也可以使用注释符号来说明起点 |
![]() |
活动符号 | 指示组成建模过程的活动。这些符号(包括形状内的简短说明)是活动图的主要组成部分 |
![]() |
连接器符号 | 显示活动的定向流或控制流。传入的箭头开始活动的一个步骤;一旦完成该步骤,流程将继续使用输出箭头 |
![]() |
联合符号/同步条 | 合并两个并发活动,并将它们重新引入一个流程中,一次仅发生一个活动。用粗的垂直或水平线表示 |
![]() |
叉形符号 | 将单个活动流划分为两个并发活动。用联接中的多条箭头线表示 |
![]() |
决策符号 | 表示一个决策,并且总是至少有两个路径与条件文本一起分支出来,以允许用户查看选项。该符号代表各种流的分支或合并,该符号充当框架或容器。 |
![]() |
注意符号 | 允许图的创建者或合作者传达不适合图本身的其他消息。留下注释以增加清晰度和规范 |
![]() |
发送信号符号 | 表示信号正在发送到接收活动。 |
![]() |
接收信号符号 | 演示事件的接受。接收到事件后,来自此操作的流程完成 |
![]() |
浅历史伪状态符号 | 表示调用最后一个活动状态的过渡 |
![]() |
选项循环符号 | 允许创建者在选项循环符号内建模重复序列 |
![]() |
流最终符号 | 表示特定流程的结束。此符号不应表示活动中所有流程的结束;在这种情况下,您将使用结束符号。流程最终符号应放在单个活动流程的流程末尾 |
![]() |
条件文字 | 放置在决策标记旁边,以让您知道在什么条件下应沿该方向划分活动流。 |
![]() |
结束符号 | 标记活动的结束状态,并表示流程的所有流程的完成 |
-
Examples
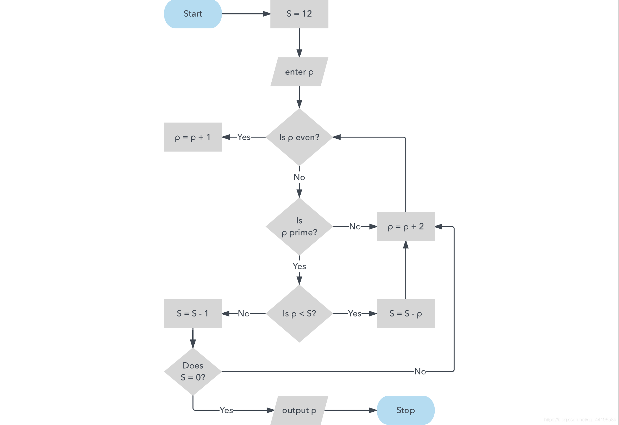
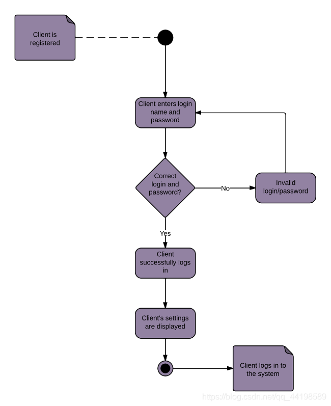
1.登录页面的活动图
人们想要在线完成的许多活动(检查电子邮件,管理财务,订购衣服等)都要求他们登录网站。此活动图显示了登录网站的过程,从输入用户名和密码到成功登录系统。它为活动,决策和注释使用不同的容器形状
![]()
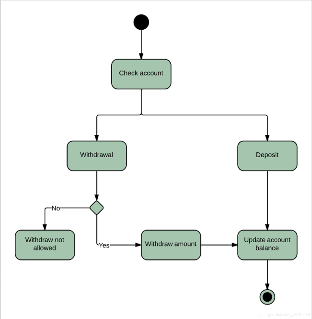
2.银行系统的活动图
此图显示了从银行帐户取款或将钱存入银行帐户的过程
用UML直观地表示工作流的一个优点是能够在一张图表上显示提款和存款
![]()
3.流程图与活动图的区别
活动图是逐步活动和动作的工作流的图形表示,并支持选择,迭代和并发
流程图是说明特定问题的解决方案模型的图形表示
活动图是表示系统逐步活动的工作流程的UML行为图,而流程图是表示解决问题的步骤顺序的图形图。即使这两个符号相似,活动图和流程图之间也存在明显差异
例证如上
4.流程图与活动图的联系
活动图本质上是一个流程图
例证如上
























浙公网安备 33010602011771号