智慧运维:基于 BIM 技术的可视化管理系统
近年来,随着新一代信息技术的不断发展和应用,以及国家对于“新基建”布局的加速,我国地铁站信息化建设步入快速发展阶段。同时,地铁车站的空间环境也变得复杂多样。反映在地铁空间环境的设计上,各相关系统的设计难度越来越高,传统设计方式已经不足以满足当前的设计需求。
BIM 技术作为建筑业的前沿技术,基于其可视化、信息化的特点,可以为地铁车站空间环境设计、城市建设、数据中心、园区施工等项目提供新的思路与方法。图扑软件支持将 BIM 建筑数据叠加到 3D 场景中,也支持将 BIM 模型叠加到地图场景中,实现 BIM + GIS 的结合展示。
BIM 简介
BIM(Building Information Modeling)技术是一种应用于工程设计、建造、管理的数据化工具。BIM 轻量化技术是指在工程建筑的 BIM 模型建立之后通过对 BIM 模型的压缩处理等技术手段,让 BIM 可以在各类 Web 浏览器、移动 App 上被使用的技术。
BIM 在数据中心的应用:
图扑软件将 BIM 技术应用到数据中心建设中,涵盖:规划、设计、施工及运维管理等各个阶段。结合 BIM 技术,对数据中心的建筑结构、基础设施系统内设备进行三维模拟呈现,直观逼真。数据中心的各个系统都可以采用 BIM 设计,包括空调系统、通风系统。
在日常运维过程中,通过已建立的 BIM 模型中设备的位置与编码,实现运维系统中的设备快速定位;实时获取数据中心设备运行状态和业务处理情况,实现 BIM 自动告警,为数据中心智能化运维提供保障。
BIM 模型特点和当前用于 3D 可视化的问题:
- 模型精细程度高,数据量大
- 许多元素在 3D 展示不需要
- (比如建筑内的家具,施工钢筋等)
- 模型数据量大导致加载缓慢,甚至无法加载
- 贴图不美观,可视化效果不理想
将 BIM 模型用于 3D 可视化,需要做以下处理:
- 轻量化处理
- 外观优化处理
BIM + GIS 应用融合:
将 BIM 模型按照 IFC(Industry Foundation Classes)标准组织数据,或者转换成 OBJ、DirectX、OSG 等成熟的三维引擎支持的格式,GIS 系统直接读取,实现 BIM 与 GIS 数据的融合。
通常建筑施工管理平台是结合 GIS+BIM 技术进行地理位置信息及水文地质数据信息内容的仿真分析,并提供空间分析、定位、信息发布等功能。
而图扑软件 HT 的轻量化方式是在传统的 GIS 和 BIM 技术上做出了全新的改变:HT 具有轻量化、低成本的优点,企业无需再购置笨重昂贵的 GIS 和 BIM 软件;而且起点低、效果好,传统 Web 开发人员可轻松上手,借力 HT 强大的 3D 渲染效果即可做出高仿真施工场景。
图扑 BIM 轻量化解决方案
图扑提供一整套完整的 BIM 可视化解决方案。主要流程如下图:
BIM 文件上传解析和 BIM 模型轻量化通过图扑 BIM 建筑信息模型开发平台实现。可视化场景搭建和可视化展示通过图扑可视化引擎实现。可视化引擎提供前端 BIM 可视化插件,负责解析 BIM 信息。
用户可以把精力放到业务层的开发,而无需关心 BIM 相关的加载处理。开发过程中的平台之间的数据交换通过拖拽或一键导入即可完成,不需要复杂的配置。
BIM 建筑信息模型开发平台
HT BIM 开发平台提供了轻量化处理 BIM 模型的方法。通过平台用户可以创建 BIM 模型的快照(模型轻量化子集)。
HT BIM 平台提供以下功能:
- BIM 文件(IFC2X3, IFC4)上传、解码功能。服务器端 BIM 解码程序将 IFC 文件解码成 HT 可以显示渲染的私有格式。导出 BIM 建筑信息,可以用 HT SDK 访问模型的建筑信息。
- 客户端可以浏览解码后的 BIM 模型和 BIM 属性信息
- 客户端支持按需选择加载模型,支持对大模型分批加载处理
客户端对模型的处理包括:
- 根据模型高度或资产类型信息生成快照(HT 私有格式)。快照可以直接被 HT SDK 解析,直接用于项目开发
- 根据模型高度或资产类型信息生成 OBJ 文件。OBJ 可用通用 3D 软件打开编辑。
- 用户可以手动控制模型分批加载,显示或隐藏。便于用户分析,生成最优的快照。
功能流程图
通过 BIM 平台客户端,用户可以上传 IFC 文件。平台服务器端将 IFC 文件处理后,按照 BIM 属性结构在客户端展示 BIM 模型。用户可以通过客户端编辑功能,选择需要保留的 BIM 组件,将选中的 BIM 组件生成一个 BIM 模型快照或 OBJ 文件。生成的快照和 OBJ 文件可以被 HT SDK 直接加载。
效果展示
本次地铁站与园区施工可视化项目,采用线框工艺高精度构建还原地铁站三维立体模型。BIM 技术将模型进行细化及深化之后,配合图扑软件 HT 引擎,进行贴近现实的三维渲染动画,给人以真实感和直接的视觉冲击。支持 360 度旋转以及细部的放大等观赏方式,有利于车站、施工管理的全局管控。再配合 VR 等技术可以实现虚拟现实的演示,增加业务人员的真实体验感。
点击左侧菜单按钮,逐层下钻至地铁对应系统。方便工作人员在具体作业期间完成对各项数据内容查询与处理,不必再为跨平台的不同交互模式而烦恼。系统支持在三维场景内根据违规情况自由设置报警类型,例如人群拥挤、超过安全线和积水未排等。
系统分析
系统概览
图扑软件将地铁的基础设施与外观进行数字孪生,再将设备信息、能耗、监控视频等数据信息通过 2D 面板呈现。以 BIM 地铁空间信息、设备信息为核心,以监控视频为纽带,集成现有视频监控、空调、管网、安防、机房、配电等系统,实现设备与能耗的综合信息连续实时感知。图扑软件 HT 系统支持通过行人视角漫游,为用户呈现地铁站整体面貌,在线监管物联设备异常情况,并辅以柱状图与环形图对地铁站能耗清晰呈现。
物联设备告警可视化
为解决传统的、采用分散的通信各系统维护管理问题,图扑软件采用集中告警平台实现统一物联设备告警。包括枪机、烟感、闸机、门禁、售票、温感、安检以及水浸。配合告警时间,以及具体设备故障维护处理相关数据信息,以支持整个地铁通信系统的运营管理。
能耗信息可视化
地铁车站中能耗影响因素众多,图扑软件通过建立地铁车站用能指标体系,利用图扑软件饼状图可视化效果呈现照明、空调、屏幕、通讯与机房等设备用能情况,并辅以柱状图展示近期内能耗与能耗变化趋势。运营人员可以掌握用能规律,用统一标准限制用能水平,发现运行中的问题和节能潜力。
一键开站
为了保证所有设备在地铁运营期间都能够正常运转,地铁开站前,要做一系列的准备工作。为确保运营期间设备状态良好,传统方式运营前需人工逐一确认设备是否正常。图扑软件 HT 引擎搭建的一键自检功能可实现关键设备的在线自动检测、保障开站前设备运行正常。每一项的校准,都为后续地铁运行奠定基础。
一键开站功能可实现全设备一键自动启动,通过 BIM 设备健康状态感知监控设备故障,保障开站前设备正常。
空调系统可视化
图扑软件 HT 具备与其他系统融合对接的能力,可通过后台数据库或者标准通信协议对接空调监控系统。将空调与通风系统的全部管道和设备与 BIM 可视化系统进行有效关联,三维场景通过数据接口实时读取空调的真实数据,并通过 2D 面板上的数据改变内容,优化控制,节约能源。
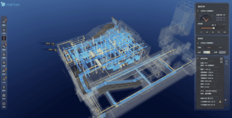
通风控制可视化
在调度中心可以监视、记录到节能开度、常态开度运行数据,支持远程查看回风系统的运行参数,如回风系统的速度、风压、检修计划等,排风机的启停以及当前运行模式,当出现意外情况时系统上弹出报警画面,业务人员可通过手机或者 PC、Pad 查看,提升地铁的智慧化运营。
管网可视化
图扑软件 HT 引擎采用逼真的三维组态仿真技术,1:1 呈现地铁站用水管网分布的 3D 渲染模型,可将管道及其他相关的构筑物进行直观呈现,并在 2D 面板叠加关键的数据显示。
包括循环供水 -CHR-1 和生活供水系统 -J-2 的基础信息(包括材质、尺寸、压降、流量等)。
用水量可视化
图扑软件 HT 可视化利用丰富的图表和设计元素,将 2021 年与 2020 年的用水量对比展示,并通过折线图显示一年内的用水变化趋势,揭示地铁站用水消耗量的变化趋势和内在联系机理。对高耗水项目加强计划用水管理,提高用水水平和效率,增强节水意识。
演算系统
地铁空间有限、设备复杂并且客流密集,出口有限,一旦发生火灾事故,排烟排热困难,氧含量急剧下降,对乘客的生命安全威胁重大。图扑软件 HT 引擎通过对地铁火灾事故进行数字孪生设定,同时对现场报警情况进行模拟,进而挖掘预案的不足,完善预案。还可拓展 AI 智能决策辅助,根据警情生成疏散路线,协助完善指挥方案。避免火灾发生时因应急能力不足导致不该有的损失。
安防系统
地铁车站的消防联动功能与车站内的综合监控系统、感温光纤系统、火灾报警系统以及其他各种配套的控制系统和设备设施具有直接的联系。当出现火灾等应急事件时,安防系统可实时定位事故点,基于 BIM 模型元素的空间位置与设备状态,启动智慧指挥系统。
2D 面板接入安防系统信息,包括消防系统的材质、水管类型、尺寸、压降、流量和速度等。并在三维场景内以图标形式显示 X-1、SP-1 与 ZP-1 具体位置。为指挥人员提供智能化的预案调用、资源调配,实现对应急事件处置的可视化指挥。
监控系统
图扑软件 HT 通过无缝融合视频技术,接入所对应的摄像头视频画面,将地铁三维场景与站台、设备层、站厅、井下等形成孪生联动,实现场景还原。各类监控视频显示在场景右侧,直观展现各地点的运行信息。系统支持调取任意一个监控点位的视频监控历史信息。用户可自行对视频监控的时间点进行配置,从而为复查历史视频提供保障,实现监控系统智能化管理。
人员系统
在传统的地铁人员管理中一般采用人工编排和纸质化记录等落后的方式实现,导致信息间得不到有效的交换而形成“孤岛效应”、管理费时、费力等问题。图扑软件根据地铁运营现场的实际情况,整合地铁工作组信息、巡检安排、工单安排,并显示在可视化看板。做到有迹可循,对于领导等管理层角色,也能实时查看各岗位上报的问题。系统内的信息流向更加明确,满足了地铁日常运营管理的需求。
2D 面板展示安保、客服、检修组的工作时间和值班信息,以图表形式统计分析站台基础、排水以及配电、网络设备、空调设备等巡检安排信息,辅以工单安排信息,便于地铁管理者实时掌握地铁运营情况,提升地铁智慧化运营能力。
配电柜可视化
图扑软件采用 HT BIM 轻量化建模方式数字孪生配电柜,并根据地铁配电实际运行中的原理以及设备运行情况,实时在线监测配电室内安防状态。当有断路超负荷等事故发生时,场景内将会产生高亮报警,提醒业务人员快速处理,减少人力监管成本。
基础信息可视化
并利用交互、2D 组态面板等多种形式,展现配电系统的设备基础信息,包括配电室供电方式、主变参数、电压等级、温度、湿度等重要参数。
异常设备可视化
融合地铁车站配电系统,对接设备预警、故障信息,图扑软件 HT 可对异常设备实现信息化管理。在线监管配电箱电流、触头温度、弹簧储能状态等重要信息。提高巡检精度及效率,保障运维工作安全开展。
机房系统可视化
系统可多角度展示机房系统外部结构,业务人员能够通过视点和视角的调节变化对整个场景进行全方位的观察。鼠标左键点击指定组合柜即可查看对应运行状态、健康度、型号、检修时间、投运时间、阻性电流和泄漏电流等参数,为地铁站机房监测提供有力支撑。
右侧 2D 面板联动三维场景,在线监控机房综合状态,以及设备的基本信息。包括监管机柜与电池柜数量、设定温度,以及健康状态等。
一键关站
地铁运营结束后,地铁站工作人员需要做些收尾的工作。比如车辆、车站的安全检查,车站内安全隐患的排查等等。一键关站系统,可大大缩短关站时间及工作量,实现智能化的站务工作。
联动 BIM 设备状态感知数据,实现 BIM 视角的远程智能视频巡检;自动设置巡检内容、巡检路线,对巡检中发现的安全事件或故障,提供事件上报功能。并联动开启电扶梯、闸机、卷帘门等相关应急设备,自动发布应急信息,广播、PIS 联动播报,保障运营安全。
西安六号线智慧车站
在西安六号线郭杜西站,就采用了图扑软件 BIM 轻量化解决方案,搭建智慧车站。系统通过客运组织、设备运管、乘客服务、人员管理四个业务板块全面提升运营自动化与智能化。填补我市西南片区地铁空白,缓解西太路、锦业路及高新路沿线交通出行压力。
BIM 施工管理
传统 CAD 图纸难以展现钢筋排布,而利用 BIM 可以进行动态演示,更好地展现施工方案,有利于施工和技术交底。图扑软件利用 BIM 技术的可视化、模拟性的优势特点,将园区内建筑、绿化等细节进行三维建模,输出 OBJ 格式模型,并通过 HT 引擎进行渲染,仿真还原整体布局,通过对 BIM 模型不同楼层及楼层内的资产建设进行分离,动态还原演示了楼宇的建造过程。并做成视频动画,降低开发成本。
业务人员能直观准确地掌握整个施工过程和技术要点难点,避免施工中因过程不清楚、技术经验不足造成的质量安全问题。
实现价值
设计可视化
图扑软件 HT 引擎依托 BIM 工具多种可视化的模式,包括隐藏线、带边框着色、真实渲染三种模式,采用三维组态方式向客户进行更直观的设计方案。
BIM 轻量化处理
将地铁站的机电各专业模型融合为一个整体 BIM 模型,从而使机电管线与建筑物的碰撞点以立体方式直观呈现,优化管线排布方案。HT BIM 通过压缩模型信息,同样的模型文件大小只有 OBJ 文本格式的十分之一,优化了网络加载速度。通过使用已有 BIM 模型,节省了建模费用,同时保留了 BIM 信息,极大方便了用户使用已有 BIM 系统开发可视化应用。
空间可视化
利用 BIM 模型,可对建筑设备空间是否合理进行提前检验。图扑软件充分利用 BIM 工程施工动画优势,将施工现场的现有条件、施工顺序进行可视化模拟,从而详细、系统、直观的表达和体现建筑施工工艺的各个细节、施工流程、工艺流程、运作原理及各类建筑工程的施工预演等。面板右上角按钮可点击交互,从动画流程到楼层展示,实现更为优秀的进度控制。达到降低风险和减少施工浪费、安全施工的目的,让“意外”远离施工。
HT BIM 可视化解决方案提供了模型预处理阶段和模型加载展示阶段的轻量化方法。通过模型快照、参数化模型、BIM 组件过滤、模型三维信息智能分析功能,大幅降低模型的三角面数。通过 BIM 转 OBJ 功能和加载后通过 API 改变颜色、更换贴图功能,实现 BIM 模型的外观优化,根据应用系统采集数据实现状态展示。
依托于图扑软件 HT 强大的 WebGL 3D 引擎,可以用于开发各种 BIM 可视化场景,比如变电站可视化,机房可视化,工厂可视化等。
智慧车站是城市现代化的标志,实现了乘客便捷出行和车站的高效管理。随着 5G、大数据、人工智能的不断深入发展,将会解锁更多应用场景,实现多元化跨界合作。图扑软件依托 BIM、物联网、移动互联等技术,实现地铁智慧化和精细化的完美结合,对地铁管理中的每一流程和环节进行事先计划、过程控制和事后分析,实现项目的多方协同办公,数据互联互通,消除信息孤岛,最终全面提升地铁站的精细化管理。

浙公网安备 33010602011771号