实验5:开源控制器实践——POX
实验5:开源控制器实践——POX
一、实验目的
能够理解 POX 控制器的工作原理;
通过验证POX的forwarding.hub和forwarding.l2_learning模块,初步掌握POX控制器的使用方法;
能够运用 POX控制器编写自定义网络应用程序,进一步熟悉POX控制器流表下发的方法。
二、实验环境
Ubuntu 20.04 Desktop amd64
三、实验要求
(一)基本要求
搭建下图所示SDN拓扑,协议使用Open Flow 1.0,控制器使用部署于本地的POX(默认监听6633端口)

阅读Hub模块代码,使用 tcpdump 验证Hub模块;




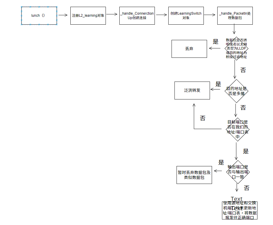
阅读L2_learning模块代码,画出程序流程图,使用 tcpdump 验证Switch模块。




(二)个人总结
本次实验使我理解了POX 控制器的工作原理,初步掌握POX控制器的使用方法,进一步熟悉POX控制器流表下发的方法。在实验过程中,Hub模块创建拓扑时,由于POX目前仅支持OpenFlow 1.0,所以使用OpenFlow10,之前没注意使用的OpenFlow13,导致无法完成后续项目。完成试验后初步理解了pox控制器的工作原理,并通过验证POX的forwarding.hub和forwarding.l2_learning模块,初步掌握POX控制器使用方法。

浙公网安备 33010602011771号