语言总结
一、Java 语言发展历程
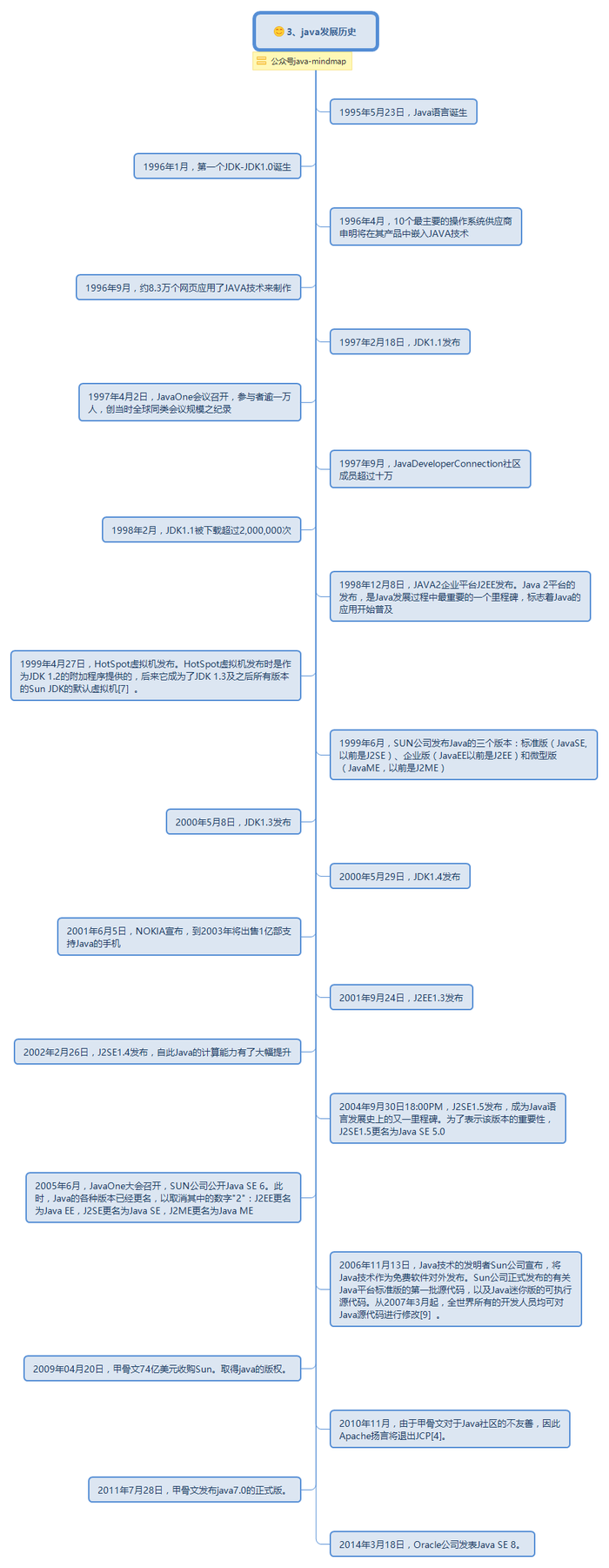
Java 语言的诞生可以追溯到 1991 年,当时 Sun Microsystems 的 James Gosling 和他的团队启动了“Green 项目”,旨在开发一种能运行在嵌入式设备上的编程语言,最初尝试使用 C++ 但因复杂性问题,决定开发新语言 Oak。1995 年,随着互联网兴起,Oak 更名为 Java 并正式发布。
以下是 Java 语言重要版本的演变:
- Java 1.0(1996 年):Java 的第一个公开版本,提供了基本的语言特性和 API,包括 AWT 用于图形用户界面开发。
- Java 2(1998 年):引入了 Swing 库,改进了 GUI 组件,发布了 Java 2 Platform, Standard Edition (J2SE),并将 Java 分为多个平台(J2EE、J2ME)。J2EE 专注于企业级应用开发,而 J2ME 则针对嵌入式系统和移动设备。
- Java 5(2004 年):增加了许多重要的语言特性,如泛型(Generics)、枚举(Enums)、注解(Annotations)和增强的 for 循环等,使得 Java 更加强大和灵活。
- Java 8(2014 年):引入了 Lambda 表达式和 Stream API,标志着 Java 语言进入函数式编程时代。
- Java 9(2017 年):推出了模块化系统(Java Platform Module System,JPMS),允许开发者将代码分成模块,提高了项目的可维护性和可重用性。
- Java 11(2018 年):成为长期支持版本(LTS),移除了部分过时的特性,增强了性能。
- Java 17(2021 年):最新的 LTS 版本,继续改进语言特性,包括密封类(Sealed Classes)、模式匹配(Pattern Matching)等。
二、Java 语言特点
(一)简单性
Java 设计时简化了 C++ 的一些复杂特性,比如没有指针,采用自动内存管理(垃圾回收)。它的语法接近 C/C++,但移除了容易出错的部分,如运算符重载和多重继承。
(二)面向对象
Java 是纯面向对象的语言,一切皆对象,支持类、接口、继承、封装、多态等面向对象特性。接口提供了多继承的功能。
(三)分布式
Java 内置了对网络的支持,方便构建分布式应用程序。java.net 包提供了各种网络通信类和接口。
(四)健壮性
强制类型检查和垃圾回收机制减少错误。运行时检查和异常处理提高了程序的可靠性。
(五)安全性
Java 有严格的访问控制和安全管理机制,防止恶意代码的执行。类加载器和安全沙箱机制确保了程序的安全运行。
(六)平台独立与可移植性
Java 遵循“一次编写,到处运行”(Write Once, Run Anywhere,WORA)的理念,字节码(.class 文件)可以在任何安装了 JVM(Java 虚拟机)的平台上运行。
(七)多线程
内置对多线程的支持,可以同时执行多个任务。java.lang.Thread 类和相关 API 简化了并发编程。
(八)动态性
支持动态加载类和动态绑定,适应变化的需求。类的反射机制允许程序在运行时检查和修改类的行为。
(九)丰富的类库和 API
提供大量标准库,涵盖网络、I/O、图形界面、数据库连接等多个领域。开放源代码的 JDK 使得开发者可以深入学习和定制。
(十)高性能
通过 JIT(Just-In-Time)编译器优化,Java 可以实现接近原生代码的性能。从 Java 9 开始引入了模块系统(Project Jigsaw),进一步提升了性能和可维护性。
三、Java 语言应用场景
(一)企业级应用
Java 在企业中得到了广泛应用,特别是在构建大规模分布式系统和微服务架构方面。Spring Boot 等框架使得开发变得更加便捷,许多大型企业(如阿里巴巴、京东、携程等)都广泛使用 Java 进行后端开发。
(二)移动应用
虽然 Android 开发逐渐转向 Kotlin,但 Java 仍然是 Android 开发的重要组成部分。大量的 Android 应用和游戏都是用 Java 编写的。
(三)Web 应用
Java EE(现称为 Jakarta EE)技术栈为构建大型 Web 应用提供了强大的支持,适用于金融、政府等行业。Servlet、JSP(JavaServer Pages)、JSF(JavaServer Faces)等技术在 Web 开发中广泛应用。
(四)大数据处理
Java 在大数据生态中也占据重要地位,如 Hadoop、Apache Spark 等大数据处理框架大多使用 Java 编写。这些框架使得大数据的存储、处理和分析变得更容易。
(五)游戏开发
Java 可以用于开发 2D 和 3D 游戏。LibGDX 是一个跨平台的 Java 游戏开发框架,jMonkeyEngine 是一个用于 3D 游戏开发的引擎。
(六)金融服务
Java 在金融服务行业非常流行,用于开发交易系统、银行应用、风险管理系统等。
(七)嵌入式系统
Java 可以用于嵌入式系统开发,特别是使用 Java ME (Micro Edition) 。
(八)云计算
Java 在云计算领域也有广泛应用,许多云平台和服务都支持 Java 开发。Spring Boot 和 Spring Cloud 用于构建微服务架构和云原生应用,Google App Engine 和 AWS Lambda 支持 Java 作为编程语言。
四、Java 语言基础语法
(一)注释、标识符、关键字
1. 注释
Java 提供了三种类型的注释:
- 单行注释:以 // 开头。
- 多行注释:以 /* 开头,以 */ 结尾。
- 文档注释:以 /** 开头,以 */ 结尾,用于生成 API 文档。
2. 标识符
所有的标识符都应该以字母(A - Z 或者 a - z),美元符($)、下划线(_)开始,首字符之后可以是字母、美元符、下划线或数字的任意字符组合,不能使用关键字作为变量名或方法名,标识符是大小写敏感的。
3. 关键字
Java 关键字是 Java 语言中具有特殊含义的单词,如 class、public、static 等。
(二)数据类型
Java 是强类型语言,要求变量的使用严格符合规定,变量都必须先定义后才能使用。Java 的数据类型分为两大类:
1. 基本类型(primitive type)
- 数值类型:整数(byte、short、int、long)、浮点(float、double)、字符(char)。
- boolean 类型:其值只有 true 和 false 两个。
2. 引用类型(reference type)
包括类、接口、数组。
(三)类型转换
由于 Java 是强类型语言,所以在进行有些运算的时候,需要进行类型转换。运算中,不同类型的数据先转换为同一类型,然后进行运算。类型转换从低到高为:byte、short、char -> int -> long -> float -> double。
1. 自动类型转换
容量小的数据类型可以自动转换为容量大的数据类型。
2. 强制类型转换
在把高容量转换到低容量的时候,需要使用强制转换,格式为:(类型)变量名。
(四)变量、常量
1. 变量
Java 变量是程序中最基本的存储单元,其要素包括变量名,变量类型和作用域。变量必须先声明后使用。
2. 常量
常量是初始化后不能再改变的值,使用 final 关键字修饰,常量名一般使用大写字符。
(五)运算符
Java 中的运算符包括算术运算符(+、-、、/、% 等)、赋值运算符(=)、关系运算符(>、<、>=、<=、==、!= 等)、逻辑运算符(&&、||、!)、位运算符(&、|、^、~、>>、<<、>>>)、条件运算符(? :)、扩展赋值运算符(+=、-=、=、/=)等。
五、Java 语言面向对象编程
(一)核心概念
1. 对象
对象是面向对象编程的基本构建块,是类的实例,包含状态(属性)和行为(方法)。
2. 类
类是对象的蓝图或模板,定义了一组相似对象的属性和方法。
3. 封装
封装是将对象的状态(属性)和行为(方法)结合在一起,并通过访问修饰符控制对这些数据的访问,提高了代码的安全性和可维护性。
4. 继承
继承允许一个类(子类)继承另一个类(父类)的属性和方法,实现代码的复用。
5. 多态
多态是指同一操作作用于不同类型的对象上,从而产生不同的行为。Java 通过方法重写和接口实现多态。
(二)优势
1. 代码重用
通过继承和多态,可以减少代码冗余,提高开发效率。
2. 易于维护
对象封装了数据和操作,降低了代码耦合性,使得代码更易于理解和维护。
3. 可扩展性强
通过添加新的对象,可以轻松扩展程序的功能,而无需修改现有代码。
4. 更贴近现实世界
面向对象的概念更接近人类的思维方式,使得程序设计更加直观和自然。
六、Java 语言异常处理
(一)异常的概念
异常是程序在运行期间遭遇的错误事件,可能源于用户输入的不规范、外部资源的不可用,又或是程序内部逻辑的瑕疵。
(二)异常的分类
Java 的异常体系主要分为两大类:
1. Checked Exception(受检异常)
这类异常在编译阶段就被编译器重点关注,编译器会强制要求开发者对其进行捕获处理,或者明确声明抛出。如 IOException、SQLException 等。
2. Unchecked Exception(非受检异常)
非受检异常通常是由程序逻辑错误导致的,编译器不会强制要求处理它们。如 NullPointerException、ArrayIndexOutOfBoundsException 等。
(三)异常处理机制
Java 提供了一套完善的异常处理机制,主要通过 try - catch - finally 语句块来实现。
1. try - catch 语句
try 块中放置可能会抛出异常的代码,一旦 try 块中的代码抛出异常,程序会立即停止执行 try 块中剩余的代码,并跳转到对应的 catch 块进行异常处理。
2. finally 块
finally 块是可选的,它不管 try 块中是否发生异常,也不管 catch 块是否捕获到异常,都会被执行,通常用于释放资源。
(四)异常处理的关键字
1. throw 关键字
用于在程序中主动抛出一个异常。
2. throws 关键字
用于方法声明中,表示该方法可能会抛出某种异常,但不进行处理,而是交给调用者去处理。
七、Java 语言多线程编程
(一)基础概念
1. 线程
线程是程序执行的最小单元,一个进程可以包含多个线程,这些线程共享进程的内存空间和资源。
2. 进程 vs 线程
进程是系统中资源分配的基本单位,每个进程拥有独立的地址空间和资源。线程则是轻量级的执行单元,多个线程共享同一个进程的内存资源,但各自拥有独立的栈、寄存器等执行上下文。
(二)创建线程
Java 中有两种常用的创建线程的方式:
1. 继承 Thread 类
通过继承 Thread 类,并重写其 run() 方法,调用 start() 方法启动线程。
2. 实现 Runnable 接口
实现 Runnable 接口,并将其实例传递给 Thread 对象,调用 start() 方法启动线程。
(三)线程的生命周期
线程的生命周期包括新建、就绪、运行、阻塞、终止五个阶段。
(四)线程同步
当多个线程同时访问共享资源时,可能会导致数据不一致的问题。Java 提供了多种同步机制:
1. synchronized 关键字
可以修饰方法或代码块,确保同一时间只有一个线程执行。
2. Lock 接口
提供了更灵活的锁机制。
(五)线程池
线程池可以有效地管理线程资源,避免频繁创建和销毁线程的开销。Java 提供了 ExecutorService 接口来实现线程池,常见的线程池类型有固定大小的线程池、缓存线程池、定时任务线程池等。
综上所述,Java 语言凭借其丰富的特性和广泛的应用场景,在软件开发领域占据着重要的地位。无论是初学者还是有经验的开发者,都值得深入学习和掌握 Java 语言。

浙公网安备 33010602011771号