SpringMVC
1.Spring MVC
1.1SpringMVC
MVC是Model(模型) View(视图) Controller()控制层)的缩写,这是一种软件设计的规范
- 是将 业务逻辑,数据,显示分离的方式来组织代码.
- MVC的主要作用是降低了视图和业务逻辑之间的双向耦合.
- MVC不是一种设计模式,而是一种设计架构模式,可以确定的是,不同的MVC架构当然也有可能不同
- Model(模型): 数据模型,提供要展示的数据,因此包含数据和行为,可以认为是领域模型或JavaBean组件(包含数据和行为),不过现在一般都分离开来:Value Object(数据Dao) 和 服务层(行为Service)。也就是模型提供了模型数据查询和模型数据的状态更新等功能,包括数据和业务。
- View(视图):负责进行模型的展示,一般就是我们见到的用户界面,客户想看到的东西。
- Controller(控制器):接收用户请求,委托给模型进行处理(状态改变),处理完毕后把返回的模型数据返回给视图,由视图负责展示。也就是说控制器做了个调度员的工作。
1.2 Model 1时代的设计思想

Model1优点:架构简单,比较适合小型项目开发;
Model1缺点:JSP职责不单一,职责过重,不便于维护;
1.3Model 2时代的设计思想
Model2把一个项目分成三部分,包括视图、控制、模型

- 用户发请求
- Servlet接收请求数据,并调用对应的业务逻辑方法
- 业务处理完毕,返回更新后的数据给servlet
- servlet转向到JSP,由JSP来渲染页面
- 响应给前端更新后的页面
职责分析:
Controller:控制器
- 取得表单数据
- 调用业务逻辑
- 转向指定的页面
Model:模型
- 业务逻辑
- 保存数据的状态
View:视图
- 显示页面
MVC框架要做哪些事情
- 将url映射到java类或java类的方法 .
- 封装用户提交的数据 .
- 处理请求–调用相关的业务处理–封装响应数据 .
- 将响应的数据进行渲染 . jsp / html 等表示层数据 .
说明:
常见的服务器端MVC框架有:Struts、Spring MVC、ASP.NET MVC、Zend Framework、JSF;常见前端MVC框架:vue、angularjs、react、backbone;由MVC演化出了另外一些模式如:MVP、MVVM 等等…
2.什么是SpringMVC?
2.1 概述

链接地址:https://docs.spring.io/spring-framework/docs/current/reference/html/web.html
Spring MVC是Spring Framework的一部分,是基于Java实现MVC的轻量级Web框架。
我们为什么要学习SpringMVC呢?
Spring MVC的特点:
- 轻量级,简单易学
- 高效 , 基于请求响应的MVC框架
- 与Spring兼容性好,无缝结合
- 约定优于配置
- 功能强大:RESTful、数据验证、格式化、本地化、主题等
- 简洁灵活
Spring的web框架围绕DispatcherServlet [ 调度Servlet ] 设计。
DispatcherServlet的作用是将请求分发到不同的处理器。从Spring 2.5开始,使用Java 5或者以上版本的用户可以采用基于注解形式进行开发,十分简洁;
正因为SpringMVC好 , 简单 , 便捷 , 易学 , 天生和Spring无缝集成(使用SpringIoC和Aop) , 使用约定优于配置 . 能够进行简单的junit测试 . 支持Restful风格 .异常处理 , 本地化 , 国际化 , 数据验证 , 类型转换 , 拦截器 等等…所以我们要学习 .
最重要的一点还是用的人多 , 使用的公司多 ..
2.2、中心控制器
- Spring的web框架围绕DispatcherServlet设计。DispatcherServlet的作用是将请求分发到不同的处理器。从Spring 2.5开始,使用Java 5或者以上版本的用户可以采用基于注解的controller声明方式。
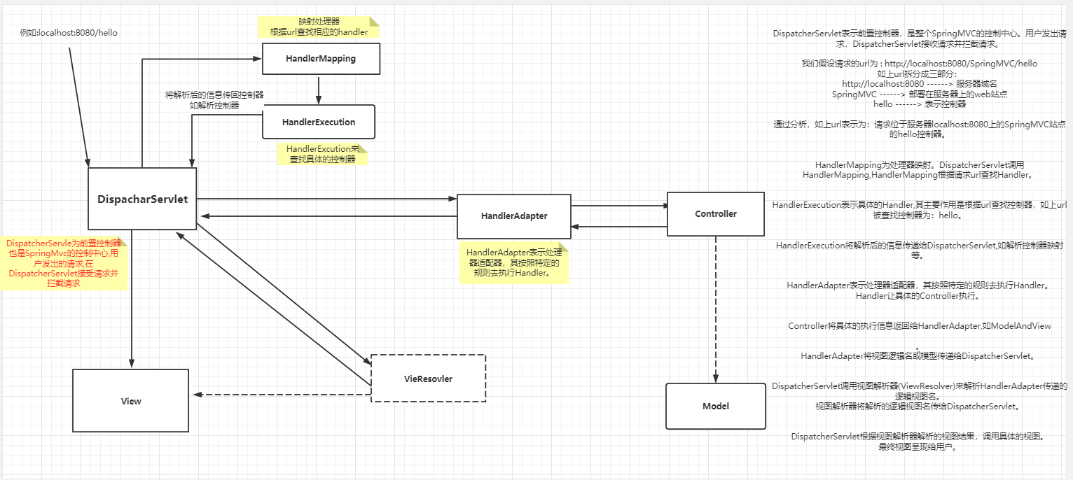
流程图如下所示:

DispatchServlet表示的是一个前置控制器,他是整个MVC的控制中心,用户发出请求,DispatchServlet接受请求或拦截请求.

浙公网安备 33010602011771号