实验5:开源控制器实践——POX
一、实验目的
1.能够理解 POX 控制器的工作原理;
2.通过验证POX的forwarding.hub和forwarding.l2_learning模块,初步掌握POX控制器的使用方法;
3.能够运用POX控制器编写自定义网络应用程序,进一步熟悉POX控制器流表下发的方法。
二、实验环境
在虚拟机中安装Ubuntu 20.04;
三、实验要求
(一)基本要求
1.搭建下图所示SDN拓扑,协议使用Open Flow 1.0,控制器使用部署于本地的POX(默认监听6633端口)

2.阅读Hub模块代码,使用 tcpdump 验证Hub模块;
h1 ping h2

h1 ping h3

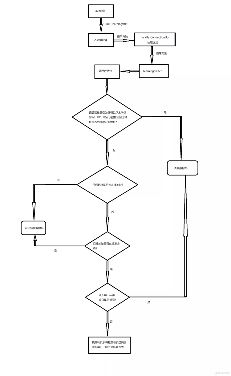
3.阅读L2_learning模块代码,画出程序流程图,使用 tcpdump 验证Switch模块。
(1)画出流程图

(2)使用 tcpdump 验证Switch模块
h1 ping h2

h1 ping h3

(二)进阶要求
1.重新搭建(一)的拓扑,此时交换机内无流表规则,拓扑内主机互不相通;编写Python程序自定义一个POX模块SendFlowInSingle3,并且将拓扑连接至SendFlowInSingle3(默认端口6633),实现向s1发送流表规则使得所有主机两两互通。
(1)重新搭建(一)的拓扑,并使用命令dpctl del-flows删除流表,执行该命令后,所有主机都无法ping通

(2)Python程序自定义一个POX模块SendFlowInSingle3
from pox.core import core
import pox.openflow.libopenflow_01 as of
class SendFlowInSingle3(object):
def __init__(self):
core.openflow.addListeners(self)
def _handle_ConnectionUp(self, event):
msg = of.ofp_flow_mod() //使用ofp_flow_mod()方法向交换机下发流表
msg.priority = 1
msg.match.in_port = 1 //使数据包进入端口1
msg.actions.append(of.ofp_action_output(port=2)) //从端口2转发出去
msg.actions.append(of.ofp_action_output(port=3)) //从端口3转发出去
event.connection.send(msg)
msg = of.ofp_flow_mod() //使用ofp_flow_mod()方法向交换机下发流表
msg.priority = 1
msg.match.in_port = 2 //使数据包进入端口2
msg.actions.append(of.ofp_action_output(port=1)) //从端口1转发出去
msg.actions.append(of.ofp_action_output(port=3)) //从端口3转发出去
event.connection.send(msg)
msg = of.ofp_flow_mod() //使用ofp_flow_mod()方法向交换机下发流表
msg.priority = 1
msg.match.in_port = 3 //使数据包进入端口3
msg.actions.append(of.ofp_action_output(port=1)) //从端口1转发出去
msg.actions.append(of.ofp_action_output(port=2)) //从端口2转发出去
event.connection.send(msg)
def launch():
core.registerNew(SendFlowInSingle3)
可以发现,运行SendFlowInSingle3模块后,所有主机两两互通

2.基于进阶1的代码,完成ODL实验的硬超时功能。
from pox.core import core
import pox.openflow.libopenflow_01 as of
class SendFlowInSingle3(object):
def __init__(self):
core.openflow.addListeners(self)
def _handle_ConnectionUp(self, event):
msg = of.ofp_flow_mod() //使用ofp_flow_mod()方法向交换机下发流表
msg.priority = 1
msg.match.in_port = 1
msg.actions.append(of.ofp_action_output(port=2))
//msg.actions.append(of.ofp_action_output(port=3))
event.connection.send(msg)
msg = of.ofp_flow_mod()
msg.priority = 1
msg.match.in_port = 2
msg.actions.append(of.ofp_action_output(port=1))
msg.actions.append(of.ofp_action_output(port=3))
event.connection.send(msg)
msg = of.ofp_flow_mod()
msg.priority = 1
msg.match.in_port = 3
//msg.actions.append(of.ofp_action_output(port=1))
msg.actions.append(of.ofp_action_output(port=2))
event.connection.send(msg)
def launch():
core.registerNew(SendFlowInSingle3)
结果

四、个人总结
1.感觉本次实验难度适中,但是进阶部分多我来说有些困难
2.本次实验验证了POX的forwarding.hub和forwarding.l2_learning模块,其作用分别为Hub:Hub模块采用洪泛转发,每个交换机上都安装泛洪通配符规则,将数据包广播转发,此时交换机等效于集线器,所以在ping某个主机时,会在另一台主机上接收到。而Switch模块的功能:让OpenFlow交换机实现L2自学习,所以只有目的主机可以接收到数据包。
3.运行SendFlowInSingle3模块前,使用命令dpctl del-flows删除流表,执行该命令后,发现拓扑还是可以ping通,最后通过重启虚拟机解决了问题

浙公网安备 33010602011771号