MySQL基础
MySQL概述
- MySQL是关系型数据库,开源。
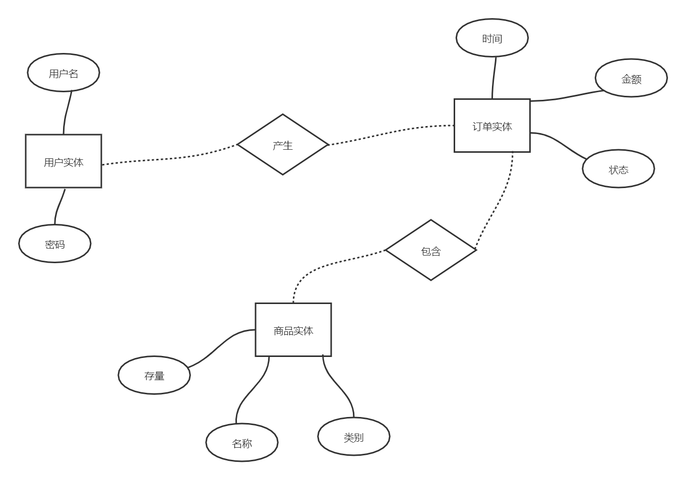
- 关系型数据库:ER模型图,关系型数据库存放的是各种实体间的关系。
以商城为例:

- 常见关系型数据库:MySQL、Oracle、SQLServer、DB2。
MySQL安装
官网找到MySQL Community Server下载页,下载免安装压缩包后解压。

以管理员身份打开CMD(WIN+R -->输入CMD-->ctrl + shift + enter),并cd到bin目录下。
(环境变量配置不配置都行:在环境变量 Path 中添加 MySQL 解压后的 bin 目录所在的路径,比如我的是:C:\Users\Zero\Desktop\mysql-5.7.32-winx64\bin)

浙公网安备 33010602011771号