集成学习--机器学习数学基础
学习集成学习课程之前我们需要先回顾一下数学基础,这有助于我们对集成学习的理解和掌握。并且基于python 实现基本的数据计算与可视化。
1、基于梯度的优化方法--梯度下降法的python练习
首先导入相关模块:
import numpy as np
import matplotlib.pyplot as plt
定义函数:
def f(x): return np.power(x,2) #power(x,y) 计算x的y次方,x和y可以是单个数字 也可以是列表 def d_f_1(x): return 2.0*x # 求导数的方式一 def d_f_2(f,x,delta=1e-4): return (f(x+delta)- f(x-delta))/(2*delta)
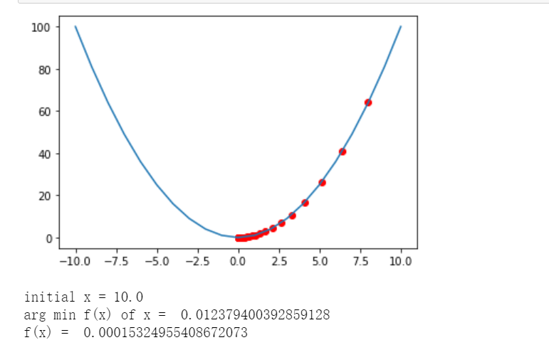
# plot the function xs = np.arange(-10,11) plt.plot(xs,f(xs)) learning_rate = 0.1 max_loop = 30 x_init = 10.0 x = x_init lr = 0.1 x_list = [] for i in range(max_loop): #d_f_x = d_f_1(x) d_f_x = d_f_2(f,x) x = x - learning_rate*d_f_x x_list.append(x) x_list = np.array(x_list) plt.scatter(x_list,f(x_list),c='r') plt.show() print('initial x =',x_init) print('arg min f(x) of x = ',x) print('f(x) = ',f(x))
运行结果:

2、基于梯度的优化方法--牛顿迭代法
import numpy as np import pandas as pd import matplotlib.pyplot as plt import time %matplotlib inline from mpl_toolkits.mplot3d import Axes3D
class Rosenbrock(): def __init__(self): self.x1 = np.arange(-100, 100, 0.0001) self.x2 = np.arange(-100, 100, 0.0001) #self.x1, self.x2 = np.meshgrid(self.x1, self.x2) self.a = 1 self.b = 1 self.newton_times = 1000 self.answers = [] self.min_answer_z = [] # 准备数据 def data(self): z = np.square(self.a - self.x1) + self.b * np.square(self.x2 - np.square(self.x1)) #print(z.shape) return z # 随机牛顿 def snt(self,x1,x2,z,alpha): rand_init = np.random.randint(0,z.shape[0]) x1_init,x2_init,z_init = x1[rand_init],x2[rand_init],z[rand_init] x_0 =np.array([x1_init,x2_init]).reshape((-1,1)) #print(x_0) for i in range(self.newton_times): x_i = x_0 - np.matmul(np.linalg.inv(np.array([[12*x2_init**2-4*x2_init+2,-4*x1_init],[-4*x1_init,2]])),np.array([4*x1_init**3-4*x1_init*x2_init+2*x1_init-2,-2*x1_init**2+2*x2_init]).reshape((-1,1))) x_0 = x_i x1_init = x_0[0,0] x2_init = x_0[1,0] answer = x_0 return answer # 绘图 def plot_data(self,min_x1,min_x2,min_z): x1 = np.arange(-100, 100, 0.1) x2 = np.arange(-100, 100, 0.1) x1, x2 = np.meshgrid(x1, x2) a = 1 b = 1 z = np.square(a - x1) + b * np.square(x2 - np.square(x1)) fig4 = plt.figure() ax4 = plt.axes(projection='3d') ax4.plot_surface(x1, x2, z, alpha=0.3, cmap='winter') # 生成表面, alpha 用于控制透明度 ax4.contour(x1, x2, z, zdir='z', offset=-3, cmap="rainbow") # 生成z方向投影,投到x-y平面 ax4.contour(x1, x2, z, zdir='x', offset=-6, cmap="rainbow") # 生成x方向投影,投到y-z平面 ax4.contour(x1, x2, z, zdir='y', offset=6, cmap="rainbow") # 生成y方向投影,投到x-z平面 ax4.contourf(x1, x2, z, zdir='y', offset=6, cmap="rainbow") # 生成y方向投影填充,投到x-z平面,contourf()函数 ax4.scatter(min_x1,min_x2,min_z,c='r') # 设定显示范围 ax4.set_xlabel('X') ax4.set_ylabel('Y') ax4.set_zlabel('Z') plt.show() # 开始 def start(self): times = int(input("请输入需要随机优化的次数:")) alpha = float(input("请输入随机优化的步长")) z = self.data() start_time = time.time() for i in range(times): answer = self.snt(self.x1,self.x2,z,alpha) self.answers.append(answer) min_answer = np.array(self.answers) for i in range(times): self.min_answer_z.append((1-min_answer[i,0,0])**2+(min_answer[i,1,0]-min_answer[i,0,0]**2)**2) optimal_z = np.min(np.array(self.min_answer_z)) optimal_z_index = np.argmin(np.array(self.min_answer_z)) optimal_x1,optimal_x2 = min_answer[optimal_z_index,0,0],min_answer[optimal_z_index,1,0] end_time = time.time() running_time = end_time-start_time print("优化的时间:%.2f秒!" % running_time) self.plot_data(optimal_x1,optimal_x2,optimal_z) if __name__ == '__main__': snt = Rosenbrock() snt.start()
运行结果:

浙公网安备 33010602011771号