理解Android Build系统
理解Android Build系统
Android源码的一部分
前言
Android Build系统是Android源码的一部分。关于如何获取Android源码,请参照Android Source官方网站。
Android Build系统用来编译Android系统,Android SDK以及相关文档。该系统主要由Make文件,Shell脚本以及Python脚本组成,其中最主要的是Make文件。
众所周知,Android是一个开源的操作系统。Android的源码中包含了大量的开源项目以及许多的模块。不同厂商的不同设备对于Android系统的定制都是不一样的。
如何将这些项目和模块的编译统一管理起来,如何能够在不同的操作系统上进行编译,如何在编译时能够支持面向不同的硬件设备,不同的编译类型,且还要提供面向各个厂商的定制扩展,是非常有难度的。
但Android Build系统很好的解决了这些问题,这里面有很多值得我们开发人员学习的地方。
对于Android平台开发人员来说,本文可以帮助你熟悉你每天接触到的构建环境。
对于其他开发人员来说,本文可以作为一个GNU Make的使用案例,学习这些成功案例,可以提升我们的开发经验。
概述
Build系统中最主要的处理逻辑都在Make文件中,而其他的脚本文件只是起一些辅助作用,由于篇幅所限,本文只探讨Make文件中的内容。
整个Build系统中的Make文件可以分为三类:
第一类是Build系统核心文件,此类文件定义了整个Build系统的框架,而其他所有Make文件都是在这个框架的基础上编写出来的。
图1是Android源码树的目录结构,Build系统核心文件全部位于/build/core(本文所提到的所有路径都是以Android源码树作为背景的,"/"指的是源码树的根目录,与文件系统无关)目录下。
图1.Android源码树的目录结构

第二类是针对某个产品(一个产品可能是某个型号的手机或者平板电脑)的Make文件,这些文件通常位于device目录下,该目录下又以公司名以及产品名分为两级目录,图2是device目录下子目录的结构。对于一个产品的定义通常需要一组文件,这些文件共同构成了对于这个产品的定义。例如,/device/sony/it26目录下的文件共同构成了对于Sony LT26型号手机的定义。
图2.device目录下子目录的结构

第三类是针对某个模块(关于模块后文会详细讨论)的Make文件。整个系统中,包含了大量的模块,每个模块都有一个专门的Make文件,这类文件的名称统一为“Android.mk”,该文件中定义了如何编译当前模块。Build系统会在整个源码树中扫描名称位“Android.mk”的文件并根据其中的内容执行模块的编译。
编译Android系统
执行编译
Android系统的编译环境目前只支持Ubuntu以及Mac OS两种操作系统。关于编译环境的构建方法请参见以下路径: http://source.android.com/source/initializing.html
在完成编译环境的准备工作以及获取到完整的Android源码之后,想要编译出整个Android系统非常的容易:
打开控制台之后转到Android源码的根目录,然后执行如清单1所示的三条命令即可(“$”是命令提示符,不是命令的一部分。)
完整的编译时间依赖于编译主机的配置,在笔者的Macbook Pro(OS X 10.8.2,i7 2G CPU,8G RAM,120G SSD)上使用8个Job同时编译共需要一个半小时左右的时间。
清单1.编译Android系统
$ source build/envsetup.sh
$ lunch full-eng
$ make -j8
这三行命令的说明如下:
第一行命令“source build/envsetup.sh”引入了build/envsetup.sh脚本。该脚本的作用是初始化编译环境,并引入一些辅助的Shell函数,这其中就包括第二步使用lunch函数。
除此之外,该文件中还定义了其他一些常用的函数,它们如表1所示:
表1.build/envsetup.sh中定义的常用函数
| 名称 | 说明 |
|---|---|
| croot | 切换到源码树的根目录 |
| m | 在源码树的根目录执行make |
| mm | Build当前目录下的模块 |
| mmm | Build指定目录下的模块 |
| cgrep | 在所有C/C++文件上执行grep |
| jgrep | 在所有Java文件上执行grep |
| resgrep | 在所有res/*.xml文件上执行grep |
| godir | 转到包含某个文件的目录路径 |
| printconfig | 显示当前Build的配置信息 |
| add_lunch_combo | 在lunch函数的菜单中添加一个条目 |
第二行命令“lunch full-eng”是调用lunch函数,并指定参数为“full-eng”。lunch函数的参数用来指定此次编译的目标设备以及编译类型。在这里,这两个值分别是“full”和“eng”。“full”是Android源码中已经定义好的一种产品,是为模拟器而设置的。而编译类型会影响最终系统中包含的模块,关于编译类型将在表7中详细讲解。
如果调用lunch函数的时候没有指定参数,那么该函数将输出列表以供选择,该列表类似图3中的内容(列表的内容会根据当前Build系统中包含的产品配置而不同,具体参见后文“添加新的产品”),此时可以通过输入编号或者名称进行选择。
图3.lunch函数的输出

第三行命令“make -j8”才真正开始执行编译。make的参数“-j”指定了同时编译的Job的数量,这是个整数值,该值通常是编译注意CPU支持的并发线程总数的1倍或2倍(例如:在一个4核,每个核支持两个线程CPU上,可以使用make -j8或make -j16)。在调用make命令时,如果没有指定任何目标,则将使用默认的名称为“droid”目标,该目标会编译出完整的Android系统镜像。
Build结果的目录结构
所有的编译产物都将位于/out目录下,该目录主要有以下几个子目录:
-
/out/host/:该目录下包含了针对主机的Android开发工具的产物。即SDK中的各种工具,例如:emulator,adb,aapt等。
-
/out/target/common/:该目录下包含了针对设备的共同的编译产物,主要是Java应用代码和Java库
-
/out/target/product/<product_name>/:包含了针对特定设备的编译结果以及平台相关的C/C++库和二进制文件。其中,product_name是具体目标设备的名称。
-
/out/dist/:包含了为多种分发而准备的包,通过“make disttarget_”将文件拷贝到该目录,默认的编译目标不会产生该目录。
Build生成的镜像文件
Build的产物中最重要的是三个镜像文件,它们都位于/out/target/product/<product_name>/目录下。
这三个文件是:
-
system.img:包含了Android OS的系统文件,库,可执行文件以及预置的应用程序,将被挂载为根分区。
-
ramdisk.img:在启动时将Linux内核挂载为只读分区,它包含了/init文件和一些配置文件。它用来挂载其他系统镜像并启动init进程。
-
userdata.img:将被挂载为/data,包含了应用程序相关的数据以及和用户相关的数据。
Make文件说明
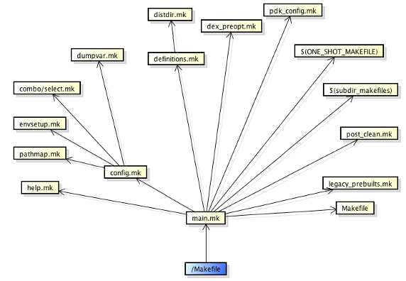
整个Build系统的入口文件是源码树根目录下名称为“Makefile”的文件,当在源代码根目录上调用make命令时,make命令将首先读取该文件。
Makefile文件的内容只有一行:“include build/core/main.mk”。该行代码的作用很明显:包含build/core/main.mk文件。在main.mk文件中又会包含其他的文件,其他文件中又会包含更多的文件,这样就引入了整个Build系统。
这些Make文件间的包含关系是相当复杂度,图3描述了这种关系,该图中黄色标记的文件(且除了$开头的文件)都位于build/core/目录下。
图4.主要的Make文件及其包含关系

表2总结了图4中提到的这些文件的作用:
表2.主要的Make文件的说明
| 文件名 | 说明 |
|---|---|
| main.mk | 最主要的Make文件,该文件中首先将对编译环境进行检查,同时引入其他的Make文件。另外,该文件中还定义了几个最主要的Make目标,例如droid,sdk,等(参见后文“Make目标说明”) |
| help.mk | 包含了名称为help的Make目标的定义,该目标将列出主要的Make目标及其说明 |
| pathmap.mk | 将许多头文件的路径通过名值对的方式定义为映射表,并提供include-path-for,frameworks-native)便可以获取到framework本地代码需要的头文件路径。 |
| envsetup.mk | 配置Build系统需要的环境变量,例如:TARGET_PRODUCT,TARGET_BUILD_VARIANT,HOST_OS,HOST_ARCH等。当前编译的主机平台信息(例如操作系统,CPU类型等信息)就是在这个文件中确定的。另外,该文件中还指定了各种编译结果的输出路径。 |
| combo/select.mk | 根据当前编译器的平台选择平台相关的Make文件。 |
| dumpvar.mk | 在Build开始之前,显示此次Build的配置信息。 |
| config.mk | 整个Build系统的配置文件,最重要的Make文件之一。该文件中主要包含以下内容:1.定义了许多的常量来负责不同类型模块的编译。2.定义编译器参数以及常见文件后缀,例如.zip,.jar,.apk。3.根据BoardConfig.mk文件,配置产品相关的参数。4.设置一些常用工具的路径,例如flex,e2fsck,dx。 |
| definitions.mk | 最重要的Make文件之一,在其中定义了大量的函数。这些函数都是Build系统的其他文件将用到的。例如:my-dir,all-subdir-makefiles,find-subdir-files,sign-package等,关于这些函数的说明请参见每个函数的代码注释。 |
| distdir.mk | 针对dist目标的定义。dist目标用来拷贝文件到指定路径。 |
| dex_preopt.mk | 针对启动jar包的预先优化。 |
| pdk_config.mk | 顾名思义,针对pdk(Platform Developement Kit)的配置文件。 |
| $ | ONE_SHOT_MAKEFILE是一个变量,当使用"mm"编译某个目录下的模块时,此变量的值即为当前指定路径下的Make文件的路径。 |
| $ | 各个模块的Android.mk文件的集合,这个集合是通过Python脚本扫描得到的。 |
| post_clean.mk | 在前一次Build的基础上检查当前Build的配置,并执行必要清理工作 |
| legacy_prebuilts.mk | 该文件中只定义了GRANDFATHERED_ALL_PREBUILT变量。 |
| Makefile | 被main.mk包含,该文件中的内容是辅助main.mk的一些额外内容。 |
Android源码中包含了许多的模块,模块的类型有很多种,例如:Java库,C/C++库,APK应用,以及可执行文件等。并且,Java或者C/C++库还可以分为静态的或者动态的,库或可执行文件既可能是针对设备(本文的“设备”指的是Android系统将被安装的设备,例如某个型号的手机或平板)的也可能是针对主机(本文的“主机”指的是开发Android系统的机器,例如装有Ubuntu操作系统的PC机或装有MacOS的iMac或Macbook)的。不同类型的模块的编译步骤和方法是不一样,为了能够一致且方便的执行各种类型模块的编译,在config.mk中定义了许多的常量,这其中的每个常量描述了一种类型模块的编译方式,这些常量有:
- BUILD_HOST_STATIC_LIBRARY
- BUILD_HOST_SHARED_LIBRARY
- BUILD_STATIC_LIBRARY
- BUILD_SHARED_LIBRARY
- BUILD_EXECUTABLE
- BUILD_HOST_EXECUTABLE
- BUILD_PACKAGE
- BUILD_PREBUILT
- BUILD_MULTI_PREBUILT
- BUILD_HOST_PREBUILT
- BUILD_JAVA_LIBRARY
- BUILD_STATIC_JAVA_LIBRARY
- BUILD_HOST_JAVA_LIBRARY
通过名称大概就可以猜出每个变量所对应的模块。(在模块的Android.mk文件中,只要包含进这里对应的常量便可以执行相应类型模块的编译。对于Android.mk文件的编写请参见后文:“添加新的模块”。)
这些常量的值都是另外一个Make文件的路径,详细的编译方式都是在对应的Make文件中定义的。这些常量和Make文件的是一一对应的,对应规则也很简单:常量的名称是Make文件的文件名除去后缀全部改为大写然后加上“BUILD_”作为前缀。例如常量BUILD_HOST_PREBUILT的值对应的文件就是host_prebuilt.mk。
这些Make文件的说明如表3所示:
表3.各种模块的编译方式的定义文件
| 文件名 | 说明 |
|---|---|
| host_static_library.mk | 定义了如何编译主机上的静态库 |
| host_shared_library.mk | 定义了如何编译主机上的共享库 |
| static_library.mk | 定义了如何编译设备上的静态库 |
| shared_library.mk | 定义了如何编译主机上的共享库 |
| executable.mk | 定义了如何编译设备上的可执行文件 |
| host_executable.mk | 定义了如何编译主机上的可执行文件 |
| package.mk | 定义了如何编译APK文件 |
| prebuilt.mk | 定义了如何处理一个已经编译好的文件(例如Jar包)。 |
| multi_prebuilt.mk | 定义了如何处理一个或多个已编译文件,该文件的实现依赖prebuilt.mk。 |
| host_prebuilt.mk | 处理一个或多个主机上使用的已编译文件,该文件的实现依赖multi_prebuilt.mk |
| java_library.mk | 定义了如何编译设备上的共享Java库。 |
| static_java_library.mk | 定义了如何编译设备上的静态Java库。 |
| host_java_library.mk | 定义了如何编译主机上的共享Java库。 |
不同类型的模块的编译过程会有一些相同的步骤,例如:编译一个Java库和编译一个APK文件都需要定义如何编译Java文件。因此,表3中的这些Make文件的定义中会包含一些共同的代码逻辑。为了减少代码冗余,需要将共同的代码复用起来,复用的方式是将共同代码放到专门的文件中,然后在其他文件中包含这些文件的方式来实现的。这些包含关系如图5所示。由于篇幅关系,这里就不再对其他文件做详细描述(其实这些文件从文件名称中就可以大致猜出其作用)。
图5.模块的编译方式定义文件的包含关系

Make目标说明
make /make droid
如果在源码树的根目录直接调用“make”命令而不指定任何目标,则会选择默认目标:“droid”(在main.mk中定义)。因此,这和执行“make droid”效果是一样的。
droid的目标将编译出整个系统的镜像。从源代码到编译出系统镜像,整个编译过程非常复杂。这个过程并不是在droid一个目标中定义的,而是droid目标会依赖许多其他目标,这些目标的互相配合导致了整个系统的编译。
图6描述了droid目标所依赖的其他目标:
图6.droid目标所依赖的其他make目标

图6中这些目标的说明如表4所示:
表4.droid所依赖的其他Make目标的说明
| 名称 | 说明 |
|---|---|
| apps_only | 该目标将编译出当前配置下不包含user,userdebug,eng标签(关于标签,请参见后文“添加新的模块”)的应用程序。 |
| droidcore | 该目标仅仅是所依赖的几个目标的组合,其本身不做更多的处理。 |
| dist_files | 该目标用来拷贝文件到/out/dist目录。 |
| files | 该目标仅仅是所依赖的几个目标的组合,其本身不做更多的处理。 |
| prebuilt | 该目标依赖于\((ALL_PREBUILT),\)(ALL_PREBUILT)的作用就是处理所有已编译好的文件。 |
| $(modules_to_install) | modules_to_install变量包含了当前配置下所有会被安装的模块(一个模块是否会被安装依赖于该产品的配置文件,模块的标签等信息),因此该目标将导致所有会被安装的模块的编译。 |
| $(modules_to_check) | 该目标用来确保我们定义的构建模块是没有冗余的。 |
| $(INSTALLED_ANDROID_INFO_TXT_TARGET) | 该目标会生成一个关于当前Build配置的设备信息的文件,该文件的生成路径是:out/target/product/<product_name>/android-info.txt |
| systemimage | 生成system.img。 |
| $(INSTALLED_BOOTIMAGE_TARGET) | 生成boot.img。 |
| $(INSTALLED_RECOVERYIMAGE_TARGET) | 生成recovery.img。 |
| $(INSTALLED_USERDATAIMAGE_TARGET) | 生成userdata.img。 |
| $(INSTALLED_CACHEIMAGE_TARGET) | 生成cache.img。 |
| $(INSTALLED_FILES_FILE) | 该目标会生成out/target/product/<product_name>/installed-files.txt文件,该文件中内容是当前系统镜像中已经安装的文件列表。 |
其他目标
Build系统中龚能包含的其他一些Make目标说明如表5所示:
| Make目标 | 说明 |
|---|---|
| make clean | 执行清理,等同于:rm -rf out/。 |
| make sdk | 编译出Android的SDK。 |
| make clean-sdk | 清理SDK的编译产物。 |
| make update-api | 更新API。在framework API改动之后,需要首先执行该命令来更新API,公开的API记录在frameworks/base/api目录下。 |
| make dist | 执行Build,并将MAKECMDGOALS变量定义的输出文件拷贝到/out/dist目录。 |
| make all | 编译所有内容,不管当前产品的定义中是否会包含。 |
| make help | 帮助信息,显示主要的make目标。 |
| make snod | 从已经编译出的包快速重建系统镜像。 |
| make libandroid_runtime | 编译所有JNI framework内容。 |
| make framework | 编译所有Java framework内容。 |
| make services | 编译系统服务和相关内容。 |
| make | 编译一个指定的模块,local_target为模块的名称。 |
| make clean- | 清理一个指定模块的编译结果。 |
| make dump-products | 显示所有产品的编译配置信息,例如:产品名,产品支持的地区语言,产品中会包含的模块等信息。 |
| make PRODUCT-xxx-yyy | 编译某个指定的产品。 |
| make bootimage | 生成boot.img |
| make recoveryimage | 生成recovery.img |
| make userdataimage | 生成userdata.img |
| make cacheimage | 生成cache.img |
在Build系统中添加新的内容
添加新的产品
当我们要开发一款新的Android产品的时候,我们首先就需要在Build系统中添加对于该产品的定义。
在Android Build系统中对产品定义的文件通常位于device目录下(另外还有一个可以定义产品的目录是vendor目录,这是个历史遗留目录,Google已经建议不要在该目录中进行定义,而应当选择device目录)。device目录下根据公司名以及产品名分为二级目录,这一点我们在概述中已经提到过。
通常,对于一个产品的定义通常至少会包括四个文件:AndroidProducts.mk,产品版本定义文件,BoardConfig.mk以及vendorsetup.sh。下面我们来详细说明这几个文件。
- AndroidProducts.mk: 该文件中的内容很简单,其中只需要定义一个变量,名称为“PRODUCT_MAKEFILES”,该变量的值为产品版本定义文件名的列表,例如:
PRODUCT_MAKEFILES := \
$(LOCAL_DIR)/full_stingray.mk \
$(LOCAL_DIR)/stingray_emu.mk \
$(LOCAL_DIR)/generic_stingray.mk
- 产品版本定义文件:顾名思义,该文件中包含了对于特定产品版本的定义。该文件可能不只一个,因为同一个产品可能会有多种版本(例如,面向中国地区一个版本,面向美国地区一个版本)。该文件中可以定义的变量以及含义说明如表6所示:
表6.产品版本定义文件中的变量及其说明
| 常量 | 说明 |
|---|---|
| PRODUCT_NAME | 最终用户将看到的完整产品名,会出现在“关于手机”信息中 |
| PRODUCT_MODEL | 产品的型号,这也是最终用户将看到的 |
| PRODUCT_LOCALES | 该产品支持的地区,以空格分隔,例如:en_GB de_DE es_ES fr_CA |
| PRODUCT_PACKAGES | 该产品版本中包含的APK应用程序,以空格分格,例如:Calendar Contacts。 |
| PRODUCT_DEVICE | 该产品的工业设计的名称。 |
| PRODUCT_MANUFACTUER | 制造商的名称。 |
| PRODUCT_BRAND | 该产品专门定义的商标(如果有的话)。 |
| PRODUCT_PROPERTY_OVERRIDES | 对于商品属性的定义。 |
| PRODUCT_COPY_FILES | 编译该产品时需要拷贝的文件,以“源路径:目标路径”的形式。 |
| PRODUCT_OTA_PUBLIC_KEYS | 对于该产品的OTA公开key的列表。 |
| PRODUCT_POLICY | 产品使用的策略。 |
| PRODUCT_PACKAGE_OVERLAYS | 指出是否要使用默认的资源或添加产品特定定义来覆盖。 |
| PRODUCT_CONTRIBUTORS_FILE | HTML文件,其中包含项目的贡献者。 |
| PRODUCT_TAGS | 该产品的标签,以空格分隔。 |
通常情况下,我们并不需要定义所有这些变量。Build系统的已经预先定义好了一些组合,它们都位于/build/target/product下,每个文件定义了一个组合,我们只要继承这些预置的定义,然后再覆盖自己想要的变量定义即可。例如:
# 继承 full_base.mk 文件中的定义
$(call inherit-product, $(SRC_TARGET_DIR)/product/full_base.mk)
# 覆盖其中已经定义的一些变量
PRODUCT_NAME := full_lt26
PRODUCT_DEVICE := lt26
PRODUCT_BRAND := Android
PRODUCT_MODEL := Full Android on LT26
-
BoardConfig.mk: 该文件用来配置硬件主板,它其中定义的都是设备底层的硬件特性。例如:该设备的主板相关信息,Wifi相关信息,还有bootloader,内核,radioimage等信息。对于该文件的示例,请参看Android源码树已经有的文件。
-
vendorsetup.sh: 该文件中作用是通过add_lunch_combo函数在lunch函数中添加一个菜单选项。该函数的参数是产品名称加上编译类型,中间以“-”连接,例如:add_lunch_combo full_lt26-userdebug。/build/envsetup.sh会扫描所有device和vendor二级目录下的名称为“vendorsetup.sh”文件,并根据其中的内容来确定lunch函数的菜单选项。
在配置了以上的文件之后,便可以编译出我们新添加的设备的系统镜像了。
首先,调用“source build/envsetup.sh”该命令的输出中会看到Build系统已经引入了刚刚添加的vendorsetup.sh文件。
然后再调用“lunch”函数,该函数输出的列表中将包含新添加的vendorsetup.sh中添加的条目。然后通过编号或名称选择即可。
最后,调用“make -j8”来执行编译即可。
添加新的模块
关于“模块”的说明在上文中已经提到过,这里不再赘述。
在源码树中,一个模块的所有文件通常都位于同一个文件夹中。为了将当前模块添加到整个Build系统中,每个模块都需要一个专门的Make文件,该文件的名称为“Android.mk”。Build系统会扫描名称为“Android.mk”的文件,并根据该文件中内容编译出相应的产物。
需要注意的是:在Android Build系统中,编译是以模块(而不是文件)作为单位的,每个模块都有一个唯一的名称,一个模块的依赖对象只能是另外一个模块,而不能是其他类型的对象。对于已经编译好的二进制库,如果要用来被当作是依赖对象,那么应当将这些已经编译好的库作为单独的模块。对于这些已经编译好的库使用BUILD_PREBUILT或BUILD_MULTI_PREBUILT。例如:当编译某个Java库需要依赖一些Jar包时,并不能直接指定Jar包的路径作为依赖,而必须首先将这些Jar包定义为一个模块,然后在编译Java库的时候通过模块的名称来依赖这些Jar包。
下面,我们就来讲解Android.mk文件的编写:
Android.mk文件通常以以下两行代码作为开头:
LOCAL_PATH := $(call my-dir)
include $(CLEAR_VARS)
这两行代码的作用是:
- 设置当前模块的编译路径为当前文件夹路径。
- 清理(可能由其他模块设置过的)编译环境中用到的变量。
为了方便模块的编译,Build系统设置了很多的编译环境变量。要编译一个模块,只要在编译之前根据需要设置这些变量然后执行编译即可。它们包括:
- LOCAL_FILES: 当前模块包含的所有源代码文件。
- LOCAL_MODULE: 当前模块的名称,整个名称应当是唯一的,模块间的依赖关系就是通过这个名称来引用的。
- LOCAL_C_INCLUDES: C或C++语言需要的头文件的路径。
- LOCAL_STATIC_LIBRARIES: 当前模块在静态连接时需要的库的名称。
- LOCAL_SHARED_LIBRARIES: 当前模块在运行时依赖的动态库的名称。
- LOCAL_CFLAGS: 提供给C/C++编译器的额外编译参数。
- LOCAL_JAVA_LIBRARIES: 当前模块依赖的Java共享库。
- LOCAL_STATIC_JAVA_LIBRARIES: 当前模块依赖的Java静态库。
- LOCAL_PAKAGE_NAME: 当前APK应用的名称。
- LOCAL_CERTIFICATE: 签署当前应用的证书名称。
- LOCAL_MODULE_TAGS: 当前模块所包含的标签,一个模块可以包含多个标签。标签的值可能是debug,eng,user,development或者optional。其中,optional是默认标签。标签是提供给编译类型使用的。不同的编译类型会安装包含不同标签的模块,关于编译类型的说明如表7所示:
表7.编译类型的说明
名称|说明
- | -
eng|默认类型,该编译类型适用于开发阶段。当选择这种类型时,编译结果将:1.安装包含eng,debug,user,development标签的模块 2.安装所有没有标签的非APK模块 3.安装所有产品定义文件中指定的APK模块
user|该编译类型适合用于最终发布阶段。当选择这种类型时,编译结果将:1.安装所有带有user标签的模块 2.安装所有没有标签的非APK模块 3.安装所有产品定义文件中指定的APK模块,APK模块的标签将被忽略
userdebug|该编译类型适合用于debug阶段。该类型和user一样,除了:1.会安装包含debug标签的模块 2.编译出的系统具有root访问权限
表3中的文件已经定义好了各种类型模块的编译方式。所以要执行编译,只需要引入表3中对应的Make文件即可(通过常量的方式)。例如,要编译一个APK文件,只需要在Android.mk文件中,加入“include $(BUILD_PACKAGE)”
除此以外,Build系统中还定义了一些便捷的函数以便在Android.mk中使用,包括:
- $(call my-dir): 获取当前文件夹路径。
- $(call all-java-files-under,
): 获取指定目录下的所有Java文件。 - $(call all-c-files-under,
): 获取指定目录下的所有C语言文件。 - $(call all-Iaidl-files-under,
): 获取指定目录下的所有AIDL文件。 - $(call all-makefiles-under,
): 获取指定目录下的所有Make文件。 - $(call intermediates-dir-for,
, <app_name>, , <common?>): 获取Build输出的目标文件夹路径。
清单2和清单3分别是编译APK文件和编译Java静态哭的Make文件示例:
清单2.编译一个APK文件
LOCAL_PATH := $(call my-dir)
include $(CLEAR_VARS)
# 获取所有子目录中的Java文件
LOCAL_SRC_FILES := $(call all-subdir-java-files)
# 当前模块依赖的静态Java库,如果有多个以空格分隔
LOCAL_STATIC_JAVA_LIBRARIES := static-library
# 当前模块的名称
LOCAL_PACKAGE_NAME := LocalPackage
# 编译APK文件
include $(BUILD_PACKAGE)
清单3.编译一个Java的静态库
LOCAL_PATH := $(call my-dir)
include $(CLEAR_VARS)
# 获取所有子目录中的Java文件
LOCAL_SRC_FILES := $(call all-subdir-java-files)
# 当前模块依赖的动态Java库名称
LOCAL_JAVA_LIBRARIES := android.test.runner
# 当前模块的名称
LOCAL_MODULE := sample
# 将当前模块编译成一个静态的Java库
include $(BUILD_STATIC_JAVA_LIBRARY)
结束语
整个Build系统包含了非常多的内容,由于篇幅所限,本文只能介绍其中最主要内容。
由于Build系统本身也是在随着Android平台不断的开发过程中,所以不同的版本其中的内容和定义可能会发生变化。网络上关于该部分的资料很零碎,并且很多资料中的一些内容已经过时不再适用,再加上缺少官方文档,所以该部分的学习存在一定的难度。
这就要求我们要有很强的代码阅读能力,毕竟代码是不会说谎的。要知道,对于我们这些开发人员来说,源代码就是我们最忠实的朋友。Use the Source,Luke!

浙公网安备 33010602011771号