信息收集篇(下)
其他信息收集
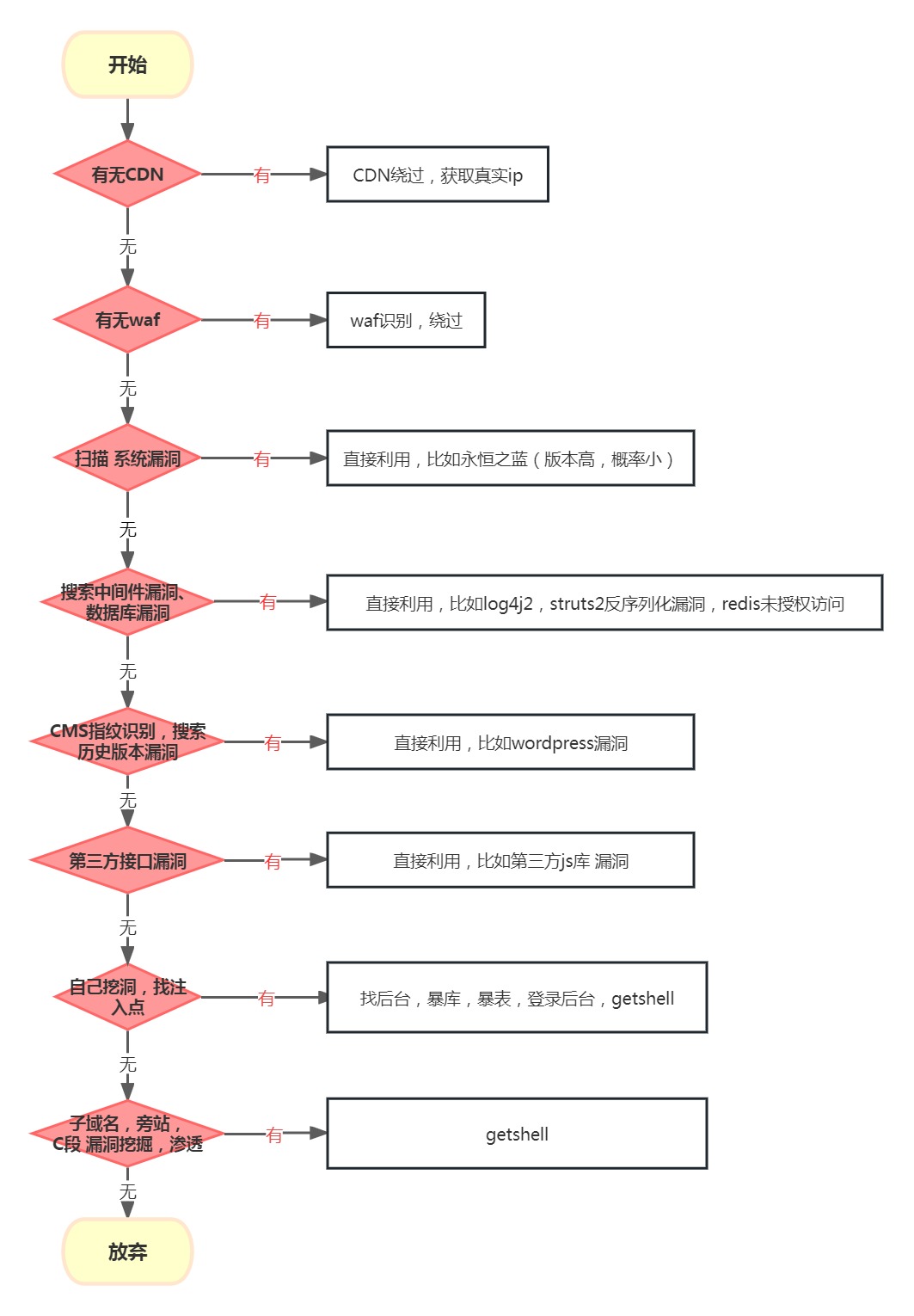
有无CDN服务
有无WAF防护
IP网段网络信息
有无其他应用(app、小程序)
第三方接口信息(比如 第三方js库 漏洞)
黑暗引擎搜索
whois
整站分析
操作系统
中间件容器
数据库
脚本类型
网站源码
cms指纹识别
编辑器漏洞
robots.txt
主机漏洞扫描(nessus)
端口扫描
web端口
服务协议
敏感目录、文件收集
后台地址
敏感文件
目录(爬行目录、扫描目录)
域名信息收集
子域名
二级域名
旁站
C段

非常规操作
1、如果找到了目标的一处资产,但是对目标其他资产的收集无处下手时,可以查看一下该站点的body里是否有目标的特征,然后利用网络空间搜索引擎(如fofa等)对该特征进行搜索,如:body=”XX公司”或body=”baidu”等。
该方式一般适用于特征明显,资产数量较多的目标,并且很多时候效果拔群。
2、当通过上述方式的找到test.com的特征后,再进行body的搜索,然后再搜索到test.com的时候,此时fofa上显示的ip大概率为test.com的真实IP。
3、如果需要对政府网站作为目标,那么在批量获取网站首页的时候,可以用上
http://114.55.181.28/databaseInfo/index
之后可以结合上一步的方法进行进一步的信息收集。
SSL/TLS证书查询
SSL/TLS证书通常包含域名、子域名和邮件地址等信息,结合证书中的信息,可以更快速地定位到目标资产,获取到更多目标资产的相关信息。
https://myssl.com/
https://developers.facebook.com/tools/ct/
https://google.com/transparencyreport/https/ct/
SSL证书搜索引擎:
https://certdb.com/domain/github.com
https://crt.sh/?Identity=%.moonsec.com
GetDomainsBySSL.py

查找厂商ip段
http://ipwhois.cnnic.net.cn/index.jsp
移动资产收集
微信小程序支付宝小程序
现在很多企业都有小程序,可以关注企业的微信公众号或者支付宝小程序,或关注运营相关人员,查看朋友圈,获取小程序。
https://weixin.sogou.com/weixin?type=1&ie=utf8&query=%E6%8B%BC%E5%A4%9A%E5%A4%9A
app软件搜索
社交信息搜索
QQ群 QQ手机号
微信群
领英
脉脉招聘
boss招聘
js敏感文件
https://github.com/m4ll0k/SecretFinder
https://github.com/Threezh1/JSFinder
https://github.com/rtcatc/Packer-Fuzzer
github信息泄露监控
https://github.com/0xbug/Hawkeye
https://github.com/MiSecurity/x-patrol
https://github.com/VKSRC/Github-Monitor
防护软件收集
安全防护 云waf、硬件waf、主机防护软件、软waf
社工相关
微信或者QQ 混入内部群,蹲点观测。加客服小姐姐发一些连接。进一步获取敏感信息。测试产品,购买服务器,拿去测试账号和密码。
物理接触
到企业办公层连接wifi,连同内网。丢一些带有后门的usb 开放免费的wifi截取账号和密码。
社工库
在tg找社工机器人 查找密码信息 或本地的社工库查找邮箱或者用户的密码或密文。组合密码在进行猜解登录。
资产收集神器
ARL(Asset Reconnaissance Lighthouse)资产侦察灯塔系统
https://github.com/TophantTechnology/ARL
AssetsHunter
https://github.com/rabbitmask/AssetsHunter
一款用于src资产信息收集的工具
https://github.com/sp4rkw/Reaper
domain_hunter_pro
https://github.com/bit4woo/domain_hunter_pro
LangSrcCurise
https://github.com/shellsec/LangSrcCurise
网段资产
https://github.com/colodoo/midscan
工具
Fuzz字典推荐:https://github.com/TheKingOfDuck/fuzzDicts
BurpCollector(BurpSuite参数收集插件):https://github.com/TEag1e/BurpCollector
Wfuzz:https://github.com/xmendez/wfuzz
LinkFinder:https://github.com/GerbenJavado/LinkFinder
PoCBox:https://github.com/Acmesec/PoCBox


浙公网安备 33010602011771号