学习极大似然的若干笔记
贝叶斯公式
贝叶斯可以这么理解
因为P(A|B)P(B)=P(A∩B)=P(B|A)P(A),所以可以推出P(A|B)=P(B|A)*P(A)/P(B)
更一般可以这样理解
P(规律|现象) = P(现象|规律)P(规律)/P(现象)
也就是看见现象去推导出现这个现象背后的规律,这样就可以引入概率了,出现的可能性大小的区别了。网上的例子,就是你的汽车现在在响警报,然后你觉得是被砸了?还是被小孩子踢了一下?求出它们的概率。
P(A)一般叫做先验概率,单纯地评估A事件的概率;P(A|B)称为后验概率,就是在B事件发生的前提下,再去评估A事件发生的概率;P(B|A)/P(B)叫做可能性函数,这个就是一个调整因子,使得预估概率更接近真实概率,我的理解是,这个因子表达了条件A的发生是否,对于B的影响。
贝叶斯公式就在描述,有多大把握能相信一件证据。在事情发生的所有情况中,对于其中一种的置信度。
一个本来就难以发生的事情,就算出现某个证据和他强烈相关,也要谨慎。证据很可能来自别的虽然不是很相关,但发生概率较高的事情。
就像一个人很文静,然后你判断他是农民的可能性大还是图书管理员的可能性大。

似然函数
似然函数和概率差不多一个意思,但是它们两个是从不同角度去描述。
P(x|θ),这个概率有两个输入参数,x是变量,θ是模型的参数,emmm 这个就这么理解就好了,忽略参数有些怪异的。
如果θ是已知确定的,x是变量,这个函数叫做概率函数(probabilityfunction),它描述对于不同的样本点x,其出现概率是多少。
如果x是已知确定的,θ是变量,这个函数叫做似然函数(likelihood function), 它描述对于不同的模型参数,出现x这个样本点的概率是多少。
就是说我知道了现象,然后倒推出那个最有可能的规律。
最大似然估计(MLE)
还是前面博客的例子,就是一个硬币,看看其是否均匀,抛十次,然后7次向上,3次向下,设定正面出现的概率是θ,这个实验的似然函数就写成,其中
x
0
x_0
x0表示这次实验结果。
f
(
x
0
,
θ
)
=
(
1
−
θ
)
×
θ
×
θ
×
θ
×
θ
×
(
1
−
θ
)
×
θ
×
θ
×
θ
×
(
1
−
θ
)
=
θ
7
(
1
−
θ
)
3
=
f
(
θ
)
f(x_0,θ)=(1−θ)×θ×θ×θ×θ×(1−θ)×θ×θ×θ×(1−θ)=θ^7(1−θ)^3=f(θ)
f(x0,θ)=(1−θ)×θ×θ×θ×θ×(1−θ)×θ×θ×θ×(1−θ)=θ7(1−θ)3=f(θ)
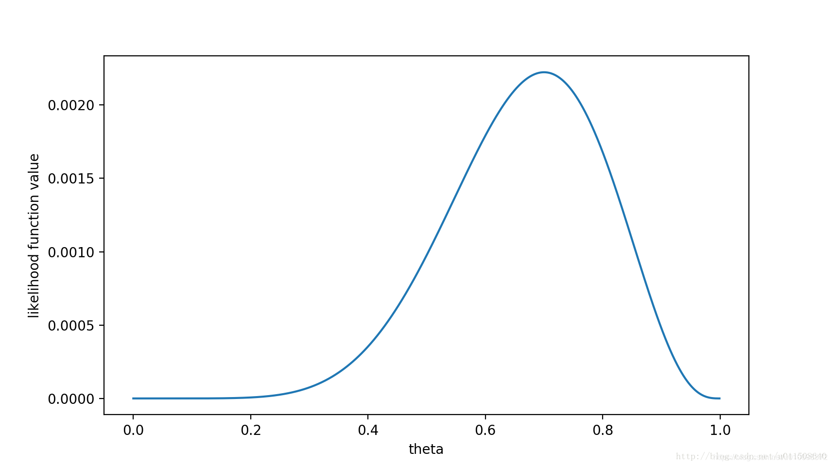
函数有了,就看看θ取什么值的时候f(θ)最大。

在θ等于0.7的时候最大,那么对于
x
0
x_0
x0这个实验θ=0.7,最让人信服。既然事情已经发生了,为什么不让其发生的概率最大呢?
最大后验概率估计(MAP)
最大后验估计是根据经验数据获得对难以观察的量的点估计。与最大似然估计类似,但是最大的不同时,最大后验估计的融入了要估计量的先验分布在其中。故最大后验估计可以看做规则化的最大似然估计。
最大似然估计求参数θ,并且将其看作固定的值,但最大后验概率估计是将其看作一个随机的值,有着某种的概率分布P(θ),先验分布,这个先验分布就要我们自己估计经验判断,因此其认为使P(X|θ)P(θ)取最大值的θ就是最好的θ。那就是最大化 P ( θ ∣ x 0 ) = P ( x 0 ∣ θ ) P ( θ ) / P ( x 0 ) P(θ|x_0)=P(x_0|θ)P(θ)/P(x_0) P(θ∣x0)=P(x0∣θ)P(θ)/P(x0),可以看出来 P ( x 0 ) P(x_0) P(x0)是个固定值。我们可以计算。最大化 P ( θ ∣ x 0 ) P(θ|x_0) P(θ∣x0)就是最大化 P ( x 0 ∣ θ ) P ( θ ) P(x_0|θ)P(θ) P(x0∣θ)P(θ),而 P ( θ ∣ x 0 ) P(θ|x_0) P(θ∣x0)就是θ的后验概率。
既然有两个参数一个
P
(
θ
)
P(θ)
P(θ)一个是
P
(
x
0
∣
θ
)
P(x_0|θ)
P(x0∣θ),要使他们两个的乘积变成最大,我们已经预估了一个
P
(
θ
)
P(θ)
P(θ),剩下就求
P
(
θ
)
P
(
x
0
∣
θ
)
P(θ)P(x_0|θ)
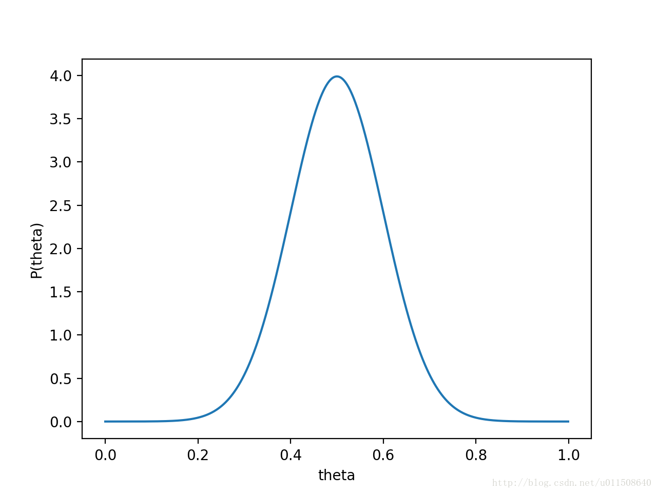
P(θ)P(x0∣θ)的乘积好了,还是之前博客的例子。投硬币我们假定
θ
θ
θ为0.5,服从正态分布,
θ
θ
θ在0.5的可能最大,
P
(
θ
)
P(θ)
P(θ)为均值0.5,方差0.1的高斯函数。

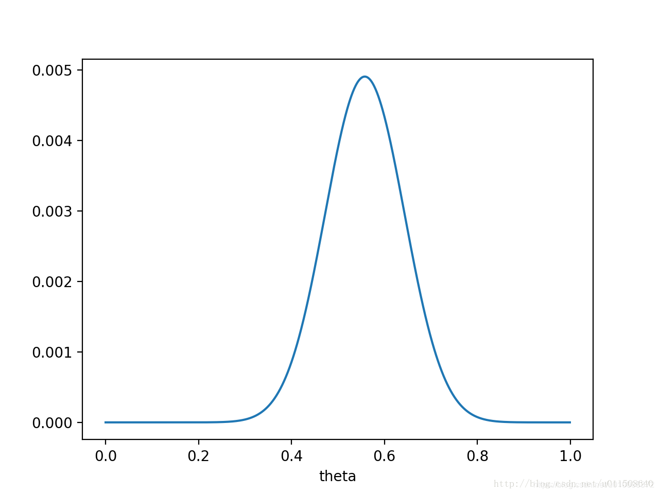
那
P
(
θ
)
P
(
x
0
∣
θ
)
P(θ)P(x_0|θ)
P(θ)P(x0∣θ)的函数图像就是

θ已经左移,不再是0.5了,而是θ=0.558,这个预估计的值也是蛮关键的。
贝叶斯估计
贝叶斯估计在MAP的基础上,不直接估值θ的值,但是贝叶斯估计不是直接估算某个值,而是估算θ的分布。
P
(
θ
∣
x
)
=
P
(
x
∣
θ
)
P
(
θ
)
/
P
(
x
)
P(θ|x)=P(x|θ)P(θ)/P(x)
P(θ∣x)=P(x∣θ)P(θ)/P(x),
P
(
x
)
P(x)
P(x)就是要求的全概率了。贝叶斯估计的数学描述:

其中, Π ( θ ) Π(θ) Π(θ) 为参数 θ θ θ的先验分布(prior distribution),表示对参数 θ θ θ的主观认识,是非样本信息, Π ( θ ∣ x ) Π(θ|x) Π(θ∣x)为参数 θ θ θ 的后验分布(posterior distribution)。因此,贝叶斯估计可以看作是,在假定 θ θ θ服从 Π ( θ ) Π(θ) Π(θ)的先验分布前提下,根据样本信息去校正先验分布,得到后验分布 Π ( θ ∣ x ) Π(θ|x) Π(θ∣x)。由于后验分布是一个条件分布,通常我们取后验分布的期望作为参数的估计值。
为了计算方便还引入了常见的共轭先验:Beta分布(二项分布)、Dirichlet分布(多项分布)。
Reference
贝叶斯公式由浅入深大讲解—AI基础算法入门
详解最大似然估计(MLE)、最大后验概率估计(MAP),以及贝叶斯公式的理解
从最大似然到EM算法浅解
极大似然估计和贝叶斯估计
本文来自博客园,作者:赫凯,转载请注明原文链接:https://www.cnblogs.com/heKaiii/p/15491176.html

浙公网安备 33010602011771号