大鹏

  博客园 :: 首页 :: 博问 :: 闪存 :: 新随笔 :: 联系 :: 订阅 订阅 :: 管理 ::

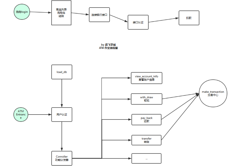
 https://github.com/triaquae/py3_training/tree/master/atm

 https://www.processon.com/view/link/589eb841e4b0999184934329

 

 

posted on 2018-12-16 21:59  pf42280  阅读(120)  评论(0)    收藏  举报