【每天例题】蓝桥杯 C语言 单词去重
单词去重
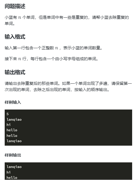
题目
思路分析
1.建立一个数组,注意数组的容纳范围,在这里有一个数据挖坑
2.通过字符串函数,我们可以进行单词的重复判断,并完成去重处理
代码
#include<stdio.h>
#include<string.h>
int main()
{
int n,i,j;
char s[101][101];//定义储存单词的数组
scanf("%d\n",&n);
for(i=0;i<n;i++)
{
gets(s[i]);
}
for(i=0;i<n-1;i++)
{
for(j=i+1;j<n;j++)
{
if(strcmp(s[i],s[j])==0)//通过比较字符串的大小比较两个单词是否一样,若是一样,则strcmp的值为0
{
strcpy(s[j],"0");//去重,后面字符串与前面一样,则去掉后面的字符串
}
}
}
for(i=0;i<n;i++)
{
if(strcmp(s[i],"0")!=0)//判断如果该单没有去重则输出
{
puts(s[i]);
}
}
return 0;
}
运行结果



浙公网安备 33010602011771号