基于MPPT最大功率跟踪算法的风力机控制电路simulink建模与仿真
1.课题概述
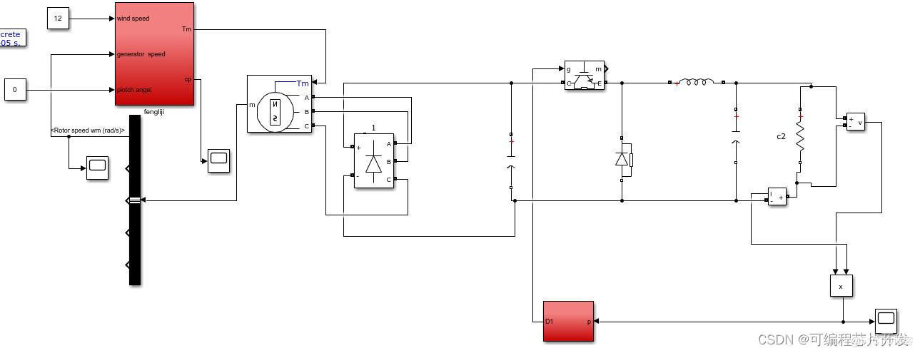
基于MPPT最大功率跟踪算法的风力机控制电路simulink建模与仿真。仿真输出风力机转速,CP以及电路功率参数。
2.系统仿真结果



3.核心程序与模型
版本:MATLAB2022a

4.系统原理简介
最大功率点跟踪(Maximum Power Point Tracking,MPPT)算法在风力发电系统中扮演着至关重要的角色。它的核心目标是优化风力机在不同风速条件下的运行状态,以确保风力发电系统始终能够捕获并输出最大功率。
4.1 风力机的基本工作原理
风力机通过叶片捕捉风能,并将其转换为机械能,进而通过发电机将机械能转换为电能。风力机的输出功率与风速、叶片的空气动力学特性以及发电机的电气特性密切相关。风力机的功率曲线描述了在不同风速下风力机能够输出的功率。在某一特定风速下,风力机存在一个最大功率点(Maximum Power Point,MPP),此时风力机的输出功率达到最大。
在风力发电系统中,风力发电机(通常为永磁同步电机或异步电机)的输出功率与其转速和风速密切相关。基于贝兹理论,风力机的输出电功率 PPP 可以用以下非线性函数来近似:

4.2 MPPT算法的基本原理
MPPT算法的核心思想是通过实时调整风力机的运行参数(如叶尖速比、桨距角等),使风力机始终工作在最大功率点上。这通常需要通过测量风速、发电机转速和输出功率等参数,并根据这些参数的变化来动态调整风力机的控制策略。
在理论上,风力机的最大功率点可以通过对其功率曲线求导数并令其为零来找到。然而,在实际应用中,由于风速的波动性和测量误差等因素的影响,直接求解最大功率点往往是不切实际的。因此,MPPT算法通常采用迭代逼近的方法来逐渐逼近最大功率点。
基于MPPT算法的风力机控制电路通常包括风速测量模块、转速测量模块、功率测量模块和控制算法实现模块等部分。这些模块通过传感器和信号调理电路将风速、转速和功率等物理量转换为适合控制器处理的电信号,并通过控制算法实现模块对风力机的运行状态进行实时调整和优化。
在实际应用中,控制电路的设计需要考虑多种因素,如传感器的精度和可靠性、信号调理电路的抗干扰能力、控制器的计算能力和实时性要求等。此外,还需要根据具体的风力机类型和发电机类型来选择合适的MPPT算法和控制策略,并对其进行适当的修改和优化以适应实际应用场景的需求。

浙公网安备 33010602011771号