搜索技巧


一、三维目标
知识与技能:了解在搜索引擎搜索的各种方法;掌握如何选择合适的方法进行搜索;
过程与方法:通过师生问答,小组讨论,设置场景等方式,引导同学们了解网上搜索的各种技巧。
情感态度价值观:通过对本节课的学习,引导同学们学习搜索技巧的相关知识,帮助同学们学会应对信息时代带来的各种挑战。
二、重难点:
重点:了解在搜索引擎搜索的各种方法。
难点:掌握如何选择合适的方法进行搜索。
三、教学过程:
(导入)
老师想问了解一下同学们平时遇到问题,会怎么办呢?
有的同学会去向他人请教,有的同学会去看书自己找到答案,老师还听到有同学说去网上找到问题的答案。
那么就请这位同学说说你网上搜索的经历吧。
噢~这位同学说他非常喜欢了解历史知识,因此他经常会去网上查找一些历史上著名的人物和他们的事迹。非常好,请坐。
在互联网不断发展的今天,高效和便捷是这个信息时代的代名词,我们如何在信息繁多的网络上快速地查找到我们想要的内容就需要一定的技巧,今天就让我们走进本节课的内容,来学习一下这些技巧吧!
(新授)
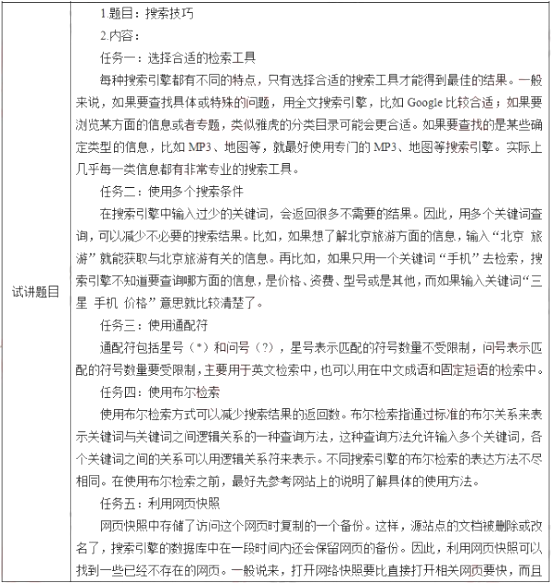
任务一:选择合适的检索工具
现在呢,请同学们自己上网查找,查找的主题是今日新闻,开始!
老师看到有的同学很快就完成了,还有的同学还没找到。那么我们请同学们分享一下你是如何搜索今日新闻的吧!
这位同学说他是用百度搜索引擎的方式进行搜索,在搜索框中输入今日新闻,但是他发现搜索的结果有几万条,无法找到准确的结果,很好请坐。我们请其他的同学再来分享一下。
这位同学说,他用的是新浪网站进行搜索,在目录板块中找到了新闻,点击链接跳转以后,今日新闻就列举出来了。
请同学们说说哪位同学的方法更好?
答案当然是第二位同学,他用的方法是目录搜索引擎,代表网站有雅虎、新浪等,这种方法适合查找某一方面的内容和信息;而第一位同学使用的是全文搜索引擎,代表网站有google、baidu等,适合用来查找特定的、具体的内容。
任务二:使用多个搜索条件
不仅仅是搜索引擎的选择,关键词的搜索也是非常重要的,现在如果老师想要买一台手机,关键词可以输入手机吗?
有同学认为可以,也有同学认为不行,请认为可以的同学在搜索引擎中输入手机关键词,认为不可以的同学输入你认为更好的关键词。
有没有输入手机关键词的同学说一说你搜索出来的结果?
嗯,非常好,请坐。这位同学说他搜索手机关键词后,跳出了不同手机的品牌,手机的型号,手机的价格等信息,搜索内容非常冗余也不是我们想要的结果。还有没有使用不同关键词的同学来分享一下。
这位同学说,他搜索的关键词是“华为 手机 价格”,点击搜索跳出了华为不同手机型号的价格,更符合老师想要的结果,很好请坐。
同学们可以按到在搜索引擎中输入过少的关键词,会返回很多我们不想要的结果,因此,用多个关键词查询,可以减少信息的冗余,对搜索结果进行筛选排除。
任务三:使用通配符
有时候当我们不知道某一个具体的关键词,只知道其中几个字符的时候,我们可以使用通配符进行搜索。通配符包括星号和问好,星号表示匹配的符号数量不受限制,文浩表示匹配的符号数量受到限制。比如英文s*d可以搜索出sad或者是started,而s?t可以搜索出sat和set。
任务四:使用布尔检索
使用布尔检索方式可以减少搜索结果的返回数。布尔检索指通过标准的布尔关系来表示关键词与关键词之间的逻辑关系的一种查询方式,这种查询方式允许输入多个关键词,各个关键词之间的关系可以用逻辑关系符来表示。不同搜索引擎的布尔检索表达方式不尽相同,需要参考网站的说明来了解具体的使用方法。
任务五:利用网页快照
有没有同学知道网页快照是什么?
这位同学他说他不知道网页快照是什么,但是他在使用百度进行搜索的时候使用过这个功能,使用网页快照会看到这个网页的内容,同时你搜索的关键词会被高亮显示出来。
其实网页快照中存储了访问这个网页时复制的一个备份。这样,源站点的文档被删除或改名了,搜索引擎中的数据库在一段时间内还会保留网页的备份。因此利用网页快照可以找到一些已经不存在的网页。一般来说,网页快照要比直接打开网页要快,而且还会标出关键词。
任务六:利用浏览器的查找功能
那么同学们,如果我们已经找到了我们想要的搜索结果,但是网页内容太多,如何快速地找到与我们的关键词相关的内容呢?
有同学反应很快,他说ctrl+F,非常好,这跟我们之前学过的什么内容是相似的?
非常好,同学们都异口同声WORD。
(巩固)
关于搜索技巧我们已经讲完了,同学们是否有收货了呢?现在就让我们进入小试牛刀环节,看看同学们的学习成果吧。
随着我们互联网技术的发展,熟练使用搜索引擎是我们这个信息时代生存必备的一个技能,请同学们以2-4人为一小组,互相选定主题,使用我们的各种搜索引擎进行搜索,同时结合我们课堂中学习到的技巧。
时间到啦,看到同学们的学习热情非常高涨,相信这些搜索技巧难不倒我们的同学。
(小结)
现在请一位同学总结本节课的内容。
(作业)
请同学们利用课余时间,继续熟练自己的搜索技巧,并在下节课分享自己的搜索心得。

浙公网安备 33010602011771号