2022-2023年度java最新大厂面试真题
【美团】面试真题:
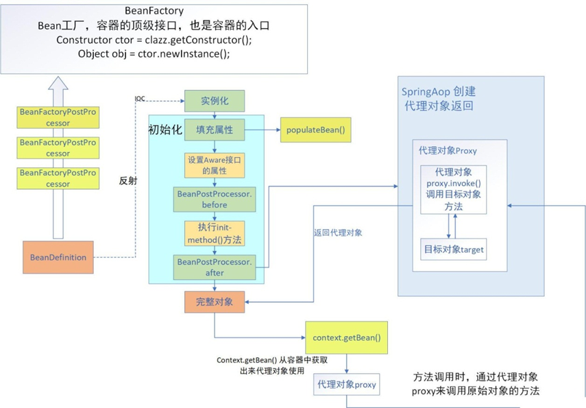
1、SPRING AOP 底层原理
一、AOP概念:
AOP(Aspect Oriented Programming),即面向切面编程,可以说是OOP(Object Oriented Programming,面向对象编程)的补充和完善。OOP引入封装、继承、多态等概念来建立一种对象层次结构,用于模拟公共行为的一个集合。不过OOP允许开发者定义纵向的关系,但并不适合定义横向的关系,例如日志功能。日志代码往往横向地散布在所有对象层次中,而与它对应的对象的核心功能毫无关系对于其他类型的代码,如安全性、异常处理和透明的持续性也都是如此,这种散布在各处的无关的代码被称为横切(cross cutting),在OOP设计中,它导致了大量代码的重复,而不利于各个模块的重用。
AOP技术恰恰相反,它利用一种称为"横切"的技术,剖解开封装的对象内部,并将那些影响了多个类的公共行为封装到一个可重用模块,并将其命名为"Aspect",即切面。所谓"切面",简单说就是那些与业务无关,却为业务模块所共同调用的逻辑或责任封装起来,便于减少系统的重复代码,降低模块之间的耦合度,并有利于未来的可操作性和可维护性。
使用"横切"技术,AOP把软件系统分为两个部分:核心关注点和横切关注点。业务处理的主要流程是核心关注点,与之关系不大的部分是横切关注点。横切关注点的一个特点是,他们经常发生在核心关注点的多处,而各处基本相似,比如权限认证、日志、事物。AOP的作用在于分离系统中的各种关注点,将核心关注点和横切关注点分离开来。
二、AOP核心概念
(2.1)横切关注点
对哪些方法进行拦截,拦截后怎么处理,这些关注点称之为横切关注点
(2.2)切面(aspect)
类是对物体特征的抽象,切面就是对横切关注点的抽象
(2.3)连接点(joinpoint)
被拦截到的点,因为Spring只支持方法类型的连接点,所以在Spring中连接点指的就是被拦截到的方法,实际上连接点还可以是字段或者构造器
(2.4)切入点(pointcut)
对连接点进行拦截的定义
(2.5)通知(advice)
所谓通知指的就是指拦截到连接点之后要执行的代码,通知分为前置、后置、异常、最终、环绕通知五类
(2.6)目标对象
代理的目标对象
(2.7)织入(weave)
将切面应用到目标对象并导致代理对象创建的过程
(2.8)引入(introduction)
在不修改代码的前提下,引入可以在运行期为类动态地添加一些方法或字段

2、HASHMAP 的底层数据结构是怎样的 ?

JDK1.7及之前:数组+链表
JDK1.8:数组+链表+红黑树
JDK1.8 之前:
1. JDK1.8 之前 HashMap 底层是 数组和链表 结合在一起使用也就是 链表散列。
2. HashMap 通过 key 的 hashCode 经过扰动函数处理过后得到 hash 值,然后通过 (n - 1) & hash 判断当前元素存放的位置(这里的 n 指的是数组的长度),如果当前位置存在元素的话,就判断该元素与要存入的元素的 hash 值以及 key 是否相同,如果相同的话,直接覆盖,不相同就通过拉链法解决冲突。
3. 所谓扰动函数指的就是 HashMap 的 hash 方法。使用 hash 方法也就是扰动函数是为了防止一些实现比较差的 hashCode() 方法 换句话说使用扰动函数之后可以减少碰撞。

JDK1.8 之后:
当链表长度大于阈值(默认为 8)时,会首先调用 treeifyBin()方法。这个方法会根据 HashMap 数组来决定是否转换为红黑树。只有当数组长度大于或者等于 64 的情况下,才会执行转换红黑树操作,以减少搜索时间。否则,就是只是执行 resize() 方法对数组扩容。

更多内容,微信搜一搜:后端开发面试题
3、HASHMAP 的扩容机制是怎样的?
一般情况下,当元素数量超过阈值时便会触发扩容。每次扩容的容量都是之前容量的2倍。HashMap的容量是有上限的,必须小于1<<30,即1073741824。如果容量超出了这个数,则不再增长,且阈值会被设置为Integer.MAX_VALUE。
JDK7中的扩容机制 :
空参数的构造函数:以默认容量、默认负载因子、默认阈值初始化数组。内部数组是空数组。
有参构造函数:根据参数确定容量、负载因子、阈值等。
第一次put时会初始化数组,其容量变为不小于指定容量的2的幂数,然后根据负载因子确定阈值。
如果不是第一次扩容,则 新容量=旧容量 x 2 ,新阈值=新容量 x 负载因子 。
JDK8的扩容机制 :
空参数的构造函数:实例化的HashMap默认内部数组是null,即没有实例化。第一次调用put方法时,则会开始第一次初始化扩容,长度为16。
有参构造函数:用于指定容量。会根据指定的正整数找到不小于指定容量的2的幂数,将这个数设置赋值给阈值(threshold)。
第一次调用put方法时,会将阈值赋值给容量,然后让 阈值 = 容量 x 负载因子。 如果不是第一次扩容,则容量变为原来的2倍,阈值也变为原来的2倍。(容量和阈值都变为原来的2倍时,负载因子还是不变)。
此外还有几个细节需要注意:
首次put时,先会触发扩容(算是初始化),然后存入数据,然后判断是否需要扩容;
不是首次put,则不再初始化,直接存入数据,然后判断是否需要扩容;
4、CONCURRENTHASHMAP 的存储结构是怎样的?
Java7:
ConcurrnetHashMap 使用的分段锁,也就是每一个 Segment 上同时只有一个线程可以操作,每一个 Segment 都是一个类似 HashMap 数组的结构,它可以扩容,它的冲突会转化为链表。但是 Segment 的个数一但初始化就不能改变,默认 Segment 的个数是 16 个。

Java8:
ConcurrnetHashMap 使用的 Synchronized 锁加 CAS 的机制。结构也由 Java7 中的 Segment 数组 + HashEntry 数组 + 链表 进化成了 Node 数组 + 链表 / 红黑树,Node 是类似于一个 HashEntry 的结构。它的冲突再达到一定大小时会转化成红黑树,在冲突小于一定数量时又退回链表。

5、线程池大小如何设置?
CPU 密集型任务(N+1): 这种任务消耗的主要是 CPU 资源,可以将线程数设置为 N(CPU 核心数)+1,比 CPU 核心数多出来的一个线程是为了防止线程偶发的缺页中断,或者其它原因导致的任务暂停而带来的影响。一旦任务暂停,CPU 就会处于空闲状态,而在这种情况下多出来的一个线程就可以充分利用 CPU 的空闲时间。
I/O 密集型任务(2N): 这种任务应用起来,系统会用大部分的时间来处理 I/O 交互,而线程在处理 I/O 的时间段内不会占用 CPU 来处理,这时就可以将 CPU 交出给其它线程使用。因此在 I/O 密集型任务的应用中,我们可以多配置一些线程,具体的计算方法是 2N。
如何判断是 CPU 密集任务还是 IO 密集任务?
CPU 密集型简单理解就是利用 CPU 计算能力的任务比如你在内存中对大量数据进行排序。单凡涉及到网络读取,文件读取这类都是 IO 密集型,这类任务的特点是 CPU 计算耗费时间相比于等待 IO 操作完成的时间来说很少,大部分时间都花在了等待 IO 操作完成上。
从如下角度分析如何合理配置线程池大小:
任务的性质:CPU密集型任务、IO密集型任务、混合型任务。
任务的优先级:高、中、低。
任务的执行时间:长、中、短。
任务的依赖性:是否依赖其他系统资源,如数据库连接等。
性质不同的任务可以交给不同规模的线程池执行。
估算合理值的公式:
最佳线程数目 = ((线程等待时间+线程CPU时间)/线程CPU时间 )* CPU数目
简化:
最佳线程数目 = (线程等待时间与线程CPU时间之比 + 1)* CPU数目
结论:
线程等待时间所占比例越高,需要越多线程。线程CPU时间所占比例越高,需要越少线程。
6、IO 密集=NCPU*2 是怎么计算出来?
7、G1 收集器有哪些特点?
8、你有哪些手段来排查 OOM 的问题?
9、请你谈谈 MYSQL 事务隔离级别,MYSQL 的默认隔离级别是什么?
10、可重复读解决了哪些问题?
11、对 SQL 慢查询会考虑哪些优化 ?
12、谈一谈缓存穿透、缓存击穿和缓存雪崩,以及解决办法?
13、LRU 是什么?如何实现?
14、什么是堆内存?参数如何设置?
15、栈和队列,举个使用场景例子?
16、MYSQL 为什么 INNODB 是默认引擎?
17、MYSQL 索引底层结构为什么使用 B+树?
18、B+ 树的叶子节点链表是单向还是双向?
19、MVCC 是什么?它的底层原理是什么?
20、UNDO LOG 具体怎么回滚事务 ?
21、如何查询慢 SQL 产生的原因
22、索引失效的情况有哪些?.
23、一个 REDIS 实例最多能存放多少的 KEYS?LIST、SET、SORTED SET 他们最多能存放多少元素?
Redis简介
Redis (Remote Dictionary Server) 是用 C 语言开发的一个开源的高性能键值对(key-value)数据库。
Redis特点:
数据间没有必然的关联关系
内部采用单线程机制进行工作
高性能。官方提供测试数据,50个并发执行100000 个请求,读的速度是110000 次/s,写的速度是81000次/s。
多数据类型支持
字符串类型 string
列表类型 list
散列类型 hash
集合类型 set
有序集合类型 sorted_set
持久化支持。可以进行数据灾难恢复
Redis 的应用 :
为热点数据加速查询(主要场景),如热点商品、热点新闻、热点资讯、推广类等高访问量信息等
任务队列,如秒杀、抢购、购票排队等
即时信息查询,如各位排行榜、各类网站访问统计、公交到站信息、在线人数信息(聊天室、网站)、设备信号等
时效性信息控制,如验证码控制、投票控制等
分布式数据共享,如分布式集群架构中的 session 分离
消息队列
分布式锁
List、Set、Sorted Set :
24、REDIS 数据结构 压缩列表和跳跃表的区别
25、为什么数据量小的时候用压缩列表 ?
26、REDIS 主从同步是怎么实现的?
27、REDIS 持久化 RDB 和 AOF 优缺点
28、谈谈自己对于 SPRING AOP 的了解?
29、 SPRING BEAN 容器的生命周期是什么样的?
30、RABBITMQ 如何保证消息不丢失 ?

更多内容,微信搜一搜:后端开发面试题
【阿里】面试真题:
1、TCP 和 UDP 区别?
TCP/IP协议族为运输层指明了两个协议:TCP和UDP,它们都是作为应同程序和网络操作的中介物。
✱ TCP协议全称是传输控制协议是一种面向连接的、可靠的、基于字节流的传输层通信协议,由IETF的RFC793定义。TCP是面向连接的、可靠的流协议。TCP提供超时重发,丢弃重复数据,检验数据,流量控制等功能,保证数据能从一端传到另一端。
✱ UDP协议全称是用户数据报协议,在网络中它与TCP协议一样用于处理数据包,是一种无连接的协议。在OSI模型中,在第四层——传输层,处于IP协议的上一层。UDP有不提供数据包分组、组装和不能对数据包进行排序的缺点。由于UDP在传输数据报前不用在客户和服务器之间建立一个连接,且没有超时重发等机制,故而传输速度很快。
2、TCP/IP 协议涉及哪几层架构?
3、描述下 TCP 连接4次挥手的过程?为什么要4次挥手?
4、计算机插上电源操作系统做了什么?
5、LINUX 操作系统设备文件有哪些?.
6、多线程同步有哪些方法?
7、一个对象的两个方法加 SYNCHRONIZED,一个线程进去 SLEEP,另一个线程可以进入到另一个方法吗?
8、什么是可重入锁(REENTRANTLOCK)?
9、创建线程的三个方法是什么?
10、JAVA 怎么获取多线程的返回值?
11、线程池有哪几种创建方式?
12、线程池参数有哪些?
13、线程池拒绝策略有哪些?
14、你认为对线程池的核心参数实现自定义可配置,三个核心参数是?
15、THREADPOOLEXECUTOR 线程池,COREPOOLSIZE=5, MAXIMUMPOOLSIZE=10,QUEUECAPACITY=10,有20个耗时任务 交给这个线程池执行,线程池会如何执行这20个任务?
16、给用户发消息任务超出队列,你用哪个拒绝策略?有其他方法吗 ?
17、JAVA8 新特性有哪些了解?
18、什么时候用多线程、为什么要设计多线程?
19、多线程越多效率越高吗?
20、多线程会产生哪些并发问题 ?
21、MYBATIS 如何将对象转换成 SQL?
22、虚拟内存是什么,虚拟内存的原理是什么?
23、栈会溢出吗?什么时候溢出?方法区会溢出吗?
24、JVM 如何加载类的?
25、自己写过 STRING 类能加载吗,之前的 STRING 是什么时候加载进去的?
26、描述 THREADLOCAL(线程本地变量)的底层实现原理及常用场景?
27、什么是微服务架构?
28、微服务有哪些特点?
29、LAMBDA 表达式是啥?优缺点?
30、讲一下 LAMBDA 的表达式作用域(LAMBDA SCOPES)。
31、MYSQL 事务的特性有什么,说一下分别是什么意思?
更多内容,微信搜一搜:后端开发面试题
【京东】面试真题:
1、哪些情况下的对象会被垃圾回收机制处理掉?
2、讲一下常见编码方式?
3、UTF-8 编码中的中文占几个字节;INT 型几个字节?
4、静态代理和动态代理的区别,什么场景使用?
5、简述下 JAVA 的异常体系。
6、谈谈你对解析与分派的认识。
7、修改对象 A 的 EQUALS 方法的签名,那么使用 HASHMAP 存放这个对象实例的时候,会用哪个 EQUALS 方法?
8、JAVA 中实现多态的机制是什么?
9、如何将一个 JAVA 对象序列化到文件里?
10、说说你对 JAVA 反射的理解。
11、说说你对 JAVA 注解的理解。
12、说一下泛型原理,并举例说明。
13、谈谈你对 JAVA 中 STRING 的了解。
14、STRING 为什么要设计成不可变的?
15、REDIS 常见的几种数据结构说一下?各自的使用场景?
16、谈一谈缓存穿透、缓存击穿和缓存雪崩,以及各自的解决方案?
17、讲下 KAFKA、RABBITMQ、ROCKETMQ 之间的区别是什么?
18、KAFKA 的架构说一下?
19、KAFKA 怎么保证消息是有序的?
20、KAFKA 怎么保证消息不丢失?
21、KAFKA 怎么解决重复消费?
22、介绍下 MYSQL 聚簇索引与非聚簇索引的区别(INNODB 与 MYISAM 引擎)?
23、然后给一个联合索引(A,B)和一个语句,SELECT * FROM TABLE WHERE B = 'XXX',判断是否能命中索引?为什么?
24、JAVA 多线程有哪几种实现方式?
25、用过 CONCURRENTHASHMAP,讲一下他和 HASHTABLE 的不同之处?
26、JAVA 怎么实现线程安全?
27、描述 THREADLOCAL(线程本地变量)的底层实现原理及常用场景。
28、介绍下 SPRING BEAN 都有哪些作用域 ?
29、注解 @AUTOWIRED 和 @RESOURCE 有什么区别?
30、RPC 的实现基础?
31、CMS,G1 垃圾回收器中的三色标记了解吗?
更多内容,微信搜一搜:后端开发面试题
【腾讯】面试真题:
1、KAFKA 是什么?主要应用场景有哪些?
Kafka 是一个分布式流式处理平台。 流平台具有三个关键功能:
1、消息队列:发布和订阅消息流,这个功能类似于消息队列,这也是 Kafka 也被归类为消息队列的原因。
2、容错的持久方式存储记录消息流: Kafka 会把消息持久化到磁盘,有效避免了消息丢失的风险。
3、流式处理平台: 在消息发布的时候进行处理,Kafka 提供了一个完整的流式处理类库。
Kafka 主要有两大应用场景:
✱ 消息队列 :建立实时流数据管道,以可靠地在系统或应用程序之间获取数据。
✱ 数据处理: 构建实时的流数据处理程序来转换或处理数据流。

更多内容,微信搜一搜:后端开发面试题
2、KAFKA 为什么有 TOPIC 还要用 PATITION?
3、客户端和服务器之间最多能建立多少个连接 ?
4、HASHMAP 结构,线程不安全举个例子?
5、MYSQL 索引分类?
6、了解线程 & 进程的区别吗?
7、JAVA 进程间的几种通信方式?
8、多台服务器同时对一个数据定时任务,怎么处理 ?
9、常见分布式锁的几种实现方式?
10、REDIS 分布式锁实现原理?
11、REDIS 的数据类型及它们的使用场景?
12、信号量与信号的区别?
13、SELECT 和 EPOLL 的底层结构是什么原理
14、场景题:1 亿个数据取出最大前100个有什么方法?
15、KAFKA 如何保证消息可靠?
16、消息队列的使用场景?
17、乐观锁和悲观锁的理解及如何实现,有哪些实现方式?
18、ARRAYLIST 和 LINKEDLIST 的区别在哪里?
19、谈谈你对 SQL 注入式攻击的理解?
20、数据库事务的特性?
21、REDIS 如何做内存优化?
22、缓存穿透,缓存击穿,缓存雪崩都是咋回事?解决办法?
23、数组和链表的区别?当数组内存过大时会出现什么问题?链表增删过多会出现的什么问题?
24、常见排序算法和分别的复杂度?
25、JDK 1.8的 JVM 内存划分模型 ,堆和栈的区别
26、简单描述 MYSQL 中,索引,主键,唯一索引,联合索引的区别,对数据库的性能有什么影响(从读写两方面)?
27、I/O 模型有哪几种?
28、当你用浏览器打开一个链接的时候,计算机做了哪些工作步骤?
29、虚拟 DOM 的优劣如何?
30、幻读是什么,用什么隔离级别可以防止幻读?
更多内容,微信搜一搜:后端开发面试题
【百度】面试真题:
1、SPINGBOOT 也有定时任务?是什么注解?
在 SpringBoot 中使用定时任务主要有两种不同的方式:
✱ Spring 中的 @Scheduled注解;
✱ 第三方框架 Quartz;
使用 Spring 中的 @Scheduled的方式主要通过 @Scheduled注解来实现。
使用 Quartz ,则按照 Quartz 的方式,定义 Job 和 Trigger 即可。
2、请描述线程的生命周期,它们之间如何切换?
3、什么情况线程会进入 WAITING 状态?
4、简述多进程开发中 JOIN 和 DEAMON 的区别?
5、异步和同步、阻塞和非阻塞之间的区别?
6、为什么要分内核态和用户态?
7、说下类加载器与类加载?加载的类信息放在哪个区域?
8、UDP 协议和 TCP 协议的区别?
9、LIMIT 1000000 加载很慢的话,你是怎么解决的呢?
10、MYSQL 的索引分类是什么?
11、什么是散列表? SELECT * 和SELECT 1?
12、MYSQL 的主从复制了解吗?
13、SPRING 框架事务注解用什么注解?使用该注解的失效场景?
14、FINAL、FINALLY、FINALLIZE?FINALLY 是在 RETURN 之前执行还是之后?FINALLY 块里的代码一定会执行吗?
15、I/O 多路复用实现方式有哪些?
16、SELECT、POLL、EPOLL 区别有哪些?
17、哈希算法解决哈希冲突方式有哪些?
18、如何保证 REDIS 中的数据不丢失?
19、如何保证 REDIS 中的数据都是热点数据?
20、REDIS 持久化机制是如何做的?
21、REDIS 为什么在使用 RDB 进行快照时会通过子进程的方式进行实现?
22、介绍下 MYSQL 的主从复制原理?产生主从延迟的原因?
23、父进程如果宕掉,子进程会怎样?
24、孤儿进程和僵尸进程有什么区别?
25、MYSQL 中有哪几种锁?
26、互斥锁(MUTEX)和自旋锁(SPINLOCK)分别在什么场景使用?
27、描述 SYNCHRONIZED、REENTRANTLOCK 的区别 ?
28、HASHMAP 扩容操作是怎么实现的?
29、CONCURRENTHASHMAP 1.7与1.8区别?
30、如何使用 JAVA 的反射?
更多内容,微信搜一搜:后端开发面试题
【华为】面试真题:
1、JAVA 常用集合及特点?
1. List:
✱ ArrayList、LinkedList、Vector、Stack
✱ Set:LinkedSet、HashSet、TreeSet
✱ Queue->Deque->LinkedList。
2. Map:
✱ HashMap、LinkedHashMap、TreeMap
✱ Dictionary->HashTable->Properties。
Vector: 底层数据结构是数组,查询快,增删慢,线程安全,效率低,默认长度为10,超过会100%延长,变成20,浪费空间。
ArrayList :基于数组,便于按 index 访问,超过数组需要扩容,扩容成本较高。
LinkedList:使用链表实现,无需扩容。
HashSet:底层数据结构是哈希表(无序,唯一),通过hashcode()和equals()保证元素唯一。
LinkedHashSet: 底层数据结构是链表和哈希表(FIFO插入有序,唯一),由链表保证元素有序,由哈希表保证元素唯一。
TreeSet:底层数据结构是红黑树(唯一,有序),通过自然排序和比较器排序保证元素有序,根据比较返回值是否是0来保证元素唯一性。
TreeMap:是有序的。
HashMap :空间换时间,哈希冲突不大的情况下查找数据性能很高。
LinkedHashMap 基本特点:继承自 HashMap,对 Entry 集合添加了一个双向链表。

2、开启一个线程的方法?
3、JAVA 面向对象包括哪些特性,怎么理解的?
4、JAVA 如何保证线程安全?
5、介绍 SPRING MVC 的工作流程 ?
6、SPRING 框架中用到了哪些设计模式?
7、REDIS 的特点是什么?
8、为什么使用 REDIS,有什么好处?
9、REDIS 雪崩和击穿了解吗?
10、什么是面向对象,谈谈你的理解?
11、访问数据库除了 JDBC 还有什么?
12、你知道有哪些设计原则?
13、在生产环境 LINUX服务器上,发现某台运行JAVA服务的服务器的CPU100%,不借助任何可视化工具,怎么进行问题的定位?
14、JDK 里面带的工具你知道哪些?
15、基本数据类型 BIT 长度?
16、CHAR 能不能存中文? .....
17、谈谈你对泛型的理解?
18、JAVA 程序是怎样运行的?
19、GC ROOT 有哪些?
20、栈帧的大小什么时候确定?
21、静态 FILED 声明和构造器哪个先执行?
22、线程创建方式是什么?
23、传统 I/O 跟 NIO 的区别?
24、消息队列的在各种场景下如何选型?
25、JAVA 的安全性体现在哪里?
26、STATIC 方法怎么访问非 STATIC 变量?
27、讲下你理解的 JAVA 多继承?
28、JAVA 基本类型有哪些?
29、线程池如果满了会怎么样?
30、什么是双亲委派机制,它有什么作用?
✱ 双亲委派机制的意思是除了顶层的启动类加载器以外,其余的类加载器,在加载之前,都会委派给它的父加载器进行加载。这样一层层向上传递,直到祖先们都无法胜任,它才会真正的加载。
✱ 通过带有优先级的层级关可以避免类的重复加载; 保证 Java 程序安全稳定运行,Java 核心 API 定义类型不会被随意替换。
一、双亲委派机制 Parent Delegation Model,又称为父级委托模型。其实是当某个类加载器需要加载某个.class文件的时候,它首先会把这个任务委托给他的上级类加载器,去递归这个操作,如果说上级的类加载器没有去加载,自己才会去加载这个类的。
二、类加载器
✱ BootstrapClassLoader(启动类加载器): c++编写,加载java核心库 java.*,构造ExtClassLoader和AppClassLoader。由于引导类加载器涉及到虚拟机本地实现细节,开发者无法直接获取到启动类加载器的引用,所以不允许直接通过引用进行操作。
✱ ExtClassLoader (标准扩展类加载器): java编写,加载扩展库,如classpath中的jre ,javax.*或者java.ext.dir 指定位置中的类,开发者可以直接使用标准扩展类加载器。
✱ AppClassLoader(系统类加载器): java编写,加载程序所在的目录,如user.dir所在的位置的class
✱ CustomClassLoader(用户自定义类加载器): java编写,用户自定义的类加载器,可加载指定路径的class文件

三、双亲委派机制的作用:
✱ 保证安全性,层级关系代表优先级,也就是所有类的加载,优先给启动类加载器,这样就保证了核心类库类。
✱ 避免重复,如果父类加载器加载过了,子类加载器就没有必要再去加载了。





浙公网安备 33010602011771号