20.1-电磁杆原理讲解 智能车竞赛 电磁杆原理图 电磁循迹小车 智能车电磁组 STM32电磁小车 电磁循迹小车 电磁循迹算法 智能车环岛 智能车比赛规则 STM32电磁循迹PID小车 电磁运放电路
功能介绍放开头, 使用便捷无需愁。
这是全网最详细、性价比最高的STM32实战项目入门教程,通过合理的硬件设计和详细的视频笔记介绍,硬件使用STM32F103主控资料多方便学习,通过3万字笔记、12多个小时视频、20多章节代码手把手教会你如何开发和调试。让你更快掌握嵌入式系统开发。
V3.3.0-STM32智能小车
视频: https://www.bilibili.com/video/BV16x4y1M7EN/?spm_id_from=333.337.search-card.all.click
V3:HAL库开发、功能:PID速度控制、PID循迹、PID跟随、遥控、避障、PID角度控制、视觉控制、电磁循迹、RTOS等功能。
20.1-电磁杆原理讲解
讲解电磁循迹原理
红外循迹赛道中间是黑色胶带,视觉循迹赛道中间是特定颜色胶带,而电磁循迹赛道中间是一根通这20khz正弦交流信号的铜线。
电磁杆要能供感知告诉现在相对铜线的位置,以便于小车完成循迹。

那么如何才能感应到通有正弦交流信号的铜线位置那? 我们使用电感,因为通有正弦交流信号的铜线会在周围产生磁场,而电感里面的线圈在这样的磁场下就会产生电压电流(电磁感应定律),我们对这个电压进行放大和滤波,最后通过检测这个电压就可以判定小车在磁场中的相对位置。

使用LC谐振电路
电感的线圈会在磁场中获得感应电流,然后LC并联谐振电路对感应电动势进行选频。
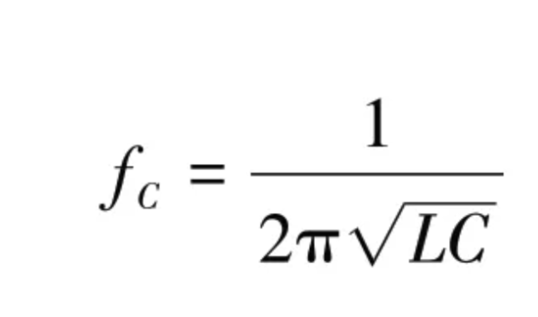
LC谐振电路的谐振频率公式

并联谐振电感的值为10 mH,并联谐振电容的值为6.8 nF。L为谐振电感的电感值;C为并联谐振电容的电容值。通过计算可得fC约为19.3 kHz。
这里增加示波器测量 LC的波形和只有电感的波形

这是原理图和PCB中LC谐振电路的焊接位置

使用放大电路
我们采集到的电压范围为50mv-200mv之间,要让单片机采集到的更加精确,我们选择将其放大到伏特V的范围。51单片机不超过5V,stm32不超过3.3V。简单说就是将将信号放大点,我们用运放实现放大。
我们这里使用芯片是OPA2350UA
这是原理图

关于运放的原理和大概使用说明可以看工科男孙老师的教程:电子小白学不会运放?一开始掌握这两个用法就够了!_哔哩哔哩_bilibili
添加链接描述
使用检波电路
使用二极管检波电路将交变的电压信号检波形成直流信号,然后再通过单片机的 AD 采集获得正比于感应电压幅值的数值。
使用两个二极管进行倍压检波,可以获得正比于交流电压信号峰峰值的直流信号。为了能够获得更大的动态范围, 倍压检波电路中的二极管推荐使用开启电压较小的肖特基二极管。
我们使用BAT54S搭建检波电路

具体原理和一些相关测试仿真可以从这篇文章学习小信号SOT23封装的肖特基二极管BAT54s_bat54s整流电路-CSDN博客
最后信号输出,通过我们的端口输出,可以把单片机已经设置好ADC功能的引脚接到电磁循迹的端口上。

参考这篇文章:智能车:这是你要找的电磁杆吗?_电磁杆电路-CSDN博客
添加链接描述
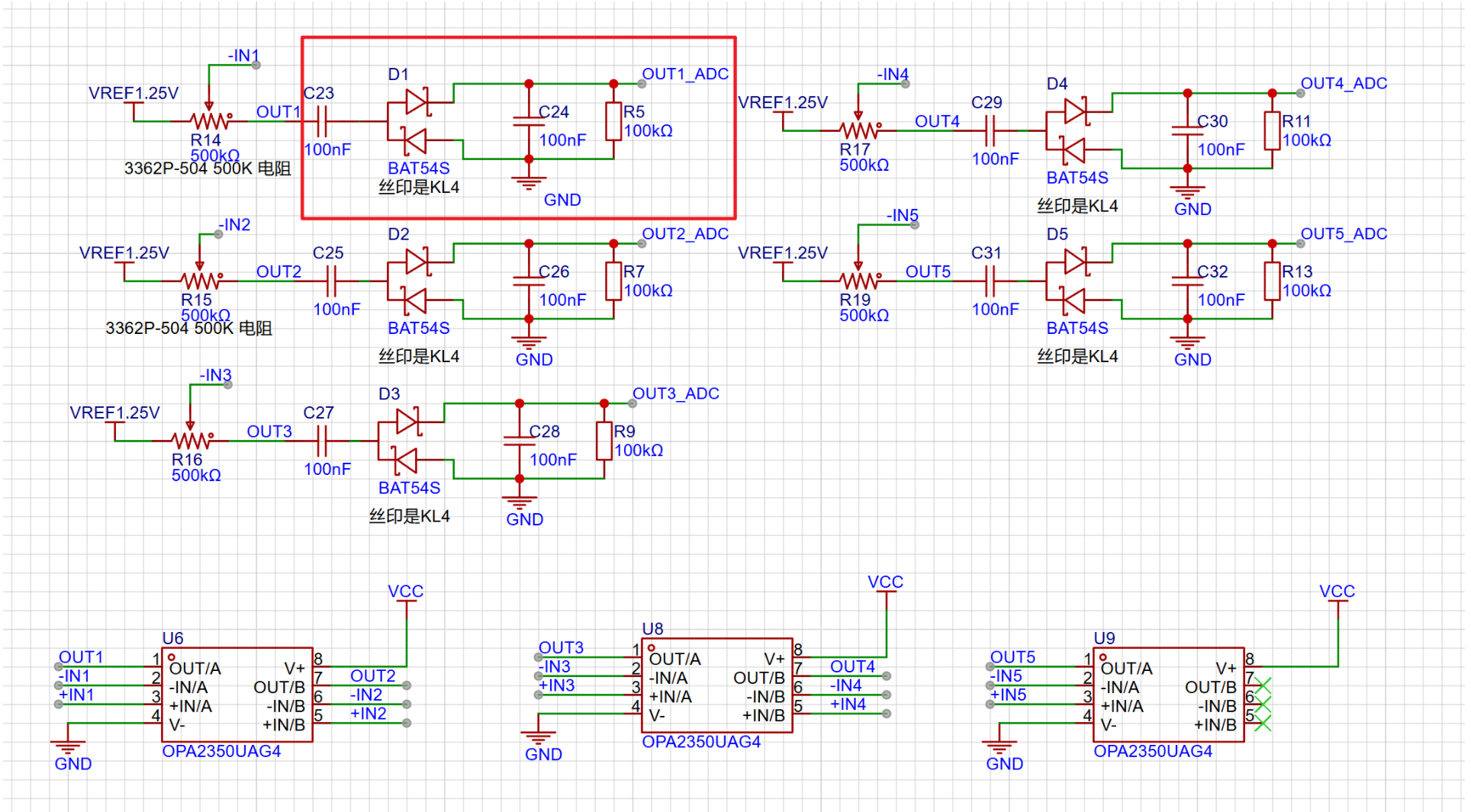
这里给大家提供的一个运放电路+检波电路的整理原理图
首先D 芯片里面两个运放,所以芯片D原理图等效C部分,
A部分中使用了D芯片的一个运放。
然后根据A部分的原理图,整理就是B 部分,A部分和B部分是等效的,这样结合运放和检波电路原理就非常容易理解了。

 
                    
                     
                    
                 
                    
                
 20.1-电磁杆原理讲解 智能车竞赛 电磁杆原理图 电磁循迹小车 智能车电磁组 STM32电磁小车 电磁循迹小车 电磁循迹算法 智能车环岛 智能车比赛规则 STM32电磁循迹PID小车 电磁运放电路
        20.1-电磁杆原理讲解 智能车竞赛 电磁杆原理图 电磁循迹小车 智能车电磁组 STM32电磁小车 电磁循迹小车 电磁循迹算法 智能车环岛 智能车比赛规则 STM32电磁循迹PID小车 电磁运放电路
     
                
            
         
         浙公网安备 33010602011771号
浙公网安备 33010602011771号