《跑腿代拿》项目需求分析模型
《跑腿代拿》项目需求分析模型
一、非功能性需求
- 易用性需求:项目基于微信小程序开发,使用简易,无需下载
- 安全性需求:骑手身份需通过实名认证,数据加密安全性高
二、功能性需求(以图文结合的方式进行描述,不能只有图片没有文字说明)
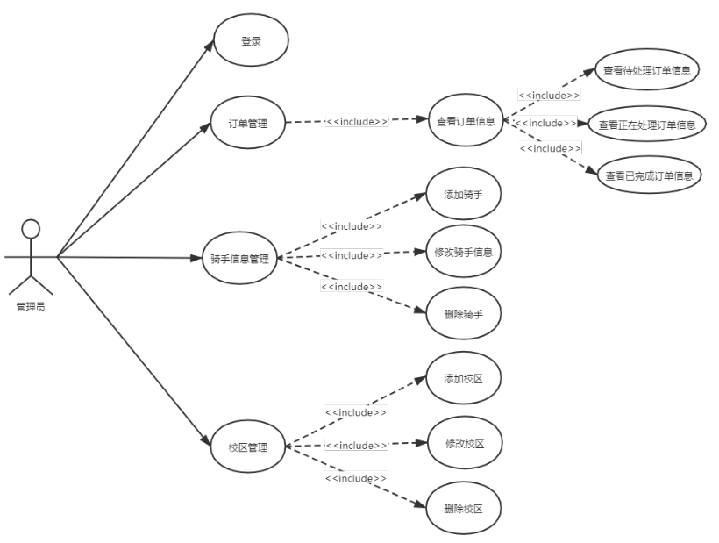
1. 用例图



2. 用例描述
1.1. 用户
1.1.1. 登录
| 用例名称:登录 |
|---|
| 用例标识号:101 |
| 参与者:用户 |
| 简要说明: 用户登录进入跑腿系统 |
| 前置条件: 跑腿系统正常运行 |
| 基本事件流: 1.用户点击进入小程序 2.系统弹出账户信息授权 3.用户同意授权,成功登录小程序 4.用例终止 |
| 其他事件流A1: 在点击“同意授权”之前,用户随时可以按“返回\拒绝授权”按钮,将无法登录小程序 |
| 异常事件流: 1.提示错误信息,用户确认 2.退出小程序 |
| 后置条件: 成功登录快递代取代寄系统 |
| 注释:无 |
1.1.2. 添加跑腿订单
| 用例名称:添加跑腿订单 |
|---|
| 用例标识号:102 |
| 参与者:用户 |
| 简要说明: 用户提交需要跑腿的拿货信息 |
| 前置条件: 用户已登录跑腿代拿系统 |
| 基本事件流: 1.用户点击“添加订单”按钮 2.系统显示订单填写页面 3.用户填写各项订单详细信息:收货地址、电话号码、取件码、取件地址、配送时间段 4.系统验证数据的有效性 5.系统通过验证,用户提交订单、支付费用 6.系统返回“添加“成功信息 |
| 其他事件流A1: 1. 在点击“提交订单”之前,用户随时可以按“返回”按钮,订单将不会被创建出来 2. 在提交订单后,用户未付款,则依旧保留订单提交界面,等待用户付款 |
| 异常事件流: 1.系统如果验证不成功,给出具体字段的错误提示信息,用户确认 2.用户重新填写数据 |
| 后置条件: 订单信息成功提交,显示订单信息 |
| 注释:无 |
1.1.3. 添加代寄订单
| 用例名称:添加跑腿订单 |
|---|
| 用例标识号:103 |
| 参与者:用户 |
| 简要说明: 用户提交需要代寄出的快递信息 |
| 前置条件: 用户已登录跑腿代拿系统 |
| 基本事件流: 1.用户点击“添加订单”按钮 2.系统显示订单填写页面 3.用户填写各项订单详细信息:取件地址、寄件人姓名、寄件人身份证、电话号码、收件人姓名、收件人地址、收件人电话号码、快递方式、取件时间段 4.系统验证数据的有效性 5.系统通过验证,用户提交订单、支付费用 6.系统返回“添加“成功信息 |
| 其他事件流A1: 1. 在点击“提交订单”之前,用户随时可以按“返回”按钮,订单将不会被创建出来 2. 在提交订单后,用户未付款,则依旧保留订单提交界面,等待用户付款 |
| 异常事件流: 1.系统如果验证不成功,给出具体字段的错误提示信息,用户确认 2.用户重新填写数据 |
| 后置条件: 订单信息成功提交,显示订单信息 |
| 注释:无 |
1.1.4. 查看订单
| 用例名称:查看订单 |
|---|
| 用例标识号:104 |
| 参与者:用户 |
| 简要说明: 用户查看正在处理的订单记录 |
| 前置条件: 用户已登录跑腿代拿系统 |
| 基本事件流: 1.用户点击”查看订单“ 2.系统显示"历史订单“,"正在处理订单"按钮可供用户选择 3.用例终止 |
| 其他事件流A1: 无 |
| 异常事件流: 1.提示错误信息,用户确认 2.返回系统主页 |
| 后置条件: 显示"历史订单“,"正在处理订单"按钮 |
| 注释:无 |
1.1.4.1. 查看正在处理订单
| 用例名称:查看正在处理订单 |
|---|
| 用例标识号:105 |
| 参与者:用户 |
| 简要说明: 用户查看正在处理的订单记录 |
| 前置条件: 用户已进入查看订单页面 |
| 基本事件流: 1.用户点击”正在处理订单“ 2.系统显示所有正在处理订单记录列表 3.用户点击”详情“,显示单个订单详细内容 4.用例终止 |
| 其他事件流A1: 无 |
| 异常事件流: 1.提示错误信息,用户确认 2.返回系统主页 |
| 后置条件: 显示所有正在处理的订单 |
| 注释:无 |
1.1.4.1. 查看历史订单
| 用例名称:查看历史订单 |
|---|
| 用例标识号:106 |
| 参与者:用户 |
| 简要说明: 用户查看历史订单记录 |
| 前置条件: 用户已进入查看订单页面 |
| 基本事件流: 1.用户点击”历史订单“ 2.系统显示所有历史订单记录列表 3.用户点击”详情“,显示单个订单详细内容 4.用例终止 |
| 其他事件流A1: 无 |
| 异常事件流: 1.提示错误信息,用户确认 2.返回系统主页 |
| 后置条件: 显示所有历史订单记录 |
| 注释:无 |
1.2. 骑手
1.2.1. 登录
| 用例名称:登录 |
|---|
| 用例标识号:201 |
| 参与者:骑手 |
| 简要说明: 骑手登录进入快递代取代寄配送系统 |
| 前置条件: 骑手已经通过身份验证,获得账户,跑腿代拿送系统正常运行 |
| 基本事件流: 1.骑手使用通过审核的账户密码登录系统 2.系统进行账户密码验证 3.账户密码正确则成功登录系统 4.用例终止 |
| 其他事件流A1: 无 |
| 异常事件流: 1.如果账户密码不正确,系统提示错误信息 2.骑手重新填写账户或密码 |
| 后置条件: 成功登录跑腿代拿系统 |
| 注释:无 |
1.2.2. 接单
| 用例名称:接单 |
|---|
| 用例标识号:202 |
| 参与者:骑手 |
| 简要说明: 接取订单,显示订单信息 |
| 前置条件: 骑手已登录跑腿代拿系统 |
| 基本事件流: 1.骑手进入代取订单列表,点击“接单按钮” 2.系统弹出对话框,询问是否接单 3.骑手确认接单 4.系统显示订单详细信息页面 3.用例终止 |
| 其他事件流A1: 骑手点击”取消“按钮,则不会接取订单 |
| 异常事件流: 1.提示错误信息,骑手确认 2.返回系统主页 |
| 后置条件: 成功接取订单,显示订单信息 |
| 注释:无 |
1.2.3. 查看订单列表
| 用例名称:查看订单列表 |
|---|
| 用例标识号:203 |
| 参与者:骑手 |
| 简要说明: 查看所有待处理订单简要信息 |
| 前置条件: 骑手已登录跑腿代拿系统 |
| 基本事件流: 1.骑手点击”订单列表“ 2.系统显示订单简要信息列表页面 3.骑手可以查看所有待处理的订单简要信息 4.用例结束 |
| 其他事件流A1: 无 |
| 异常事件流: 1.提示错误信息,骑手确认 2.返回系统主页 |
| 后置条件: 显示所有待处理订单的简要信息 |
| 注释:无 |
1.2.4. 查看订单
| 用例名称:查看订单 |
|---|
| 用例标识号:204 |
| 参与者:骑手 |
| 简要说明: 骑手查看正在处理的订单记录 |
| 前置条件: 骑手已登录跑腿代拿系统 |
| 基本事件流: 1.骑手点击”查看订单“ 2.系统显示"历史订单“,"正在处理订单"按钮可供骑手选择 3.用例终止 |
| 其他事件流A1: 无 |
| 异常事件流: 1.提示错误信息,骑手确认 2.返回系统主页 |
| 后置条件: 显示"历史订单“,"正在处理订单"按钮 |
| 注释:无 |
1.2.4.2. 查看正在处理订单
| 用例名称:查看正在处理订单 |
|---|
| 用例标识号:205 |
| 参与者:骑手 |
| 简要说明: 骑手查看正在处理的订单记录 |
| 前置条件: 骑手已进入查看订单页面 |
| 基本事件流: 1.骑手点击”正在处理订单“ 2.系统显示所有正在处理订单记录列表 3.骑手点击”详情“,显示单个订单详细内容 4.用例终止 |
| 其他事件流A1: 无 |
| 异常事件流: 1.提示错误信息,骑手确认 2.返回系统主页 |
| 后置条件: 显示所有正在处理的订单 |
| 注释:无 |
1.2.4.2. 查看历史订单
| 用例名称:查看历史订单 |
|---|
| 用例标识号:206 |
| 参与者:骑手 |
| 简要说明: 骑手查看历史订单记录 |
| 前置条件: 骑手已进入查看订单页面 |
| 基本事件流: 1.骑手点击”历史订单“ 2.系统显示所有历史订单记录列表 3.骑手点击”详情“,显示单个订单详细内容 4.用例终止 |
| 其他事件流A1: 无 |
| 异常事件流: 1.提示错误信息,用户确认 2.返回系统主页 |
| 后置条件: 显示所有历史订单记录 |
| 注释:无 |
1.2.4. 修改账户密码
| 用例名称:我的订单 |
|---|
| 用例标识号:207 |
| 参与者:骑手 |
| 简要说明: 骑手修改账户密码 |
| 前置条件: 骑手已登录跑腿代拿系统 |
| 基本事件流: 1.骑手点击”修改密码“按钮 2.系统显示密码修改界面 3.骑手输入旧密码和新密码,点击”提交“按钮 4.系统验证数据的有效性 5.通过验证,返回“修改”成功信息 |
| 其他事件流A1: 在按“提交“按钮之前,骑手随时可以按”返回“按钮,则在输入框填写的密码不会影响骑手的原本的账户密码 |
| 异常事件流: 1.系统如果验证不成功,给出具体字段的错误提示信息,骑手确认 2.骑手重新填写数据 |
| 后置条件: 显示历史订单信息 |
| 注释:无 |
1.3. 管理员
1.3.1. 登录
| 用例名称:登录 |
|---|
| 用例标识号:301 |
| 参与者:管理员 |
| 简要说明: 管理员登录进入跑腿代拿后台管理系统 |
| 前置条件: 快递代取代寄后台管理系统正常运行 |
| 基本事件流: 1.管理员输入账户密码登录系统 2.系统进行账户密码验证 3.账户密码正确则成功登录系统,错误则显示错误信息 4.用例终止 |
| 其他事件流A1: 无 |
| 异常事件流: 1.如果账户密码不正确,系统提示错误信息 2.管理员重新填写账户或密码 |
| 后置条件: 成功登录跑腿代拿后台管理系统 |
| 注释:无 |
1.3.2. 订单管理
| 用例名称:订单管理 |
|---|
| 用例标识号:302 |
| 参与者:管理员 |
| 简要说明: 管理员管理订单 |
| 前置条件:管理员已登录跑腿代拿后台管理系统 |
| 基本事件流: 1.管理员进入订单管理页面 2.系统显示”正在处理订单“,"待处理订单“,"已处理订单"列表选项 3.用例终止 |
| 其他事件流A1: 无 |
| 异常事件流: 1.提示错误信息,管理员确认 2.返回系统主页 |
| 后置条件: 显示”正在处理订单“,"待处理订单“,"已处理订单"列表选项 |
| 注释:无 |
1.3.2.1. 查看待处理订单信息
| 用例名称:查看订单信息 |
|---|
| 用例标识号:303 |
| 参与者:管理员 |
| 简要说明: 管理员查看所有待处理的订单信息 |
| 前置条件: 管理员进入订单管理页面 |
| 基本事件流: 1.管理员点击"待处理订单列表" 2.系统显示所有待处理订单列表信息 3.管理员点击”详情“,系统显示订单详细信息 4.用例终止 |
| 其他事件流A1: 无 |
| 异常事件流: 1.提示错误信息,管理员确认 2.返回系统主页 |
| 后置条件: 显示所有待处理的订单信息 |
| 注释:无 |
1.3.2.2. 查看正在处理订单信息
| 用例名称:查看订单信息 |
|---|
| 用例标识号:304 |
| 参与者:管理员 |
| 简要说明: 管理员查看所有正在处理的订单信息 |
| 前置条件: 管理员进入订单管理页面 |
| 基本事件流: 1.管理员点击"正在处理订单列表" 2.系统显示所有正在处理订单列表信息 3.管理员点击”详情“,系统显示订单详细信息 4.用例终止 |
| 其他事件流A1: 无 |
| 异常事件流: 1.提示错误信息,管理员确认 2.返回系统主页 |
| 后置条件: 显示所有已处理的订单信息 |
| 注释:无 |
1.3.2.2. 查看已处理订单信息
| 用例名称:查看订单信息 |
|---|
| 用例标识号:305 |
| 参与者:管理员 |
| 简要说明: 管理员查看所有已处理的订单信息 |
| **前置条件: ** 管理员进入订单管理页面 |
| 基本事件流: 1.管理员点击"已处理订单列表" 2.系统显示所有已处理订单列表信息 3.管理员点击”详情“,系统显示订单详细信息 4.用例终止 |
| 其他事件流A1: 无 |
| 异常事件流: 1.提示错误信息,管理员确认 2.返回系统主页 |
| 后置条件: 显示所有已处理的订单信息 |
| 注释:无 |
1.3.3. 骑手管理
| 用例名称:骑手管理 |
|---|
| 用例标识号:306 |
| 参与者:管理员 |
| 简要说明: 管理员管理骑手,进行增删改 |
| 前置条件: 管理员已登录跑腿代拿后台管理系统 |
| 基本事件流: 1.管理员进入骑手管理页面 2.系统显示对骑手的相关管理选项:增加骑手、修改骑手、删除骑手 3.用例结束 |
| 其他事件流A1: 无 |
| 异常事件流: 1.提示错误信息,管理员确认 2.返回系统主页 |
| 后置条件: 显示管理骑手页面,对骑手进行增删改 |
| 注释:无 |
1.3.3.1. 添加骑手
| 用例名称:添加骑手 |
|---|
| 用例标识号:307 |
| 参与者:管理员 |
| 简要说明: 管理员添加、录入已注册的骑手实名认证身份信息 |
| 前置条件: 管理员已进入骑手管理页面 |
| 基本事件流: 1.管理员在骑手列表点击”添加骑手“ 2.系统系统显示信息填写界面 3.管理员填写相关实名认证信息:证件照、姓名、身份证号码、联系电话、家庭住址 4.系统检验数据的有效性 5.通过验证,则系统自动生成一个默认账户和密码作为骑手账户 6.用例结束 |
| 其他事件流A1: 无 |
| 异常事件流: 1.系统如果验证不成功,给出具体字段的错误提示信息,管理员确认 2.管理员重新填写数据 |
| 后置条件: 成功添加骑手身份 |
| 注释:无 |
1.3.3.2. 修改骑手信息
| 用例名称:修改骑手信息 |
|---|
| 用例标识号:308 |
| 参与者:管理员 |
| 简要说明: 管理员修改已注册的骑手信息 |
| 前置条件: 管理员已进入骑手管理页面 |
| 基本事件流: 1.管理员在骑手列表点击”修改“按钮 2.系统系统弹出修改信息模块 3.管理员修改相关信息:(只能修改)骑手联系方式、骑手家庭住址、骑手账户密码; 4.管理员编辑完信息后,按”提交”按钮 5.系统检验数据的有效性 6.通过验证,则系统返回“修改”成功信息 |
| 其他事件流A1: 在按“提交“按钮之前,管理员随时可以按”返回“按钮,则在修改信息模块填写的内容都不会影响骑手的原本信息 |
| 异常事件流: 1.系统如果验证不成功,给出具体字段的错误提示信息,管理员确认 2.管理员重新填写数据 |
| 后置条件: 成功修改骑手的信息 |
| 注释:无 |
1.3.3.3. 删除骑手
| 用例名称:删除骑手 |
|---|
| 用例标识号:309 |
| 参与者:管理员 |
| 简要说明: 管理员删除已注册的骑手 |
| 前置条件: 管理员已进入骑手管理页面 |
| 基本事件流: 1.管理员在骑手列表,点击”删除“按钮 2.系统系统弹出对话框,询问是否删除骑手 3.管理员确认删除 4.系统返回“删除”成功信息 |
| 其他事件流A1: 管理员点击”取消“按钮,则不会删除骑手 |
| 异常事件流: 1.提示错误信息,管理员确认 2.返回系统主页 |
| 后置条件: 成功删除骑手 |
| 注释:无 |
1.3.4. 校区管理
| 用例名称:校区管理 |
|---|
| 用例标识号:310 |
| 参与者:管理员 |
| 简要说明: 管理员管理校区,进行增删改 |
| 前置条件: 管理员已登陆跑腿代拿后台管理系统 |
| 基本事件流: 1.管理员进入校区管理页面 2.系统显示对校区的相关管理选项:增加骑手、修改骑手、删除骑手 3.用例结束 |
| 其他事件流A1: 无 |
| 异常事件流: 1.提示错误信息,管理员确认 2.返回系统主页 |
| 后置条件: 显示管理校区页面,对校区进行增删改 |
| 注释:无 |
1.3.4.1. 添加校区
| 用例名称:添加校区 |
|---|
| 用例标识号:311 |
| 参与者:管理员 |
| 简要说明: 管理员添加校区位置信息 |
| 前置条件: 管理员已进入校区管理页面 |
| 基本事件流: 1.管理员在校区列表点击”添加新校区“ 2.系统系统显示信息填写界面 3.管理员填写相关位置信息:学校地理位置,快递驿站信息,宿舍楼信息 4.系统检验数据的有效性 5.通过验证,系统返回“添加“成功信息 6.用例结束 |
| 其他事件流A1: 无 |
| 异常事件流: 1.系统如果验证不成功,给出具体字段的错误提示信息,管理员确认 2.管理员重新填写数据 |
| 后置条件: 成功添加新校区信息 |
| 注释:无 |
1.3.4.1. 修改校区
| 用例名称:修改校区 |
|---|
| 用例标识号:312 |
| 参与者:管理员 |
| 简要说明: 管理员添加校区位置信息 |
| 前置条件: 管理员已进入校区管理页面 |
| 基本事件流: 1.管理员在校区列表点击”修改校区“ 2.系统系统显示信息修改界面 3.管理员修改相关位置信息:学校地理位置,宿舍楼信息 4.系统检验数据的有效性 5.通过验证,系统返回“修改“成功信息 6.用例结束 |
| 其他事件流A1: 无 |
| 异常事件流: 1.系统如果验证不成功,给出具体字段的错误提示信息,管理员确认 2.管理员重新填写数据 |
| 后置条件: 成功添加新校区信息 |
| 注释:无 |
1.3.4.2. 删除校区
| 用例名称:删除校区 |
|---|
| 用例标识号:313 |
| 参与者:管理员 |
| 简要说明: 管理员删除已注册的校区 |
| 前置条件: 管理员已进入校区管理页面 |
| 基本事件流: 1.管理员在校区列表点击”删除“按钮 2.系统系统弹出对话框,询问是否删除校区 3.管理员确认删除 4.系统返回“删除”成功信息 5.用例结束 |
| 其他事件流A1: 管理员点击”取消“按钮,则不会删除骑手 |
| 异常事件流: 1.提示错误信息,管理员确认 2.返回系统主页 |
| 后置条件: 成功删除已注册的校区 |
| 注释:无 |

浙公网安备 33010602011771号